全部版块 我的主页
论坛 计量经济学与统计论坛 五区 计量经济学与统计软件
951 0
2019-08-12
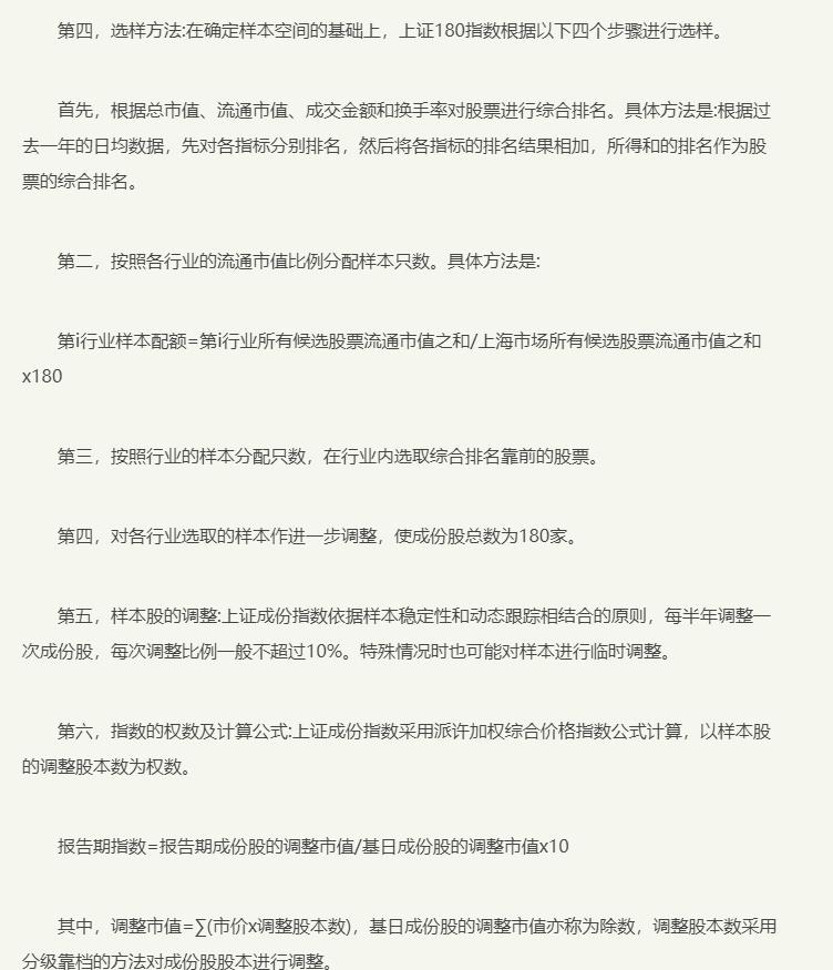
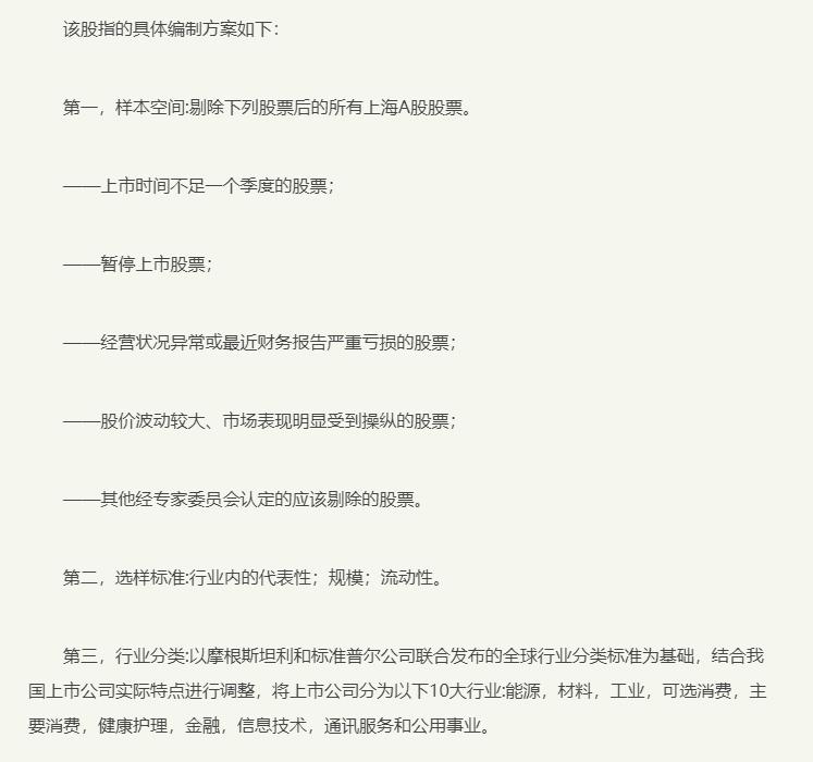
我需要复刻出2014.6.3公布的上证180成份股的名单。具体步骤参照官网公布的编制规则,如下图。 步骤1.jpg 步骤2.jpg

虽然步骤不难,但是还是遇到了好多问题。
1.时间区间问题。2014.6.3公布的最新上证180成份股名单,但这份名单选取的具体时间区间是什么呢?我只能根据公布时间选取2013.6.3-2014.6.3这个时间段。因此会和官方的时间区间存在差异。
2.原始数据获取问题。编制方案中第一条样本空间里3,4,5的要求我自己无法做到呀,这些信息官网也不公布。因此在确定样本空间时就已经有问题了。

还有一些细节问题……
总之我实在做不出和当年公布名单一样的成份股,所以我在疑惑到底是这项任务不具有可行性还是我解决问题的能力不足?
请大家指教,如何才能完全独立地选择出和官方公布名单一致的成份股呢?
二维码

扫码加我 拉你入群

请注明:姓名-公司-职位

以便审核进群资格,未注明则拒绝

栏目导航
热门文章
推荐文章

说点什么

分享

扫码加好友,拉您进群
各岗位、行业、专业交流群