全部版块 我的主页
论坛 计量经济学与统计论坛 五区 计量经济学与统计软件 LATEX论坛
1940 0
2019-08-15

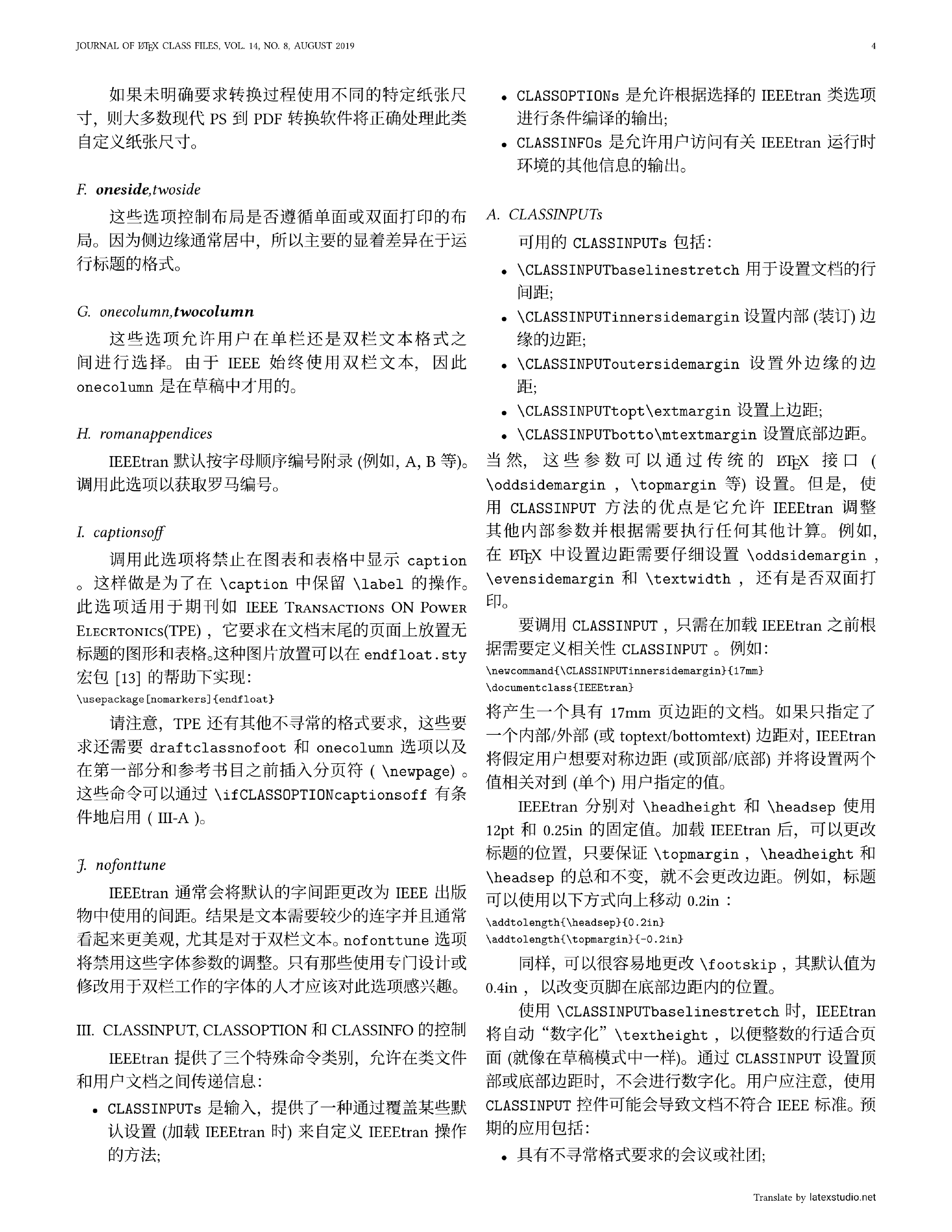
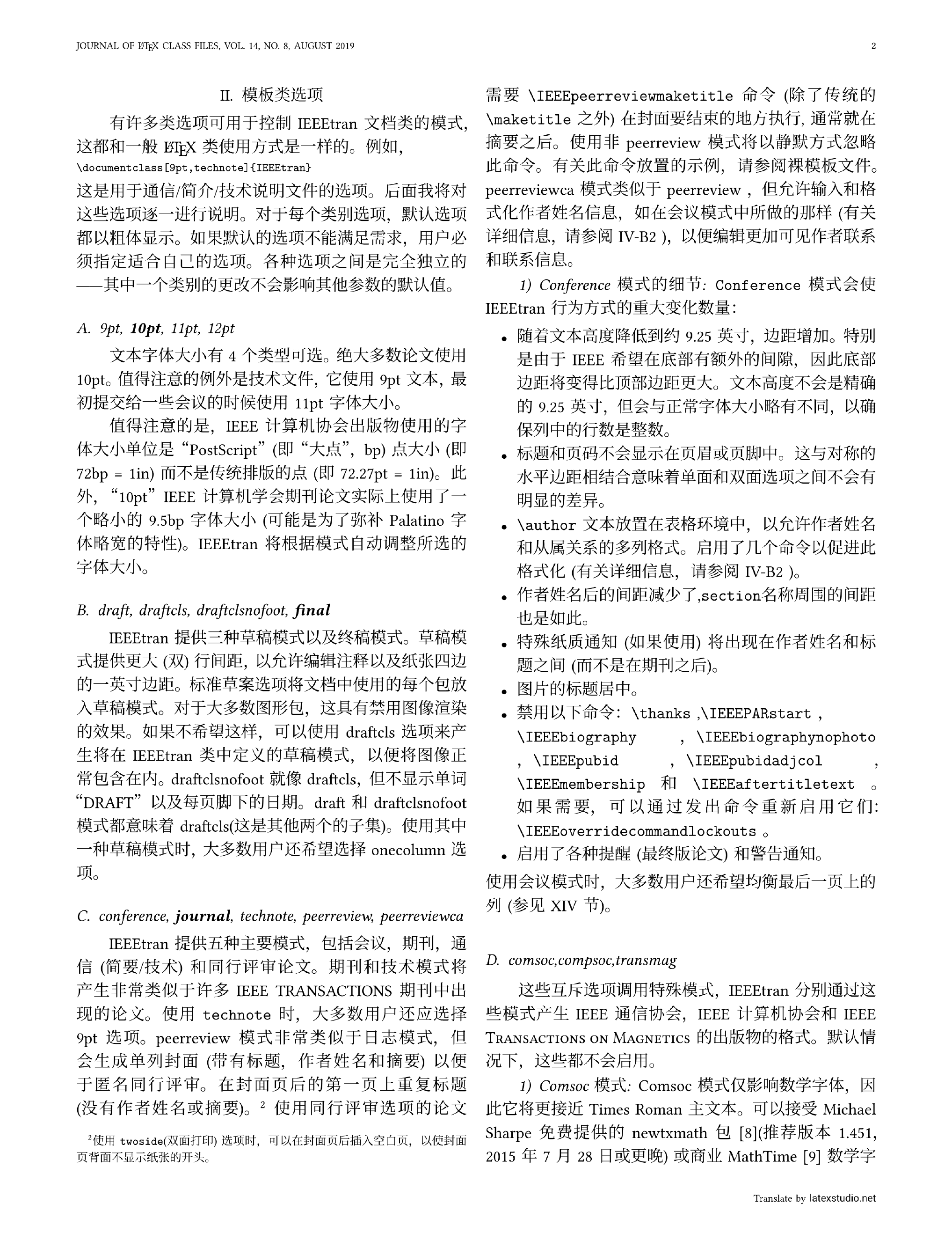
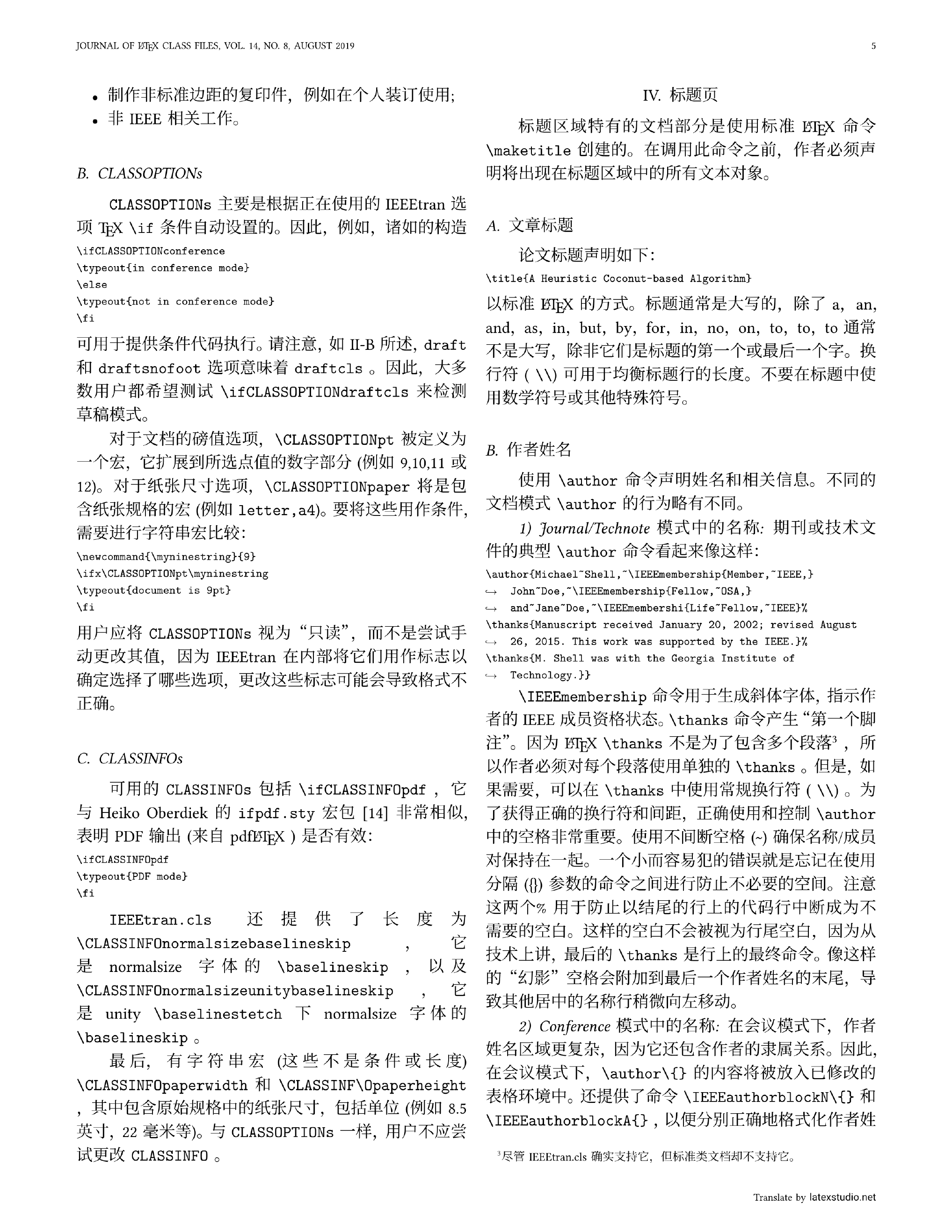
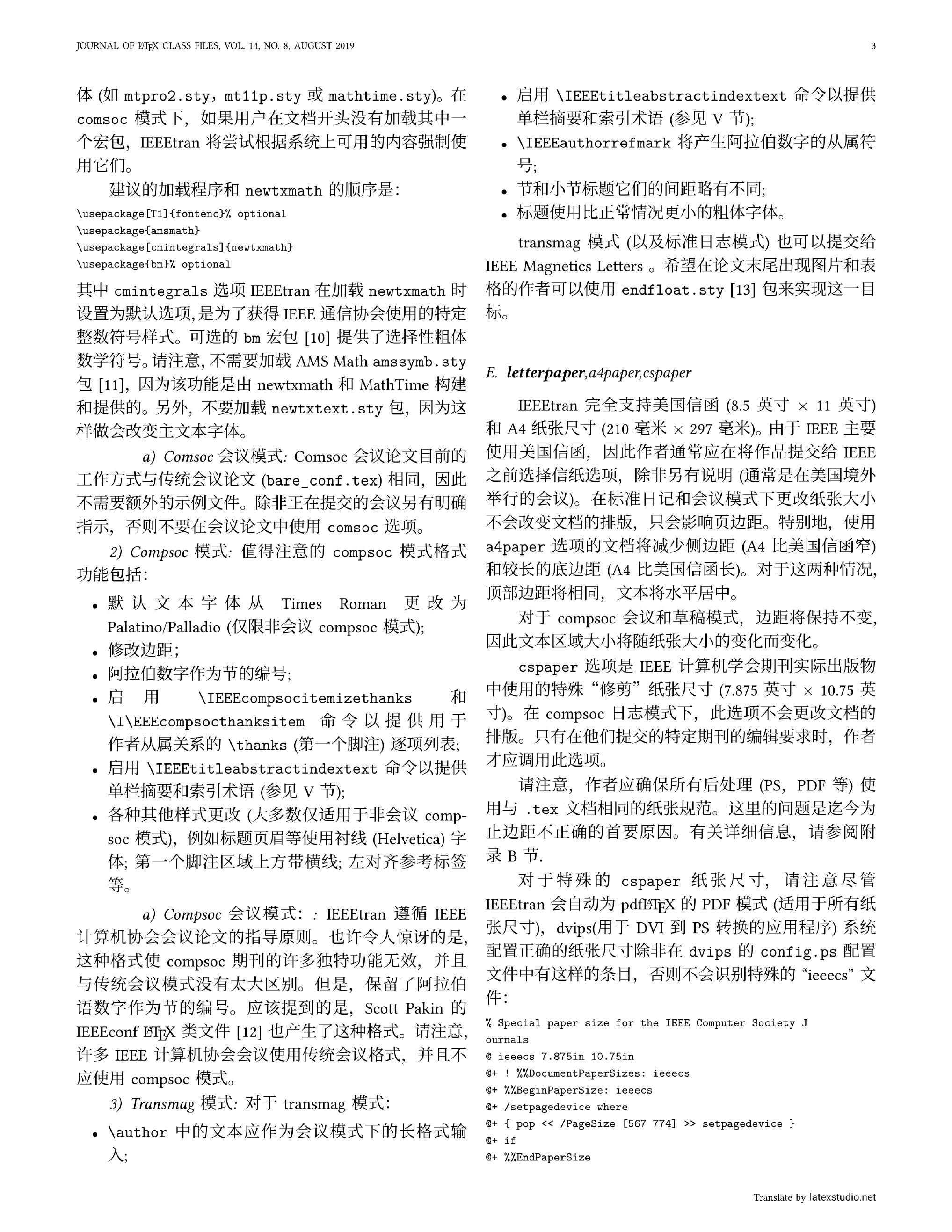
本文介绍在LaTeX{}下如何使用IEEEtran类制作适合提交给电气和电子学会工程师(IEEE)的高质量排版文稿。 IEEEtran类提供了一系列的可选参数来制作会议,期刊和技术说明(通信)论文。 本文档使用IEEEtran生成在期刊的模板模式下制作而成。其官网模板到这里下载即可:https://www.ieee.org/conferences/publishing/templates.html

这是我们历时半个月多翻译制作完成的投稿说明,翻译有问题的地方,希望大家能够帮忙反馈,我们下一个版本进行纠正完善。

选自:https://wenda.latexstudio.net/article-5005.html

IEEEtran_1.png IEEEtran_2.png IEEEtran_3.png IEEEtran_4.png IEEEtran_5.png


二维码

扫码加我 拉你入群

请注明:姓名-公司-职位

以便审核进群资格,未注明则拒绝

栏目导航
热门文章
推荐文章

说点什么

分享

扫码加好友,拉您进群
各岗位、行业、专业交流群