全部版块 我的主页
论坛 经管考试 九区 经管考证 金融类
522 0
2019-08-21

微信截图_20190815171606.png




[color=rgba(1, 18, 96, 0.973)]估值大赛举办了一周,

[color=rgba(1, 18, 96, 0.973)]同学们非常踊跃答题


[color=rgba(1, 18, 96, 0.973)]今天的重头戏又来了,

[color=rgba(1, 18, 96, 0.973)]要公布本周成绩排名啦!

[color=rgba(1, 18, 96, 0.973)] 微信图片_20190815165708.jpg


最后, 还未参加的朋友请看这里哦!!!


大大的红包等着你来拿



参与方式


本次估值建模大赛将分为三个阶段,参赛形式为个人参赛。


初赛

在线答题,共50道单项选择题,主要包括企业估值等基础知识。答题满足60分即可自动获得参与复赛资格,每人有5次答题机会。


复赛

估值报告与财务建模。进入复赛的学生按照比赛要求,任选一家科创板上市公司,自行完成估值报告和财务模型,并在截止日期前发送邮件至大赛组委会指定邮箱 contactus@cvainstitute.org(估值报告以PDF版本,财务模型以Excel版本),标题注明:科创板估值建模大赛+学校+姓名;

注:上市公司财务报表可在wind或其他数据库下载。


总决赛:

现场比赛形式,组委会根据选手提交报告及财务模型质量,综合排名前10-12人将邀请到大赛举办地。总决赛内容为选手根据准备的PPT内容,进行15分钟估值报告陈述并回答组委会专家提问(10分钟)。


三.竞赛时间安排

微信截图_20190815171031.png


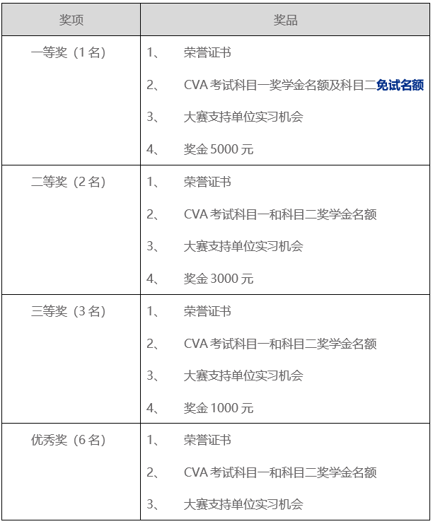
四.奖项设置

本次大赛设立一等奖、二等奖、三等奖及优秀奖,具体如下:
评奖规则:总得分=(第一阶段总分×0.1)+(第二阶段总成绩×0.4)+(第三阶段总成绩×0.5)。满分100分。

微信截图_20190806104832.png


五.竞赛报名

官网链接:http://www.cvainstitute.org (或点击“阅读原文”)

官方公众号:CVAinstitute

经管之家公众号:经管之家

协会邮箱:contactus@cvainstitute.org

六.竞赛参考图书

1、《投资银行:估值、杠杆收购、兼并与收购》(第二版)

2、《估值:难点、解决方案及相关案例》(第三版)


快叫上你的小伙伴儿一起来参加吧!!


二维码

扫码加我 拉你入群

请注明:姓名-公司-职位

以便审核进群资格,未注明则拒绝

栏目导航
热门文章
推荐文章

说点什么

分享

扫码加好友,拉您进群
各岗位、行业、专业交流群