经管之家App
让优质教育人人可得
立即打开
全部版块
我的主页
›
论坛
›
提问 悬赏 求职 新闻 读书 功能一区
›
学道会
【学习笔记】昨日学习8小时,累积68小时 重点整理了CFA一级固收部分资产支持 ...
楼主
stjubqgyyy
520
2
收藏
2019-08-22
昨日学习8小时,累积68小时
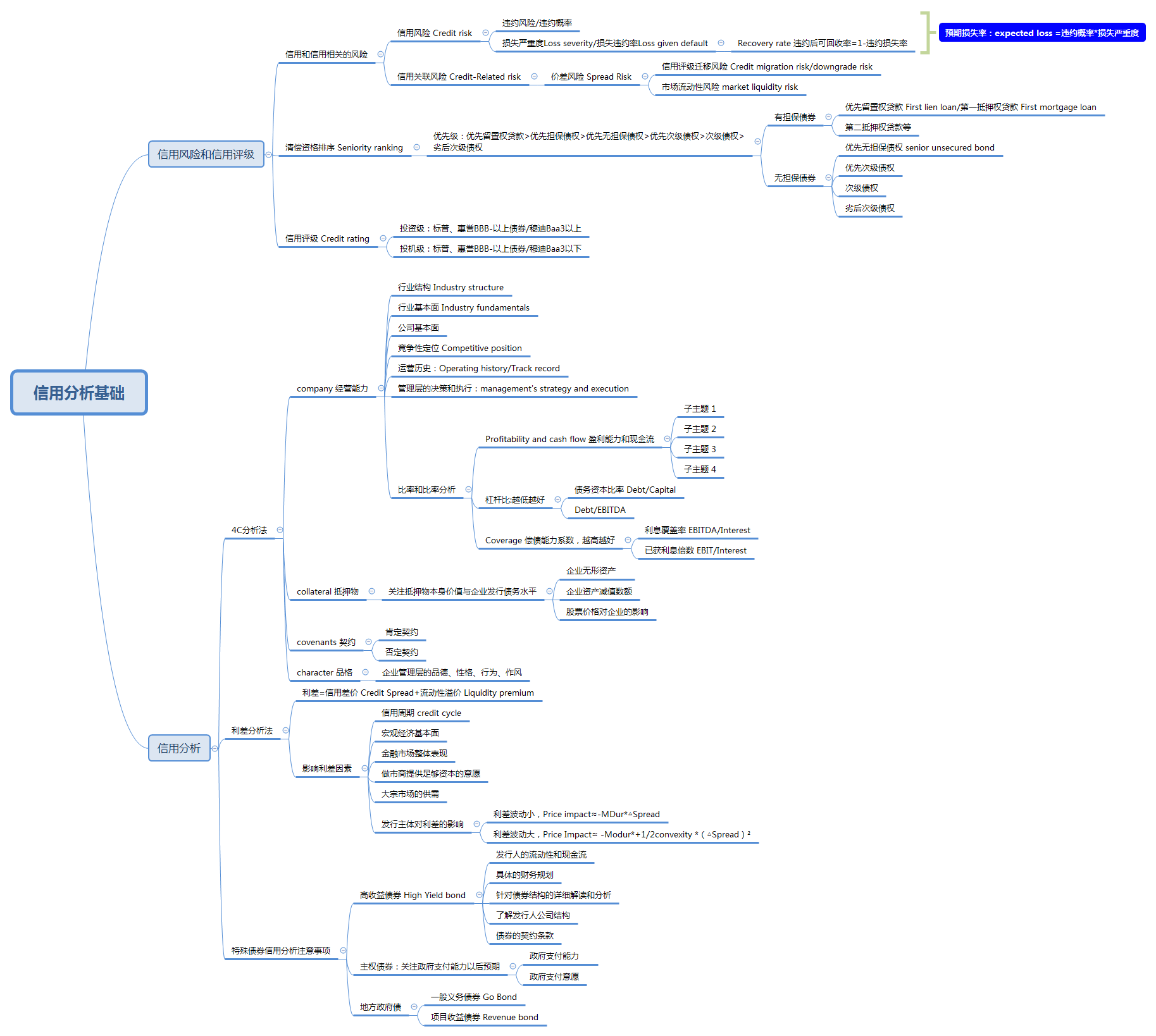
重点整理了CFA一级固收部分资产支持证券、信用分析的框架。接下来去看FRM的固收估值,连接一二级的桥梁
扫码加我 拉你入群
请注明:姓名-公司-职位
以便审核进群资格,未注明则拒绝
全部回复
沙发
经管之家编辑部
2019-8-22 07:21:59
精彩学习笔记奖!
扫码加我 拉你入群
请注明:姓名-公司-职位
以便审核进群资格,未注明则拒绝
藤椅
jessie68us
2019-8-22 10:55:26
赞
扫码加我 拉你入群
请注明:姓名-公司-职位
以便审核进群资格,未注明则拒绝
栏目导航
学道会
行业分析报告
经管文库
stata专版
文献求助专区
数据交流中心
热门文章
Gemini准确率从21%飙到97%!谷歌只用了这一 ...
品牌创新力与城市烟火气的双向奔赴
【自用整理,24顶刊变量!】2000-2024上市公 ...
【24重磅,热点变量!】2013-2024上市公司协同 ...
CDA数据分析师实战:因子分析的业务应用与落 ...
CDA 认证考试大纲 2025 重磅更新:一二级考 ...
Introductory Econometrics: A Modern Appr ...
如盈财女:1.19黄金回踩顺势做多,原油高空 ...
图书:历史照进现实
optimization algorithms: ai techniques f ...
推荐文章
【必看】【本版版规,欢迎发悬赏贴求助】
26年寒假天津站|Gemini论文写作&数据分析 ...
2026JG学术冬训营:从Stata初高到Python机器 ...
关于如何利用文献的若干建议
关于学术研究和论文发表的一些建议
关于科研中如何学习基础知识的一些建议 (一 ...
一个自编的经济学建模小案例 --写给授课本科 ...
AI智能体赋能教学改革: 全国AI教育教学应用 ...
2025中国AIoT产业全景图谱报告-406页
关于文献求助的一些建议
说点什么
分享
微信
QQ空间
QQ
微博
扫码加好友,拉您进群
各岗位、行业、专业交流群