经管之家App
让优质教育人人可得
立即打开
全部版块
我的主页
›
论坛
›
新商科论坛 四区(原工商管理论坛)
›
行业分析报告
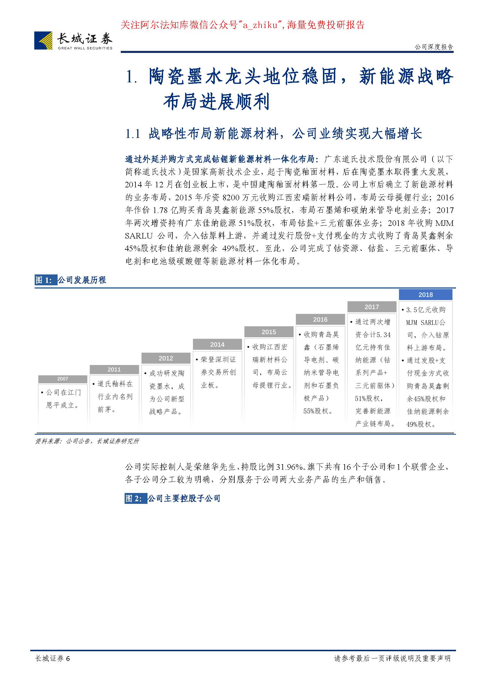
道氏技术-300409-公司深度报告:陶瓷墨水地位稳固,碳纳米管及石墨烯导电剂逐步发力
楼主
lindsey3735
1274
0
收藏
2019-09-02
道氏技术-300409-公司深度报告:陶瓷墨水地位稳固,碳纳米管及石墨烯导电剂逐步发力-2.pdf
大小:(3.57 MB)
只需: 3 个论坛币
马上下载
扫码加我 拉你入群
请注明:姓名-公司-职位
以便审核进群资格,未注明则拒绝
栏目导航
行业分析报告
论坛培训
求助成功区
经管文库(原现金交易版)
经管高考
MATLAB等数学软件专版
热门文章
CDA 认证考试大纲 2025 重磅更新:一二级考 ...
失去的三十年:平成日本经济史(【日】野口 ...
表格结构数据的核心特征及具象实例解析
表格结构数据特征与CDA数据分析师:精准适配 ...
2026中信里昂风水指数
人工智能时代的智能教育(英)
2026年中国白银行业市场供需现状及发展趋势 ...
新宏观丨豆包,传统经济学与商学对全球性债 ...
中国智能家电市场趋势洞察
毕马威 - 中国内地与香港IPO市场2025年回顾 ...
推荐文章
2026JG学术冬训营:从Stata初高到Python机器 ...
【必看】【本版版规,欢迎发悬赏贴求助】
26年寒假天津站|Gemini论文写作&数据分析 ...
关于如何利用文献的若干建议
关于学术研究和论文发表的一些建议
关于科研中如何学习基础知识的一些建议 (一 ...
一个自编的经济学建模小案例 --写给授课本科 ...
AI智能体赋能教学改革: 全国AI教育教学应用 ...
2025中国AIoT产业全景图谱报告-406页
关于文献求助的一些建议
说点什么
分享
微信
QQ空间
QQ
微博
扫码加好友,拉您进群
各岗位、行业、专业交流群