刑法专家陈兴良先生认为,通过转让公司股权的方式实质上转让土地使用权的行为,不能刺破股权转让的面纱而认定为非法转让、倒卖土地使用权罪。
公司股东转让股权的行为,在《公司法》上是完全合法的。如果把这种在民事上是合法的行为认定为刑事犯罪,必然造成各个部门法之间的矛盾和冲突。这里涉及刑法教义学中的法秩序统一原理。所谓法秩序统一原理,是指各个部门法在合法化事由上具有统一的根据。在一个部门法中合法的行为,不得在另一个部门法中认定为违法。否则,就会造成法秩序内部的逻辑混乱。
平台相关文章推荐阅读:
开发商通过股权转让的方式来实现对土地使用权的受让极其普遍,本文欲通过以股权转让的方式实现土地使用权受让与直接购买土地使用权的资产收购方式进行类比,根据现行法律法规,结合法院裁判案例,对这种方式在实务中存在的争议问题以及一般性风险进行梳理研究,并在此基础上,从收购方的角度对该方式在实务操作中需要注意的事项进行归纳总结。
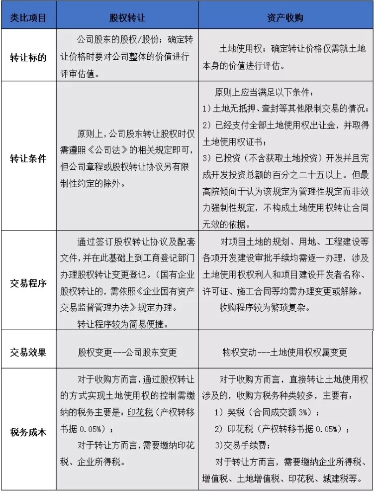
一、股权转让收购和资产收购的区别
所谓通过股权转让的方式,是指公司股东依法将自己的股东权益有偿转让给他人,使他人取得股权的民事法律行为,通过收购目标企业股权来达到控制公司的目的,从而间接控制公司所拥有的土地使用权。资产收购的方式,是指土地使用权人作为转让方将出让土地使用权转让于受让方,受让方支付价款的方式,即双方直接转让土地的使用权。
二者在转让标的、转让条件、交易程序、交易效果以及税务成本等方面存在较大差异,对于同一块土地,开发商决定采取不同的方式来实现使用权转让,往往会产生不同的交易效果和风险。
二、实务中存在的争议
通过股权转让的方式实现对目标土地使用权受让的,因其真实交易目标是对土地使用权的受让,但与直接转让土地使用权的方式又存在上述众多差异,因此在实务中往往会产生很对争议,本文梳理如下:
(一)股权转让协议效力问题
1、是否属于恶意串通损害国家利益的无效协议?
有观点认为,根据《国家税务总局关于以转让股权名义转让房地产行为征收土地增值税问题的批复》“你局《关于以转让股权名义转让房地产行为征收土地增值税问题的请示》(桂地税报〔2000〕32 号)收悉。鉴于深圳市能源集团有限公司和深圳能源投资股份有限公司一次性共同转让深圳能源(钦州)实业有限公司100%的股权,且这些以股权形式表现的资产主要是土地使用权、地上建筑物及附着物,经研究,对此应按土地增值税的规定征税。”可见,国家税务局已认定这种通过股权转让的方式实现对土地使用权控制行为,其当事人真实目的是逃避缴纳土地流转交易所应缴的土地增值税、等高额税费。
据此,如果当事人双方以该种方式逃避国家税务征收的,应当认定为当事人恶意串通损害国家利益的行为,此类股权转让协议是属于无效协议。
案例:江苏高成房地产开发有限公司与福中集团有限公司股权转让纠纷
案号:(2014)苏商再终字第0006号
裁判观点:江苏省高级人民法院认为,现行税法没有对涉及土地使用权的项目公司的股权转让作出是否征收土地增值税和契税的规定。根据税收法定主义,税法未规定需要纳税的,当事人即可不交税。且在股权转让时,土地增值税最终并未流失,因为:股权转让也只是股东的变换,土地使用权权属没有变化,股权无论经过多少次转让,土地无论如何增值,公司初始受让土地支付对价的成本不变。但是,只要房地产发生了权属流转,公司就需要按最终的实际房地产销售价与最初的房地产成本价之间的增值部分缴纳土地增值税。因此,涉案股权转让实际上并未逃避土地增值税的征收。
本文观点:首先,国税局的批复属于个案指导性文件,并不具备普遍适用性;其次,《中华人民共和国土地增值税暂行条例》第二条明确规定,“转让国有土地使用权、地上的建筑物及其附着物并取得收入的单位和个人”并未规定股权转让应缴纳土地增值税,上述批复是否违反了税收法定原则;最后,正如上文江苏省高院所述,我国税法对股权转让和土地使用权转让规定了不同的税种和税负,在股权转让的过程中,当事人无需缴纳土地增值税,但每一次股权转让的价格又都包含了房地产的增值,且在股东转让股权时需缴纳对外投资收益的所得税。当后续房地产项目最终发生流转时,目标公司需要按最终的房地产销售价与最初的房地产成本价之间的增值缴纳土地增值税,总有一个受让人会对土地流转之前产的的增值溢价买单。
故,通过股权转让的方式实现土地使用权的受让并未逃避国家税务征收,也没有减少国家的合法税收,不能据此认定属于恶意串通损害国家利益的行为。
2、是否属于以合法形式掩盖非法目的或违反国家强制性法律规范的无效协议?
在涉及土地使用权转让的股权转让纠纷中,大部分的代理人都会提出此类股权转让协议,表面上是普通的股权转让,但实际上是掩盖隐藏土地使用权转让的实际目的。而此类的案涉土地往往都是不符合《城市房地产管理法》第三十九条规定的土地使用权转让强制性条件,因此应当认定为此类股权转让协议以合法形式掩盖非法目的而无效。
扫码加好友,拉您进群



收藏
