经管之家App
让优质教育人人可得
立即打开
全部版块
我的主页
›
论坛
›
数据科学与人工智能
›
大数据分析
›
行业应用案例
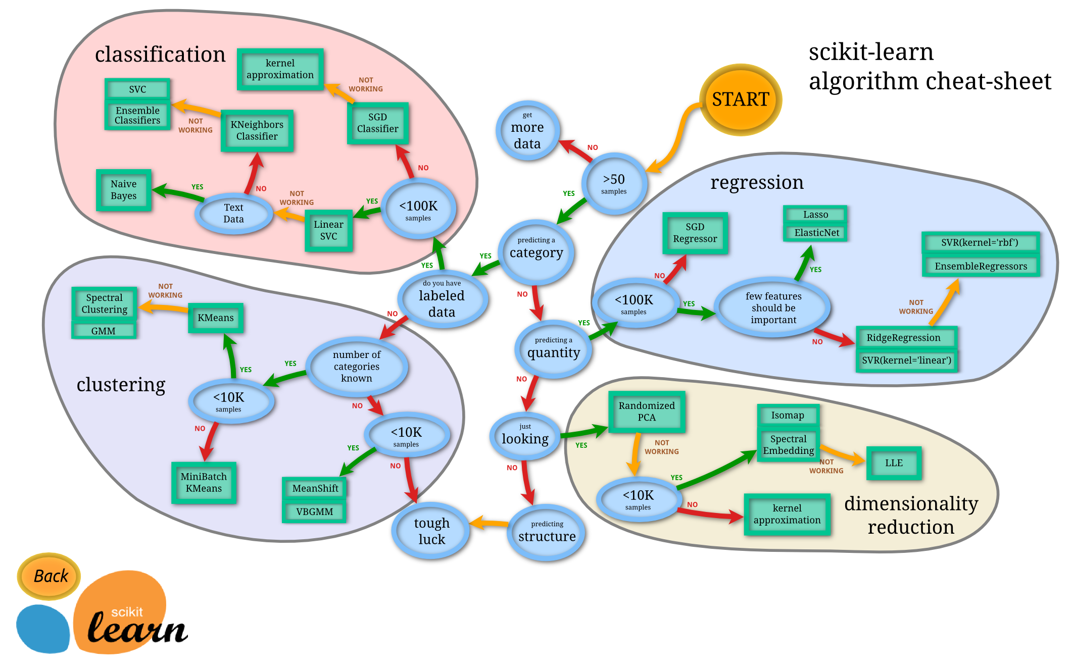
逻辑图
楼主
阿甘121
757
0
收藏
2019-09-13
逻辑图
附件列表
ml_map.png
原图尺寸 743.23 KB
逻辑图
扫码加我 拉你入群
请注明:姓名-公司-职位
以便审核进群资格,未注明则拒绝
栏目导航
行业应用案例
C与C++编程
经管文库(原现金交易版)
数据交流中心
宏观经济学
行业分析报告
热门文章
CDA 认证考试大纲 2025 重磅更新:一二级考 ...
CDA数据分析师实战:因子分析的业务应用与落 ...
Gemini准确率从21%飙到97%!谷歌只用了这一 ...
Introductory Econometrics: A Modern Appr ...
如盈财女:1.19黄金回踩顺势做多,原油高空 ...
CDA数据分析脱产就业班于2025年12月08日开班 ...
optimization algorithms: ai techniques f ...
兴业研究-库存周期分析
【资料共享】Python入门资料与产品经理学习 ...
《蹒跚前行:1870—2010年全球经济史》【美 ...
推荐文章
【必看】【本版版规,欢迎发悬赏贴求助】
26年寒假天津站|Gemini论文写作&数据分析 ...
2026JG学术冬训营:从Stata初高到Python机器 ...
关于如何利用文献的若干建议
关于学术研究和论文发表的一些建议
关于科研中如何学习基础知识的一些建议 (一 ...
一个自编的经济学建模小案例 --写给授课本科 ...
AI智能体赋能教学改革: 全国AI教育教学应用 ...
2025中国AIoT产业全景图谱报告-406页
关于文献求助的一些建议
说点什么
分享
微信
QQ空间
QQ
微博
扫码加好友,拉您进群
各岗位、行业、专业交流群