全部版块 我的主页
论坛 金融投资论坛 六区 金融实务版 投行专版
1333 2
2019-09-16

继2019年8月27日成功通过科创板上市申请后,近日,华熙生物向证监会提交了上市注册申请。这意味着被誉为“科创板医美第一股”的华熙生物又向科创板近了一步。

华熙生物成立于2000年,是一家以透明质酸微生物发酵生产技术为核心的高新技术企业。透明质酸又称玻尿酸,由于其出色的生物相容性和填充效果,近10年来,正逐步取代胶原蛋白等其他填充剂,成为重要的美容、医美原料之一,广泛运用于护肤品及微整形美容(注射美容)。

作为玻尿酸龙头企业,华熙生物受益于“颜值经济”的发展,近年来业绩增长迅猛。值得一提的是,2016-2018年度,华熙生物近三年的主营业务的毛利率分别为77.22%、75.40%和79.94%,堪比茅台等优质白酒企业。

2016年至2018年以及2019年一季度华熙生物的营业收入规模分别为7.33亿元、8.18亿元、12.63亿元、3.55亿元,归母净利润分别为2.69亿元、2.22亿元、4.24亿元、1.07亿元。

据华熙生物披露,原料产品方面,公司2018年的医药领域注射级、滴眼液级原料的平均销售价格分别为11.38万元/kg和1.88万元/kg,产品毛利率水平分别为91.03%和87.28%;

化妆品级原料的平均销售价格为0.24万元/kg,产品毛利率水平为74.63%;食品级原料的平均销售价格为0.13万元/kg,产品毛利率水平为53.44%。

640.webp (9).jpg 640.webp (8).jpg

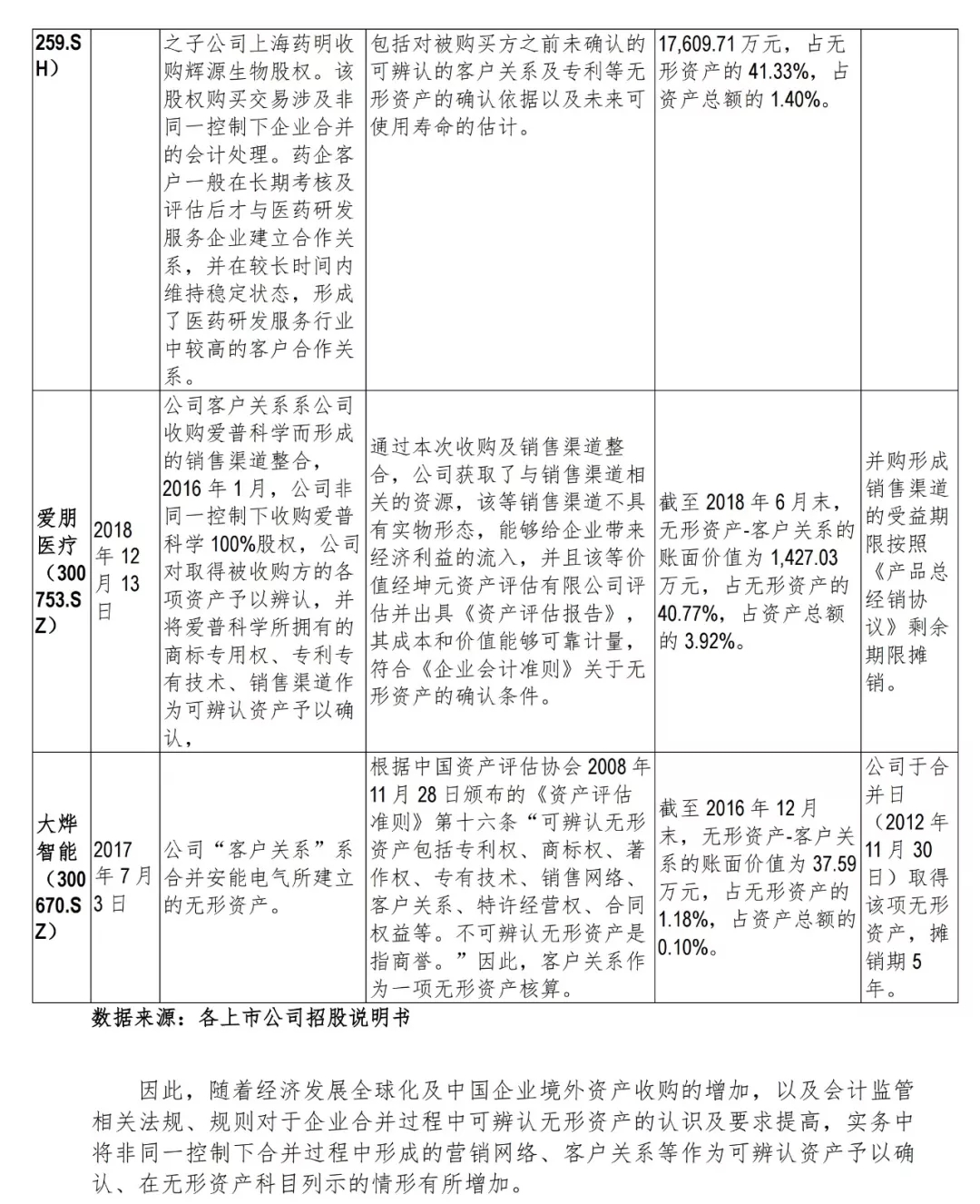
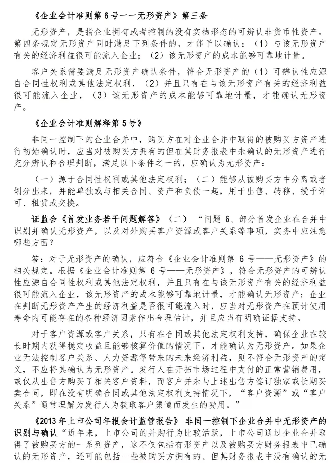
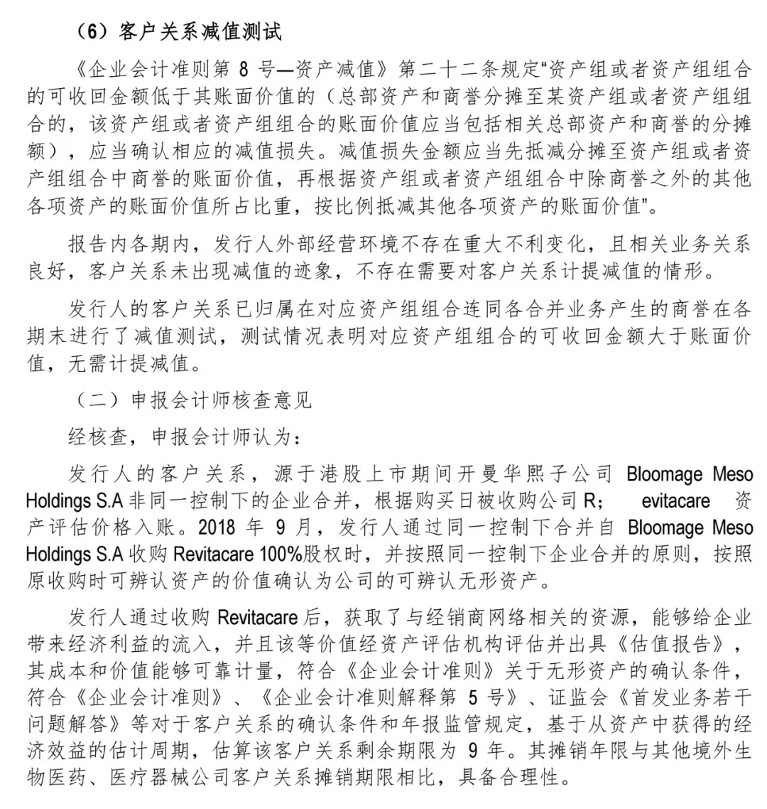
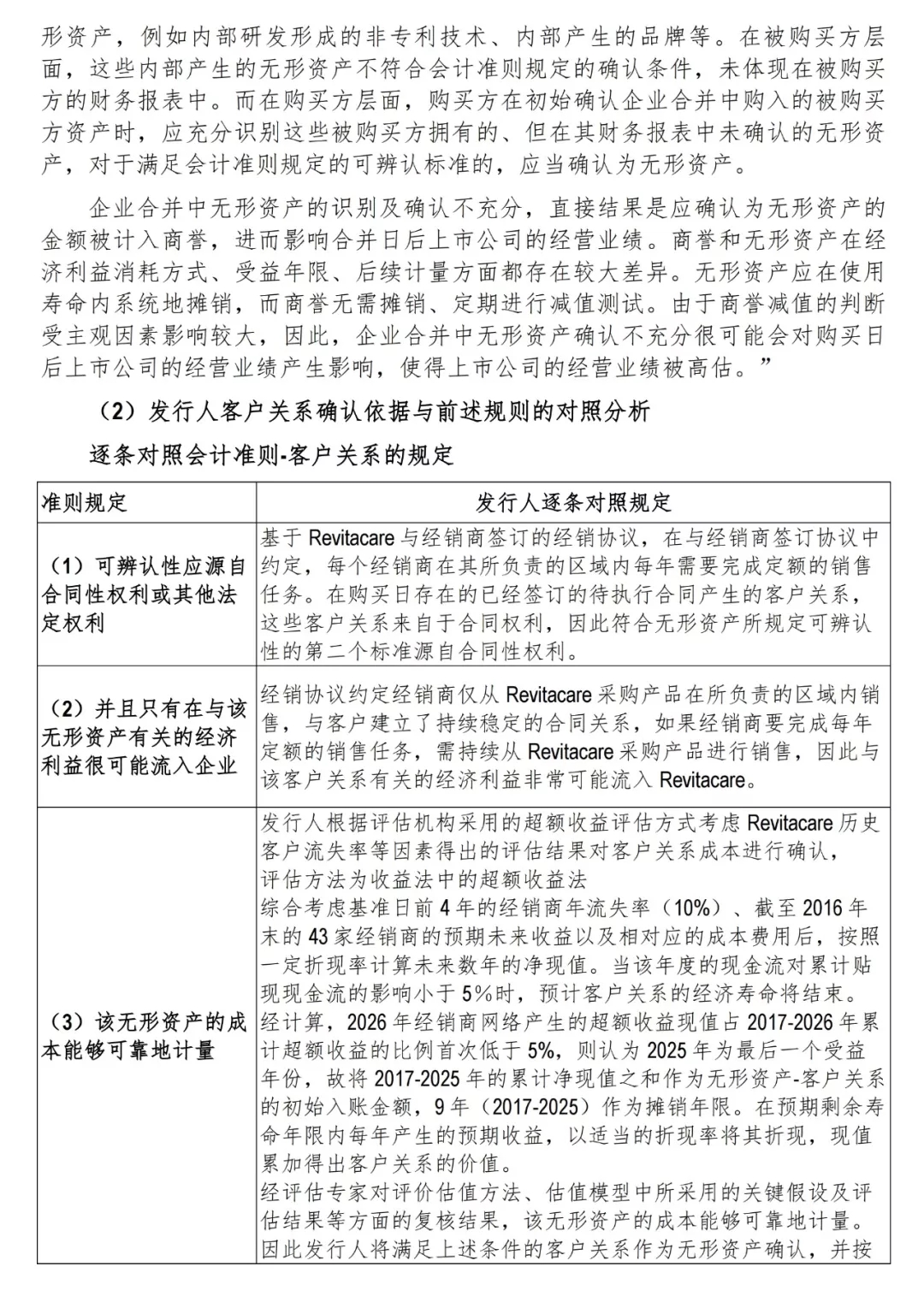
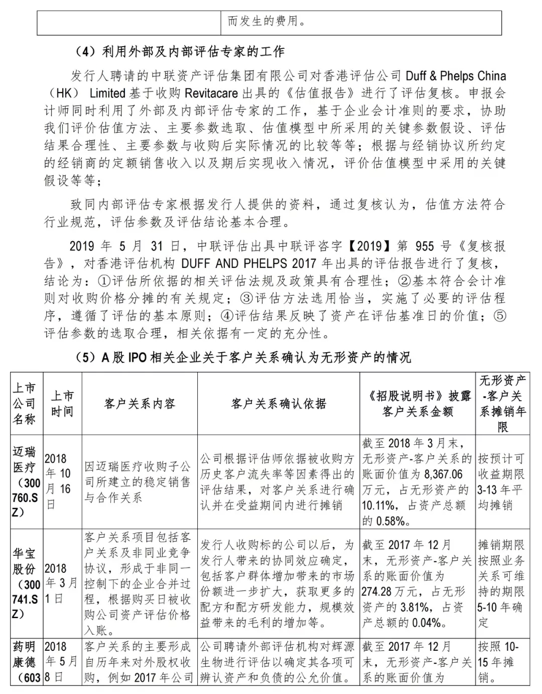
客户关系作为无形资产的问询回复

640.webp (7).jpg 640.webp (6).jpg 640.webp (5).jpg 640.webp (4).jpg 640.webp (3).jpg 640.webp (2).jpg 640.webp (1).jpg 640.webp.jpg


二维码

扫码加我 拉你入群

请注明:姓名-公司-职位

以便审核进群资格,未注明则拒绝

全部回复
2019-12-15 00:16:40
就是正大福瑞达原来的,润洁润舒哈哈,原来是生物来源原料依靠进口,现在通过微生物发酵,确实优势是有的,但是,山东生物里面哈哈,搜搜帖子吧,所有中国人,中国企业里面那种烂事,不过那是很多年前的事情了,人还是那些人,觉得他们会变好吗?
二维码

扫码加我 拉你入群

请注明:姓名-公司-职位

以便审核进群资格,未注明则拒绝

2019-12-15 23:39:24
请投资者注意投资风险
二维码

扫码加我 拉你入群

请注明:姓名-公司-职位

以便审核进群资格,未注明则拒绝

栏目导航
热门文章
推荐文章

说点什么

分享

扫码加好友,拉您进群
各岗位、行业、专业交流群