经管之家App
让优质教育人人可得
立即打开
全部版块
我的主页
›
论坛
›
提问 悬赏 求职 新闻 读书 功能一区
›
学道会
【学习笔记】假期综合征第一天
楼主
Rockey6
352
0
收藏
2019-09-16
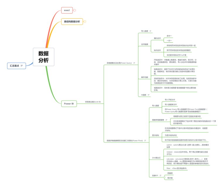
假期综合征第一天
扫码加我 拉你入群
请注明:姓名-公司-职位
以便审核进群资格,未注明则拒绝
栏目导航
学道会
行业分析报告
经管文库(原现金交易版)
灌水吧
数据交流中心
资管君
热门文章
精准匹配,菁英相伴--经管之家单身俱乐部, ...
CDA数据分析师:商业数据分析实践的核心执行 ...
CDA 认证考试大纲 2025 重磅更新:一二级考 ...
Stata 19.0 Win 安装文件
2025中国成人健康管理洞察
2026行业研究系列:超导材料产业链研究报告 ...
2026年全球外汇展望报告:美元下行+格局有变 ...
【24重磅,详细,顶刊方法!】2000-2024上市公 ...
【24更新,详细,自用整理!】2000-2024上市公 ...
CDA数据分析师:商业数据分析体系构建的核心 ...
推荐文章
【必看】【本版版规,欢迎发悬赏贴求助】
26年寒假天津站|Gemini论文写作&数据分析 ...
2026JG学术冬训营:从Stata初高到Python机器 ...
关于如何利用文献的若干建议
关于学术研究和论文发表的一些建议
关于科研中如何学习基础知识的一些建议 (一 ...
一个自编的经济学建模小案例 --写给授课本科 ...
AI智能体赋能教学改革: 全国AI教育教学应用 ...
2025中国AIoT产业全景图谱报告-406页
关于文献求助的一些建议
说点什么
分享
微信
QQ空间
QQ
微博
扫码加好友,拉您进群
各岗位、行业、专业交流群