经管之家App
让优质教育人人可得
立即打开
全部版块
我的主页
›
论坛
›
提问 悬赏 求职 新闻 读书 功能一区
›
学道会
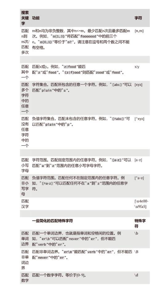
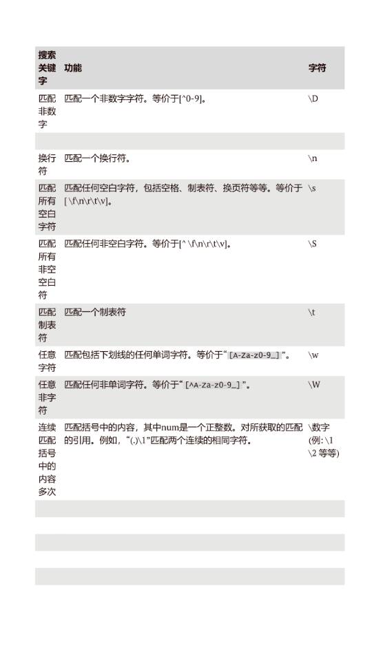
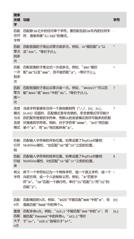
610_1565832507_2019-09-19 22:46:06_【学习笔记】
楼主
610_1565832507
301
0
收藏
2019-09-19
扫码加我 拉你入群
请注明:姓名-公司-职位
以便审核进群资格,未注明则拒绝
相关推荐
【学习笔记】分数总是上不去,一起反思?1.听力上了各种课程,还是十几分,请 ...
7736_1566986661_2019-09-05 21:19:26_【学习笔记】
【学习笔记】还是没捋清楚这门课程的学习逻辑是什么样的。一个下午才学了一点 ...
【学习笔记】123
【学习笔记】今日逻辑真题学习
【学习笔记】12.2,课后练习-1
【学习笔记】昨日阅读1小时,累计阅读115小时
【学习笔记】今日训练文章 长按二维码获得PDF
【学习笔记】今日学习笔记
【学习笔记】每天都要坚持 不放弃
栏目导航
学道会
行业分析报告
休闲灌水
金融实务版
新手入门区
市场行情分析
热门文章
表格结构数据特征与CDA数据分析师:精准适配 ...
问卷填写,每份50个论坛币
2025全球人工智能技术应用洞察报告
【中国电信】2025年云计算研究白皮书
奇瑞QQ焕新归来
房地产行业:2026年,年轻人应该先买车还是 ...
普华永道 - 中国影响力报告2025
【24更新,自用整理!】2007-2024省级环境保护 ...
【24重磅更新】2000-2024上市公司盈余管理合 ...
CDA数据分析脱产就业班于2026年3月7日开班! ...
推荐文章
2026JG学术冬训营:从Stata初高到Python机器 ...
【必看】【本版版规,欢迎发悬赏贴求助】
26年寒假天津站|Gemini论文写作&数据分析 ...
关于如何利用文献的若干建议
关于学术研究和论文发表的一些建议
关于科研中如何学习基础知识的一些建议 (一 ...
一个自编的经济学建模小案例 --写给授课本科 ...
AI智能体赋能教学改革: 全国AI教育教学应用 ...
2025中国AIoT产业全景图谱报告-406页
关于文献求助的一些建议
说点什么
分享
微信
QQ空间
QQ
微博
扫码加好友,拉您进群
各岗位、行业、专业交流群