经管之家App
让优质教育人人可得
立即打开
全部版块
我的主页
›
论坛
›
休闲区 十二区
›
灌水吧
amos结构方程模型求各位大神指点
楼主
王溪谣
324
1
收藏
2019-09-22
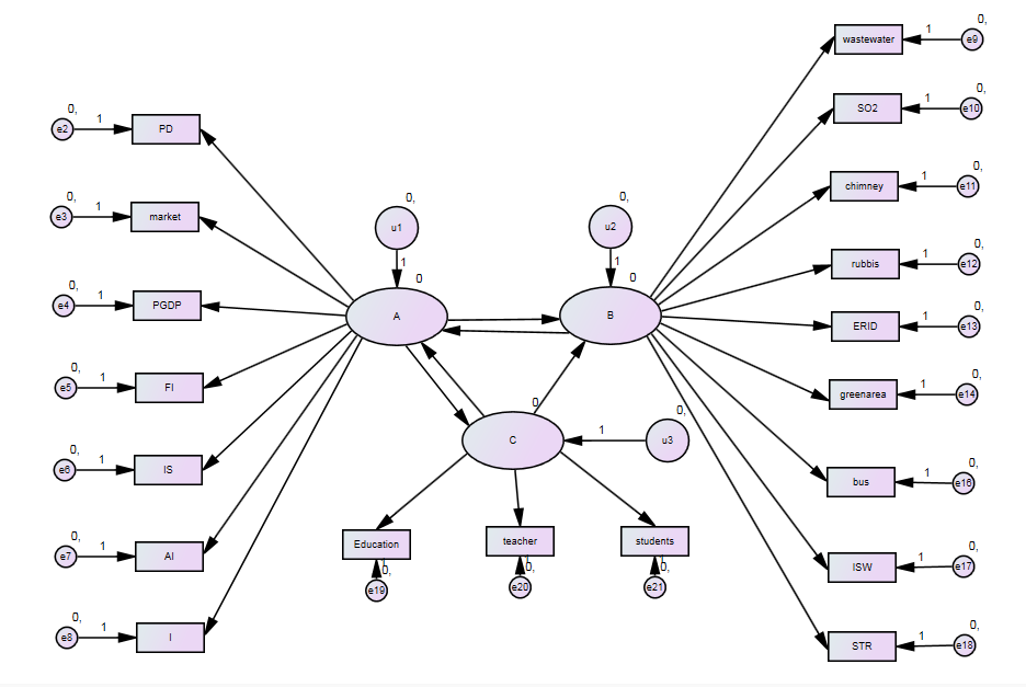
请教各位大神,为什么运行不出来,没有任何提示
附件列表
微信图片_20190922195018.png
原图尺寸 88.52 KB
扫码加我 拉你入群
请注明:姓名-公司-职位
以便审核进群资格,未注明则拒绝
全部回复
沙发
何嘉丽
2020-11-6 10:47:59
请问您最后跑出结果了吗?
我也是跑不出结果
扫码加我 拉你入群
请注明:姓名-公司-职位
以便审核进群资格,未注明则拒绝
栏目导航
灌水吧
经管文库
stata专版
行业分析报告
文献求助专区
数据交流中心
热门文章
CDA 认证考试大纲 2025 重磅更新:一二级考 ...
CDA数据分析师实战:因子分析的业务应用与落 ...
Gemini准确率从21%飙到97%!谷歌只用了这一 ...
Introductory Econometrics: A Modern Appr ...
如盈财女:1.19黄金回踩顺势做多,原油高空 ...
CDA数据分析脱产就业班于2025年12月08日开班 ...
图书:历史照进现实
optimization algorithms: ai techniques f ...
兴业研究-库存周期分析
【资料共享】Python入门资料与产品经理学习 ...
推荐文章
【必看】【本版版规,欢迎发悬赏贴求助】
26年寒假天津站|Gemini论文写作&数据分析 ...
2026JG学术冬训营:从Stata初高到Python机器 ...
关于如何利用文献的若干建议
关于学术研究和论文发表的一些建议
关于科研中如何学习基础知识的一些建议 (一 ...
一个自编的经济学建模小案例 --写给授课本科 ...
AI智能体赋能教学改革: 全国AI教育教学应用 ...
2025中国AIoT产业全景图谱报告-406页
关于文献求助的一些建议
说点什么
分享
微信
QQ空间
QQ
微博
扫码加好友,拉您进群
各岗位、行业、专业交流群