全部版块 我的主页
论坛 金融投资论坛 六区 金融实务版 投行专版
1352 0
2019-09-25

1.单纯从技术角度分析发行人关联交易的问题,我们可以这样理解:①发行人的核心零部件主要是从关联方采购;②发行人向关联方采购的比例持续提高,从22%增加至32%,已经超过了30%的关联交易隐形红线。③发行人核心零部件其他供应商的开拓效果并不是很明显。从这个角度来说,发行人对关联方可以认定为存在重大依赖,发行人的采购是不够独立的,是存在重大经营风险的。

2.如果结合关联方的历史沿革和当时的一些政策背景,发行人与关联方的交易又是情有可原:①礼海电气是美国知名的一家企业与发行人实际控制人合资设立的一家公司,技术水平和产品品质是值得信赖的。②2010年设立时,实际控制人持有的股份是10%,但是根据当时的中国合作经营法的规定,实际控制人担任副董事长和总经理;③根据经营合同,三年后实际控制人将10%的股份按照约定分批转让给美国公司,不再持有股份,这是合同的约定。④股权转让之后,实际控制人也逐步退出合资企业的管理层。⑤发行人监事的配偶曾担任合资公司的副总经理,在2016年也退出。因而从2017年开始礼海电气不再是发行人的关联方。

3.从2017年开始,礼海电气不再是发行人的关联方,并且这样的一个改变是根据以前的合同约定,是合法合理的。并且,在2017年之前,实际控制人因为股权关系或者任职情况从而认定礼海电气为发行人关联方,也具有一些特殊的因素,从关联交易认定和解释的角度来讲,不会影响必要性和公允性的评价,这也是这个案例被认可的一个很重要的原因。

4.发行人这种关联方认定的情形,在IPO审核实践中还是比较少见的,因而在这里与大家分享并提出自己的观点,不一定准确仅供大家一起思考。IPO审核实践中对于任何问题都需要具体问题具体分析,就算是一些最常见最普遍感觉烂大街的问题,目前的总结和思路也不一定是完备的,你都不一定能猜到还有什么一些特殊的情形在发生,只是我们没有发现而已




【发审委问询问题】




报告期内,发行人产品的核心部件主要从曾经的关联方礼海电气处采购。请发行人代表说明:(1)礼海电气的历史沿革、历次股权变动的原因及合理性、目前的股权结构和公司治理情况,发行人实际控制人唐国海是否能对礼海电气施加重大影响,礼海电气现有股东是否存在为唐国海委托持股或其他利益安排的情形;(2)核心部件基本向礼海电气采购的原因及合理性,是否存在可替代的供应渠道,对礼海电气是否存在重大依赖,发行人业务链条的完整性;(3)与礼海电气采购交易的定价依据及价格的公允性,报告期内礼海电气的经营情况与主要财务数据,是否存在为发行人承担成本、费用或其他利益输送的情形。请保荐代表人说明核查依据、过程并发表明确核查意见。

【招股书披露内容】

1、礼海电气一直是发行人第一大供应商,占比在30%左右

640.webp (5).jpg

2、公司与礼海电气的关系

报告期内,礼海电气为公司的第一大供应商,礼海电气与公司的关系主要体现为股权关系和任职关系,具体情况如下:

① 股权关系

2010年瑞海机械的业务包括线性驱动器的研发、生产和销售,主要为贴牌生产线性驱动器;Phoenix Mecano AG(菲尼克斯美卡诺集团)计划在中国设立一家生产线性驱动器的公司,为了快速进入该领域,决定收购瑞海机械的相关业务。经过协商,双方决定共同出资在中国设立一家专门生产线性驱动器的公司,即礼海电气,并约定在礼海电气设立后,瑞海机械将其自有的“线性驱动器业务相关的资产”转让给礼海电气。根据当时有效的《中华人民共和国中外合作经营企业法》(2000年修订)第十二条的规定:“合作企业应当设立董事会或者联合管理机构,依照合作企业合同或者章程的规定,决定合作企业的重大问题。中外合作者的一方担任董事会的董事长、联合管理机构的主任的,由他方担任副董事长、副主任。董事会或者联合管理机构可以决定任命或者聘请总经理负责合作企业的日常经营管理工作。总经理对董事会或者联合管理机构负责”,经双方友好协商,综合考虑到瑞海机械的管理层对中国市场较为熟悉,有丰富的线性驱动器行业经验,故由时任瑞海机械董事长兼总经理唐国海担任礼海电气副董事长、总经理,由时任瑞海机械副总经理李龙担任礼海电气副总经理。

瑞海机械与菲尼克斯美卡诺香港有限公司(以下简称为“菲尼克斯美卡诺香港”)于2010 年10月签订了《嘉兴礼海电气科技有限公司合作经营合同》(以下简称为“《合作经营合同》”),2010年11月瑞海机械与菲尼克斯美卡诺香港共同出资设立中外合作企业礼海电气。

礼海电气设立时,其股权结构如下:

640.webp (4).jpg

瑞海机械为唐国海100%控制的公司,即在礼海电气设立时唐国海间接持有礼海电气10%的股权。根据瑞海机械与菲尼克斯美卡诺香港2010年10月签订的《合作经营合同》约定,在2013 年12 月后,菲尼克斯美卡诺香港可收购瑞海机械持有的全部礼海电气股权,瑞海机械也可将全部股权转让给菲尼克斯美卡诺香港。故根据《合作经营合同》的约定及礼海电气实际生产经营情况,自2013年12月至2015年9月期间,瑞海机械分三次将其持有的礼海电气共计10%股权转让给菲尼克斯美卡诺香港(2%、3%)和上海德谊(5%),具体情况如下:

640.webp (3).jpg

唐国海于2015年3月辞任礼海电气总经理,并于2015年9月辞任礼海电气副董事长。截至本招股说明书签署日,唐国海未以任何方式直接或间接持有礼海电气股权。

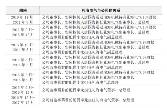
②任职关系

640.jpg

3、关联交易情况

640.webp (2).jpg 640.webp (1).jpg 640.webp.jpg

2015年度、2016年度及2017年度,公司向礼海电气采购商品金额分别为10,604.23万元、22,578.96万元及23,100.19万元。

①向礼海电气采购的必要性及合理性

报告期内,公司主要向礼海电气采购线性驱动器以及线性驱动器配套产品(包括主控盒、遥控器、电源适配器和线材),采购的总金额逐年上升,主要因公司业务规模逐年扩大,相应地对线性驱动器等电器类原材料的需求量逐年增大。礼海电气的供货质量稳定、报价合理,在线性驱动器行业享有较高知名度,符合公司对线性驱动器的采购要求,故公司与礼海电气建立了长期业务合作关系。报告期内公司向礼海电气采购的必要性及合理性具体如下:

第一,礼海电气在行业内具有较高的产品质量和品牌的美誉度,为德国Phoenix Mecano AG 的控股子公司。礼海电气于2014年10月27日获得国家级高新技术企业认定,并于2017 年11月13日通过了高新技术企业的复审,获得了国家级高新技术企业证书,为专业的线性驱动器生产商,在国内外享有较高知名度。

第二,礼海电气在线性驱动器及配件产品的生产制造方面具有技术领先性,其生产的线性驱动器产品在动力、稳定性、耐久度等方面均表现出较为良好的性能;礼海电气对其生产的线性驱动器及配件产品拥有自主知识产权,使用礼海电气的产品与第三方发生知识产权纠纷的风险较小。

第三,礼海电气的总体生产规模较大,产品供应稳定,可以满足公司因订单增加而带来的线性驱动器及配件产品的需求,减少公司物料短缺风险。

第四,礼海电气的主要生产地点位于浙江省嘉兴市秀洲区王江泾镇,距离公司生产基地较近,供货方便、快捷,可以有效控制物流成本。

第五,双方合作以来,礼海电气一直保持着较高的售后服务水平,供货的总体质量较高,且能够及时响应公司的退换货需求。

第六,公司向礼海电气采购的线性驱动器及相关配件均为定制非标准件。首先由公司提出产品性能等要求,礼海电气根据公司的要求设计并生产样品,样品经过公司检验并确认后礼海电气再进行批量生产。因公司与礼海电气的长期合作,礼海电气对公司主要所需的各类型的线性驱动器、主控盒及相关配件均可快速响应,在接收公司采购订单后批量生产速度较快,供货效率较高。基于上述背景,公司长期以来对礼海电气的设计能力、供货质量、供货能力保持着较高的信赖度,向礼海电气的采购具有必要性和合理性。

②向礼海电气采购价格的公允性

礼海电气的控股股东为菲尼克斯美卡诺香港有限公司,菲尼克斯美卡诺香港有限公司的唯一股东为Phoenix Mecano AG。Phoenix Mecano AG为瑞士苏黎世证券交易所上市公司,国际证券识别编码:CH0002187810。Phoenix Mecano AG和礼海电气董事长兼法定代表人约瑟夫•君特•格罗斯与公司实际控制人、股东、董事、监事及高级管理人员均不存在关联关系或可能造成利益倾斜的其他关系。公司与礼海电气的交易定价,均基于双方独立的商业谈判所确定。

经对比,报告期内公司向礼海电气的采购价相较于向其他供应商的采购价无明显偏差,差异普遍在10%以内。

为减少礼海电气供货能力出现问题时公司可能面临的风险,公司已着手积极拓展其他电器类原材料的供应商,就公司向礼海电气采购的同类原材料向其他供应商进行询价。经对比,公司向礼海电气的采购价格相较于向其他供应商的报价无明显偏差,差异普遍在15%以内。

综上,报告期内公司向礼海电气的关联采购定价公允


二维码

扫码加我 拉你入群

请注明:姓名-公司-职位

以便审核进群资格,未注明则拒绝

栏目导航
热门文章
推荐文章

说点什么

分享

扫码加好友,拉您进群
各岗位、行业、专业交流群