全部版块 我的主页
论坛 金融投资论坛 六区 金融实务版 投行专版
834 0
2019-10-09

背景

2010年08月12日,公司注册资本由300万元增加至4500万元,其中郑穆、罗铁威以实物出资2100万元,但所投实物缺乏购置发票,即:发行人实际控制人历史上存在实物出资缺乏发票的情形(2010年8月郑穆先生及罗铁威先生的实物设备出资共计2,100万元)。

2019年发行人进行利润分配,由紫辰投资与紫晖投资将现金分红2,100万元投入公司以规范该次实物出资。即:发行人在“同股同权”的原则下向全体股东现金分红,实际控制人将相关分红投入至公司以规范出资缺乏发票的情形,部分其他股东基于自愿原则,在缴纳所得税后将相关分红投入至公司,对于剩余股东,发行人则足额支付相关分红款。即:报告期内进行大额分红是为实际控制人补足瑕疵出资金额提供资金。

具体操作

发行人于2019年2月11日召开的第二届董事会第六次会议、2019年2月28日召开的2019年第二次临时股东大会,审议通过了《关于公司利润分配的议案》。拟以公司股本142,785,377股为基数,每10股派发现金红利人民币3.764元(含税),不送红股,不以资本公积转增股本。紫辰投资与紫晖投资拟将其获得的2,100万元现金分红投入公司以规范2010年8月的实物出资缺乏发票的情形,相关金额直接计入公司资本公积;此外,基于支持公司业务发展考虑,部分其他股东拟自愿将分红金额扣除相关所得税后金额全部投入至公司,相关金额直接计入公司资本公积。

(1)达晨创联、达晨创通、东证汉德、东证夏德、远致富海、首建投等43名股东,股份比例合计89.01%,自愿将应获得分红金额为4,783.72万元扣除应缴纳的相关所得税之后,再投入至公司。公司向该类股东仅支付相关所得税款。

(2)持股比例合计10.99%股东未选择将分红款项投入至公司,分红金额合计为590.72万元(含税),除极个别股东(股份比例0.02%)无法取得联系外,发行人已经按照相关法律法规足额将分红支付至股东。

交易所关注:

2019年2月股利分配后,发行人的股东是否依法履行了纳税义务,本次关于股利分配的股东大会就分配议案的表决情况,议案中是否包括了其他股东自愿将分红金额扣除相关所得税后投入公司的内容,股利分配及后续处理是否存在争议。

(1)是否违反同股同权的原则,对其他股东是否公平,是否损害其他股东的利益,其他股东是否对分红方案存在意见分歧或已确认无异议;

(2)是否存在代持或其他协议安排,是否实质上构成增资行为;

(3)对主要股东额外分红,不同股东不同比例分红是否在公司上市后仍会发生,能否防范,能否有效保障中小股东合法权益,是否存在切实可行的措施或安排;(4)其他股东将分红款投入公司的具体方式,相应的会计处理。

具体分析:

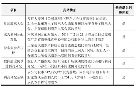
1、发行人本次分红严格遵照《公司章程》“同股同权”原则

发行人本次利润分配不存在违反同股同权的原则的情形,在股东大会参会及表决、分配对象确定、分配比例方式等方面均按照“同股同权”的原则。

640.webp (2).jpg 如上所述,自愿选择将分红款扣除相关所得税之后再投入公司的其他股东(以下简称“其他股东”),均按照“同股同权”原则公开、公平、公正的参会、表决、利润分配,不存在损害其他股东利益的情形。对于个别选择不将分红款再投入公司的股东,公司按照上述“同股同权”原则制定的利润分配方案足额支付本次分红应付的股利。

除通过股东大会审议表决之外,发行人股东还通过出具《确认函》的方式,对股东大会审议分红事项及本次分红补足再次予以确认。根据发行人全部股东(除钱祥丰无法取得联系外)出具的《确认函》,发行人股东确认:本人/本企业就公司2019年2月28日召开2019年第二次临时股东大会审议通过的《关于公司利润分配的议案》内容并无任何异议,就该议案所涉及股利分配及后续处理不存在任何争议。其他股东不存在意见分歧,且均出具《确认函》,确认:出于支持公司业务发展目的,自愿将分红资金扣除相关所得税后剩余金额投入至公司,全部计入公司资本公积,公司无需进行划转。该行为系真实意思表示,不存在任何争议或纠纷,且与其他任何股东在股权上不存在任何争议或纠纷,不存在任何代持/被代持行为。

2、不属于增资行为

本次利润分配实质系为规范实际控制人出资缺乏发票的情形,利润分配方案明确“(本次利润分配)不送红股,不以资本公积转增股本”。本次利润分配其他股东自愿选择将分红款扣除相关所得税之后再投入公司,实质为赠予行为,相关金额计入资本公积,发行人并未增加相应股东持股数量和比例,发行人不存在注册资本增加的情形。

3、其他股东将分红款投入公司的具体方式,相应的会计处理

将分红款投入公司的具体方式为:公司先代扣代缴相关个人所得税(自然人股东),或足额支付相关所得税(合伙企业股东)至相应股东,剩余相关款项不再另行支付至该类股东,而是以捐赠方式再投入至公司。相应的会计处理如下:

640.webp (1).jpg

4、2019年2月股利分配后,发行人的股东依法纳税

发行人的股东可以分为自然人、法人以及合伙企业。根据相关税收法律法规,发行人对于自然人股东个税负有代扣代缴义务,对于合伙企业及法人股东的相关税款不负有代扣代缴义务。关于股利分配缴税的相关规定情况如下:

640.webp.jpg

其中,对于合伙企业股东依法纳税分为两种情况:①发行人足额将相关税款支付至股东,相关股东出具依法纳税的承诺函;②按照股东确认的所得税金额或25%税率暂扣相应税款,待其实际纳税时支付至相应股东。




二维码

扫码加我 拉你入群

请注明:姓名-公司-职位

以便审核进群资格,未注明则拒绝

栏目导航
热门文章
推荐文章

说点什么

分享

扫码加好友,拉您进群
各岗位、行业、专业交流群