经管之家App
让优质教育人人可得
立即打开
全部版块
我的主页
›
论坛
›
提问 悬赏 求职 新闻 读书 功能一区
›
学道会
【学习笔记】管理基于未来的核心命题 基于未来,在管理维度上,我们应该思考哪 ...
楼主
苏珊家257
280
0
收藏
2019-10-10
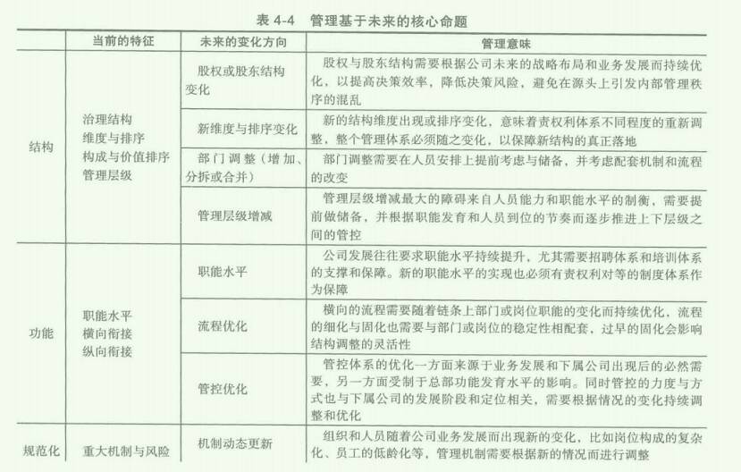
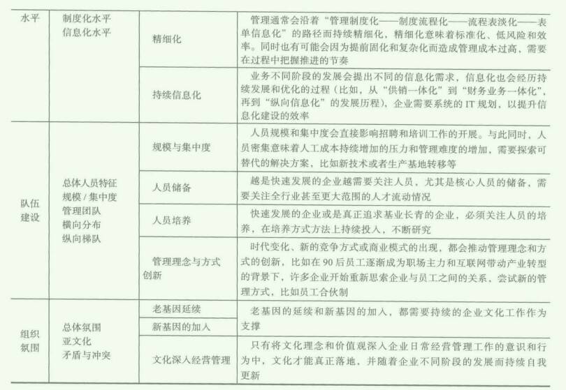
管理基于未来的核心命题
基于未来,在管理维度上,我们应该思考哪些核心问题及其管理意味如何。
附件列表
tmp_18d7b6fa2311976229a6f9df8a4a89d86dbd95d33e7fe802.jpg
原图尺寸 63.4 KB
扫码加我 拉你入群
请注明:姓名-公司-职位
以便审核进群资格,未注明则拒绝
栏目导航
学道会
微观经济学
求助成功区
金融学(理论版)
休闲灌水
经管文库(原现金交易版)
热门文章
表格结构数据的核心特征及具象实例解析
2026中信里昂风水指数
毕马威 - 中国内地与香港IPO市场2025年回顾 ...
2026年中国白银行业市场供需现状及发展趋势 ...
高教现代数学基础23 矩阵计算六讲 徐树方,钱 ...
求Journal of Computational and Graphical ...
查找文献Digital mapping of soil organic ...
《技术的本质》epub版本
精准匹配,菁英相伴--经管之家单身俱乐部, ...
科研时间70%耗在“下载-复制-粘贴”?零代码 ...
推荐文章
2026JG学术冬训营:从Stata初高到Python机器 ...
【必看】【本版版规,欢迎发悬赏贴求助】
26年寒假天津站|Gemini论文写作&数据分析 ...
关于如何利用文献的若干建议
关于学术研究和论文发表的一些建议
关于科研中如何学习基础知识的一些建议 (一 ...
一个自编的经济学建模小案例 --写给授课本科 ...
AI智能体赋能教学改革: 全国AI教育教学应用 ...
2025中国AIoT产业全景图谱报告-406页
关于文献求助的一些建议
说点什么
分享
微信
QQ空间
QQ
微博
扫码加好友,拉您进群
各岗位、行业、专业交流群