经管之家App
让优质教育人人可得
立即打开
全部版块
我的主页
›
论坛
›
提问 悬赏 求职 新闻 读书 功能一区
›
学道会
【学习笔记】日拱一卒,心理学和英语一起搞《The art of thinking clearly》, ...
楼主
周旭1234
464
0
收藏
2019-10-16
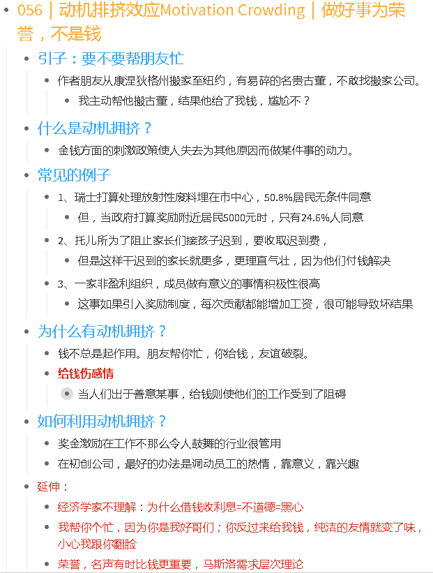
日拱一卒,心理学和英语一起搞《The art of thinking clearly》,心理学概念56:动机排挤效应!
谈钱伤感情,谈感情伤钱,鱼和熊掌互相排挤。
扫码加我 拉你入群
请注明:姓名-公司-职位
以便审核进群资格,未注明则拒绝
栏目导航
学道会
休闲灌水
EViews专版
CFA、CVA、FRM等金融考证论坛
风险管理
经管高考
热门文章
CDA 数据分析师:统计制图实战指南 —— 让 ...
【24重磅,自用整理!】2000-2024上市公司投资 ...
视频媒体:AI漫剧爆发在即,重视产业链机遇
量子科技行业深度报告:量子革命:量子科技 ...
俄语–英语双语图解词典
先进空中交通2025年
“十四五”能源发展成就报告
这简单的几句话,完成了对传统和现代经济学 ...
达富发投资关于金力永磁行情操作数据分析及 ...
蔡定创的理论经济学在社科基础理论上的重大 ...
推荐文章
AI狂潮席卷学术圈,不会编程也能打造专属智 ...
10月重磅来袭|《打造Coze/Dify专属学术智能 ...
最快1年拿证,学费不足5W!热门美国人工智能 ...
关于如何利用文献的若干建议
关于学术研究和论文发表的一些建议
关于科研中如何学习基础知识的一些建议 (一 ...
一个自编的经济学建模小案例 --写给授课本科 ...
AI智能体赋能教学改革: 全国AI教育教学应用 ...
2025中国AIoT产业全景图谱报告-406页
关于文献求助的一些建议
说点什么
分享
微信
QQ空间
QQ
微博
扫码加好友,拉您进群
各岗位、行业、专业交流群