全部版块 我的主页
论坛 金融投资论坛 六区 金融实务版 投行专版
1034 0
2019-10-17

企业拟科创板上市的五套标准中,每条标准均有市值作为首要条件。并且,在上市申报文件目录中,明确需要提交《关于发行人预计市值的分析报告》以及《盈利预测报告及审核报告》。

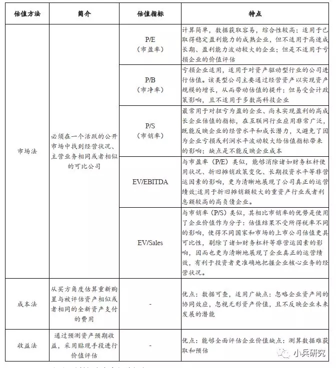
目前常见评估方法主要有三种:收益法、市场法、成本法(资产基础法)。

640.webp (10).jpg

科创板上市中相关规定

“发行人在提交发行上市申请时,应当明确所选择的具体上市标准”。

“保荐机构应当对发行人的市值进行预先评估,并在《关于发行人预计市值的分析报告》中充分说明发行人市值评估的依据、方法、结果以及是否满足所选择上市标准中的市值指标的结论性意见等”。

“保荐机构应当根据发行人特点、市场数据的可获得性及评估方法的可靠性等,谨慎、合理地选用评估方法,结合发行人报告期外部股权融资情况、可比公司在境内外市场的估值情况等进行综合判断”。

“在初步询价结束后,发行人预计发行后总市值不满足所选择的上市标准的,应当根据《上海证券交易所科创板股票发行与承销实施办法》的相关规定中止发行”。

“对于预计发行后总市值与申报时市值评估结果存在重大差异的,保荐机构应当向本所说明相关差异情况。本所在对保荐机构执业质量进行评价时,将考量上述因素”。

科创板企业上市中估值方法选择

1)市场法估值

①市销率

白山科技:云安全为技术驱动型轻资产行业,不属于资产驱动型行业;同时,上海云盾业务处于快速发展期,尚未实现规模化盈利;对于互联网及云计算行业成长期企业,采用市销率指标可较好反映其价值。

中微公司:作为国际半导体设备产业界的后起之秀,公司目前处于成长期,为实现与全球顶尖设备公司直接竞争,公司特别重视核心技术的自主创新,保持了较高强度的研发投入,因此,采用市销率模型最适合于现阶段的公司的估值。

为进一步论证市销率模型估值结果的合理性,保荐机构同时采用了还原PS估值法对发行人的估值进行预计。在还原PS估值法下,不同公司所处行业的战略意义和国家支持政策、公司在行业的竞争力和地位、研发投入占比、预收款项金额、销售增长速度以及在手订单情况等方面均会在一定程度上对还原市销率模型进行系数修正。修正计算公式为:市值/(营业收入+当期预收款项增量)。采用市销率模型与还原市销率模型的方法所得出的估值结果不存在重大差异。

EV/EBITDA指标估值

特宝生物:目前,一方面,公司现有核心品种派格宾获批上市时间较短,营业收入呈现快速增长态势;另一方面,报告期公司研发费用、专业化学术推广费用投入较大,导致公司的净利润无法充分体现经营业绩的持续提升。选用EV/EBITDA指标在一定程度上减少了公司业务扩张期经营方面(扩大研发、增加销售团队)与非经营方面(捐赠)投入增大的影响。

EV/Sales指标估值

优刻得:企业价值倍数(EV/Sales)使用了企业价值作为分子,估值结果不受所得税率不同的影响,使得不同国家和市场的上市公司估值更具可比性,剔除了诸如财务杠杆等非营运因素的影响,因而也更为清晰地展现了企业真正的运营绩效,有利于投资者更准确地把握企业核心业务的经营状况。因此,选用可比公司的EV/Sales范围作为优刻得的可比估值参考。

2)收益法估值

特宝生物:公司所处行业为生物制药行业,已上市销售的产品派格宾、特尔立、特尔津和特尔康,在未来几年可研发成功上市的产品有Y型PEG化重组人粒细胞刺激因子注射液、Y型PEG化重组人促红素注射液、Y型PEG化重组人生长激素注射液,该几种产品的市场前景较为明晰,采取收益法作为预计市值的评估方法是较为恰当的。

3)成本法估值

华熙生物:根据最近一次资产基础法评估值、公司近期外部股权融资估值、同行业上市公司相对估值法的分析结果,满足科创板上市要求。根据中联资产评估集团有限公司出具的中联评报字[2018]第2435号《资产评估报告书》,截至2018年9月30日,发行人前身华熙福瑞达净资产评估值为人民币201,956.62万元。

4)其他:市值/研发费用估值

①百奥泰(第五套标准):已连续多轮获得多家机构投资者投资,发行人最近一次(2019年3月完成)市场化融资后的估值约为人民币84.52亿元。同时,选取估值指标可比公司市值/研发费用进行测算(可比公司市值选取4家境内外未盈利的生物药上市公司当前市值,研发费用数据来源自可比公司2018年报)。

②泽璟制药(第五套标准):选取估值指标可比公司市值/研发费用进行测算(可比公司市值选取7家境内外创新药上市公司当前市值,研发费用数据来源自可比公司2018年报)。

5)评估加分项:企业外部股权融资参考

拟上市企业经常依据最后一轮投资估值来侧面印证符合科创板上市标准。

《上海证券交易所科创板股票发行上市审核问答》中提到“保荐机构应当为发行人选择适当的上市标准提供专业指导,审慎推荐,并在上市保荐书中就发行人选择的上市标准逐项说明适用理由,其中对预计市值指标,应当结合发行人报告期外部股权融资情况、可比公司在境内外市场的估值情况等进行说明”。

拟上市企业的最后一轮融资估值是《科创板估值分析报告》必须重点参考的依据,一级市场的股权融资完全市场化操作,对于一线的投资机构对于拟上市企业属于加分项,因为其一般具有专业的价值评估和投资决策体系。

审核关注

1)关注企业在新三板挂牌期间市值与预计市值之前差异

请发行人补充说明发行人预计市值的测算过程。结合创投机构入股市值、发行人在新三板挂牌期间市值等情况,综合测算发行人预计市值,说明测算过程是否客观。(龙软科技:发行人及保荐机构关于第二轮审核问询函的回复

②分析申报时发行人估值情况和从新三板摘牌时发行人市值情况,说明本次发行预计市值和2017年11月股权转让的估值差异较大的原因及合理性。(禾信仪器:发行人及保荐机构回复意见)

2)是否存在为了抬高企业估值故意挑选可比企业的情况

可比公司一般根据经营规模、业务模式和盈利能力筛选具有可比性企业。

①根据申请文件,保荐机构选取市场法中的PS(市销率)进行估值,可比公司仅为1家,请进一步说明估值方法、估值结果的合理性(中微公司:科创板上市委2019年第7次审议会议结果公告)

②在市盈率(PE)估值法下得出发行人市值为11.01亿元(对应市盈率84倍)的依据及合理性,详细分析说明选取与发行人产品差异较大的生物医药类企业作为可比公司的恰当性,说明剔除市盈率较低的聚光科技、美股可比上市公司的原因及合理性,是否存在为了抬高企业估值故意挑选可比企业的情况。(禾信仪器:发行人及保荐机构回复意见)

③申报文件之一预计市值的分析报告中发行人选取了11家可比公司,招股说明书只选取6家可比公司的原因;发行人毛利率高于具有较强可比性的上海复旦、兆易创新毛利率的原因,且毛利率变动趋势与上海复旦、兆易创新不一致的原因(聚辰股份:发行人及保荐机构回复意见)

④详细分析说明选取与发行人产品差异较大的生物医药类企业作为可比公司的恰当性,说明剔除市盈率较低的聚光科技、美股可比上市公司的原因及合理性,是否存在为了抬高企业估值故意挑选可比企业的情况。(禾信仪器:发行人及保荐机构回复意见)

⑤申报文件之一预计市值的分析报告中发行人选取了7家可比公司,招股说明书只选取3家可比公司的原因,结合业务类型、收入结构、客户群体及下游应用领域等因素,补充披露国内同行业可比公司的选取范围、选取依据。(威胜信息:发行人及保荐机构回复意见

3)多种估值方法中,不同方法得出不同的结论区间的原因(说明采用市销率、市盈率、市净率、企业价值倍数等指标对发行人估值的结果及差异情况)

①保荐机构在预计市值的分析报告中使用不同方法得出不同的结论区间。请保荐机构明确对发行人预计市值的估计结论。请发行人修改并完善相关内容表述。(安恒信息:发行人及保荐机构回复意见

4)预计市值与按照公司最近增资及股权转让价格和股本总额测算的公司估值的差异情况及原因

①上述预计市值与按照公司最近增资及股权转让价格和股本总额测算的公司估值的差异情况及原因。(芯源微:关于审核问询函的回复

小结

综合多种估值方法,全面分析公司在各种假设条件下的估值水平,对于相对准备表现公司估值区间至关重要。科创板给予了新兴科技公司更多空间,未来也将给企业估值带来了新要求。




二维码

扫码加我 拉你入群

请注明:姓名-公司-职位

以便审核进群资格,未注明则拒绝

栏目导航
热门文章
推荐文章

说点什么

分享

扫码加好友,拉您进群
各岗位、行业、专业交流群