全部版块 我的主页
论坛 金融投资论坛 六区 金融实务版 投行专版
1789 1
2019-10-18
拟IPO企业在报告期内普遍存在同一控制或非同一控制下合并的情形,为提示被合并企业在收购前(报告期内)的核查手段,总结项目反馈过程中的常见问题,现结合监管机构有关文件的要求制作本备忘录,以供审阅。

会计准则及相关规定

根据《企业会计准则》的相关规定,企业合并可以依据最终控制方的不同划分为同一控制下的企业合并和非同一控制下的企业合并,相关规定如下:

《企业会计准则第20号——企业合并》第五条规定:非同一控制下企业合并:参与合并的企业在合并前后均受同一方或相同的多方最终控制且该控制并非暂时性的,为同一控制下的企业合并。

第十条规定:同一控制下企业合并:参与合并的各方在合并前后不受同一方或相同的多方最终控制的,为非同一控制下的企业合并。

《企业会计准则第20号--企业合并》应用指南通过阐释同一控制下的企业合并的定义,进一步明确了两种合并类型的划分:控制并非暂时性,是指参与合并的各方在合并前后较长的时间内受同一方或相同的多方最终控制。较长的时间通常指1年以上(含1年)。

因此,对于合并类型的认定,首先要考虑参与合并的各方受同一方或相同的多方控制关系是否存在,以及这种控制关系是否是“非暂时性的”。

企业合并的信息披露要求

《公开发行证券的公司信息披露内容与格式准则第1号——招股说明书》(以下简称“格式准则”)规定:“发行人最近一年及一期内收购兼并其他企业资产(或股权),且被收购企业资产总额或营业收入或净利润超过收购前发行人相应项目 20%(含)的,应披露被收购企业收购前一年利润表。”

《企业会计准则》及其相关指南、解释等规定:同一控制下的企业合并,在合并当期编制合并财务报表时,应对报表的期初数进行调整,同时应对比较报表的有关项目进行调整。对于非同一控制下的企业合并,无需对报表进行追溯调整,被购买方从购买日开始纳入购买方合并范围。

因此,对于同一控制下的企业合并,被合并企业收购前的财务状况已反映在经追溯调整的合并财务报表上,属于应披露的财务信息,保荐机构应按照证监会IPO尽职调查要求和财务报告专项自查的要求,对被合并企业收购前的财务状况进行核查。

而非同一控制下,除非被合并企业满足《格式准则》的相关条件,其合并前的财务状况并不会在申报报表中反映,亦不作为财务信息予以披露。

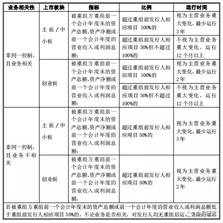
非同一控制下合并运行时间的相关规定


2018年证监会《首发业务若干问题解答》颁布前,证监会关于拟IPO企业非同一控制下企业合并的运行时间没有明确的政策和法律规定,实际操作中以2010年保代培训中相关指引为准。2018年,《首发业务若干问题解答》就相关问题进行了明确,具体如下:


640.webp (10).jpg


总体而言,同一控制下合并有利于企业资源和业务整合,监管机构采取认可和鼓励态度,对运行时间的要求相对宽松;对于非同一控制下企业合并,为防止“捆绑”上市,实现“整合”目的,监管机构对相关企业申报前的合并运行时间提出了更为严格的要求。

实际操作中,大部分拟IPO企业重组标的公司体量较小,一般不超过重组前发行人相应项目的50%,合并后整合运行时间一般不超过36个月,且根据《格式准则》和《企业会计准则》要求,非同一控制下合并的标的公司在收购前(报告期内)的财务数据不会在财务报表中反映,非最近一年及一期内的兼并收购亦无需提供标的公司收购前的利润表,因此该类企业很可能成为核查“盲点”。对于该类企业财务信息质量及相关核查的程度,目前证监会尚没有明确的指引。因此,此处主要通过总结反馈意见把握监管层的关注重点。

四、相关案例

(一)要求提供报表并进行核查

1、悉地设计(IPO终止)

上海悉地工程设计顾问股份有限公司是一家在城市建设和开发领域从事综合专业服务的大型工程实践咨询机构。预披露日期2016年3月,预披露更新日期2017年7月。

首次申报报告期内,公司先后收购了PTW、悉地苏州、青岛腾远和聚星科技,均为非同一控制下的企业合并。其中悉地苏州和PTW均于2013年纳入合并报表,青岛腾远和聚星科技均于2014年纳入合并报表。收购前一年上述公司主营业务及相关财务指标占收购前一年公司相应财务指标的比例如下表:

公司名称

主营业务

资产总额

营业收入

利润总额

PTW

建筑工程设计咨询

4.34%

9.32%

3.20%

悉地苏州

市政设计勘察

18.77%

14.99%

31.85%

青岛腾远

建筑工程设计咨询

9.14%

21.09%

16.10%

聚星科技

建材信息咨询与服务

0.35%

0.21%

0.76%

相关反馈意见如下:

请发行人按照《公开发行证券的公司信息披露内容与格式准则第1号--招股说明书(2006年修订)》(证监发行字(2006)5号)第十四条的要求披露重要子公司的相关信息(包括财务报表),补充提供重要子公司的相关文件(包括财务报表)以及报告期内子公司的分红情况。请保荐机构进行核查并明确发表意见。

根据反馈意见,悉地设计在招股说明书中补充披露了标的公司历史沿革,报告期内财务数据等信息。

2、药明康德(603259.SH

药明康德新药开发有限公司是全球领先的制药、生物技术以及医疗器械研发外包服务公司,公司于2017年7月预披露。

报告期内,发行人通过协商的方式对苏州药明、上海药明和WXAT Holding等非同一控制下的公司进行了收购,上述被收购公司收购前一个会计年度的财务数据如下:

单位:万元

被收购公司

2014年末总资产

2014营业收入

2014利润总额

XBL-US

57,835.91

11,379.56

-197.48

发行人相应财务数据

756,225.05

413,978.08

96,869.14

占发行人2014 年相应财务数据的比例

7.65%

2.75%

-0.20%

单位:万元

被收购公司

2015年末总资产

2015营业收入

2015利润总额

上海康德保瑞

4,281.85

6,819.58

-1,865.14

Crelux

1,047.23

1,537.83

473.58

合计

5,329.08

8,357.41

-1,391.56

发行人相应财务数据

968,643.13

488,334.90

80,134.82

占发行人2015 年相应财务数据的

0.55%

1.71%

-1.74%


相关反馈意见如下:

请发行人按照《公开发行证券的公司信息披露内容与格式准则第1号——招股说明书(2015年修订)》第十四条的要求补充披露重要子公司的相关信息(包括财务报表),补充提供重要子公司的相关文件(包括财务报表);……请保荐机构和发行人会计师对上述事项进行核查并发表明确核查意见。


附件列表
640.webp (9).jpg

原图尺寸 165.34 KB

640.webp (9).jpg

二维码

扫码加我 拉你入群

请注明:姓名-公司-职位

以便审核进群资格,未注明则拒绝

全部回复
2019-10-18 09:48:47

(二)要求披露财务状况、历史沿革等信息

1、龙蟠科技(603906.SH)

龙蟠科技自成立以来一直从事车用环保精细化学品的研发、生产和销售。公司于2015年5月预披露,2016年12月预披露更新,2017年4月上市。

龙蟠科技于2013年7月非同一控制下对南京精工塑业有限公司(以下简称:“精工塑业”)100%的股权进行收购。本次收购对公司资产总额、营业收入、利润总额的影响情况如下:

项目

2012年12月31日数据(元)

占比

资产总额

17,582,129.19

5.06%

营业收入

27,535,385.62  

4.88%

利润总额

2,420,942.62

5.11%

相关反馈意见如下:

1、招股说明书披露,发行人前身龙蟠有限2013年以股权增资方式收购关联公司精工塑业100%股权,并按照非同一控制的企业合并进行账务处理。请发行人在招股说明书中:(1)请结合精工塑业的基本情况、主要财务数据、股权结构、所从事的业务、历史沿革等补充说明并披露发行人收购该公司的背景和原因;(2)请补充披露发行人收购上述两家公司的定价过程以及具体会计处理过程,并说明是否符合《企业会计准则》的规定;(3)请补充说明并披露公司的上述收购是否符合《〈首次公开发行股票并上市管理办法〉第十二条发行人最近3年内主营业务没有发生重大变化的适用意见——证券期货法律适用意见第3号》的规定。请保荐机构、会计师说明核查过程、方法和结论,并发表明确意见。

根据反馈意见,龙蟠科技在招股说明书中补充披露了精工塑业的收购前的基本情况、历史沿革、从事业务等。

2、三利谱(002876.SZ)

三利谱主要从事偏光片产品的研发、生产和销售。公司于2015年6月18日预披露,2017年4月预披露更新。2015年11月,公司通过非同一控制下分步合并合肥三利谱光电科技有限公司。合并前的一个会计年度合肥三利谱和三利谱的主要财务指标具体如下:

项目        合肥三利谱公司        深圳三利谱公司        占比
资产总额

9,947.64

58,631.60

16.97%

收入总额

-

59,113.05

-

利润总额

-52.68

8,211.56

0.64%

相关反馈意见如下:

1、根据招股书披露,2015年发行人收购合肥三利谱股权。请保荐机构和发行人律师核查并补充披露:(1)请比照发行人披露合肥三利谱的基本情况和历史沿革;(2)合肥三利谱是否存在收购国有资产、集体资产的情况及其合法性;(3)本次股权收购对发行人主营业务的影响。

2、根据招股书披露,2015年10月8日发行人参与购买合肥三利谱75%股权,并成为合肥三利谱公司的控股股东,属于非同一控制下的企业合并。请发行人补充披露:(1)2015年收购前后合肥三利谱的经营情况,包括主要资产情况、收入及盈利情况等;(2)分析收购合肥三利谱公司对发行人资产总额、营业收入和利润总额的累积影响,以及2015年末合并报表编制时即认为该公司期初已存在。请保荐机构和会计师对以上情况进行核查并发表核查意见。

根据反馈意见,三利谱在招股说明书中补充披露了合肥三利谱股的收购前后的基本情况、历史沿革、财务状况等。

(三)其他

结论
整体来看,对于拟IPO企业非同一控制下的企业合并,除少数企业在报告期内存在多起收购行为需要补充披露或提供重要子公司收购前的财务资料及其他信息外,证监会反馈意见比较关注“合并”这一行为本身,主要关注点包括合并的会计处理情况、作价的公允性和真实性、收购程序的合规性及背景、商誉的确认和计量、关联关系及收购标的的具体情况。现有的反馈意见没有专门要求保荐机构对标的公司收购前的合法合规性和财务数据的真实性进行专项核查并发表结论性意见。

虽然反馈意见没有对标的公司收购前的情况提出明确的核查要求,拟IPO企业在首次申报时也不会详细披露标的公司的具体情况,但反馈意见一般会要求保荐机构在招股说明书中补充披露标的公司收购前的历史沿革、股权结构、主要财务数据、主要业务等内容,同时,完全忽视对标的公司收购前情况的核查,也会给拟IPO企业利用重组虚增业绩带来机会。因此项目组在尽职调查的过程中,应视同标的公司在报告期内一直存在于合并范围之内,按照一般子公司的核查标准,参考现有的尽职调查指引和财务核查指引,对标的公司收购前相关信息的真实性、准确性和完整性履行相应的保荐责任。
二维码

扫码加我 拉你入群

请注明:姓名-公司-职位

以便审核进群资格,未注明则拒绝

栏目导航
热门文章
推荐文章

说点什么

分享

扫码加好友,拉您进群
各岗位、行业、专业交流群