全部版块 我的主页
论坛 会计与财务管理论坛 七区 会计与财务管理
5860 5
2019-10-18
友情提示:

1.本文是对收入准则的逻辑和重难点进行通俗的梳理解读,不能完全替代原准则及指南的学习。

00一个公式搞定新收入准则新收入如何确认收入可通过如下计算公式(以下简称公式)清晰地看出来,(履约义务1指的是合同中任一已完成的履约义务):
640.webp (7).jpg 如果是按一段时间确认收入的,还需要乘以该履约义务的进度,公式如下: 640.webp (6).jpg 从这个公式我们很容易看出,新收入准则下,收入的确认要弄清几个关键变量(问题),这些都是五步法要解决的。
1.企业与客户签订了哪些合同,不同的合同实质上是不是同一份?2.合同约定了哪些商品和服务(履约义务)?
3.合同的交易价格是多少?4.如果将每一项商品或服务(履约义务)的单独出售,售价是多少?
5.按某一时点确认收入,还是按时间段确认收入?
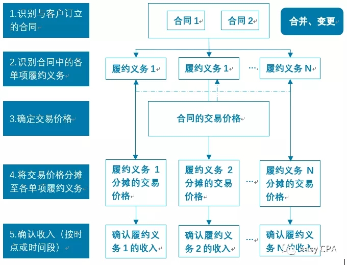
以上的问题分别对应五步法第一至第五步,解决以上问题的过程通过图表总结如下:
640.webp (5).jpg 接下来围绕公式,逐步解析五步法的每一步的逻辑和关键的概念。
01识别与客户订立的合同

此阶段看似和前面的公式没有联系,但是收入的确认与计量在新准则下都是基于单个合同进行核算的,在合同中识别出履约义务,再根据履行履约义务的进度确认收入,而识别履约义务之前需要对合同进行识别。

这个步骤目的主要有两个:一是评估企业与客户签订的合同的相关条款是否满足收入确认的前提条件,如果不满足,则不是一个可以确认收入的合同,则后续步骤无从谈起。二是区分出一个个独立核算的合同,每个合同按各自约定的履约义务的履行情况确认收入,主要涉及两个方面:合同合并与合同变更。

1.判断合同是否成立

合同成立的前提条件主要有五条(见下方思维导图),其中最重要的两条是具有商业实质企业很可能收回合同对价

这两条一是强调了该合同必须是公平真实的交易;二是从合同签订开始的时候就要求企业评估客户的信用风险,否则会导致企业在确认收入的同时计提减值损失。

2.识别独立核算的合同

(1)合同合并

实务中,企业与客户在很多情况下签订多份相互关联的合同,需要判断这些合同是否实质是一份合同,如是,则需要在合同合并的基础上识别履约义务。

什么情况下不同合同应当合并成一份?

-同一商业目的,构成一揽子交易(不同合同约定了同一件事)

-一份合同的对价金额取决于其他合同定价与履行(即两个合同互为先决条件)

-多项合同所承诺的商品或服务被视为单一的履约义务(实质相同,转让模式相同)

(2)合同变更实务中,企业与客户可能会对合同的价格、范围或两者进行修改。修改之后新旧合同应该如何认定呢?

合同的变更如何处理?

情形一:新增合同与旧的合同承诺的商品和服务可明确区分,且对价反映新合同的单独售价

处理方案:新增一份合同,合同变更部分作为一份单独的合同


情形二:新增合同与旧的合同承诺的商品和服务可明确区分,且对价不能反映新合同的单独售价

处理方案:未来适用法,原合同终止,新合同=原合同未履行部分+变更部分,剩余对价分摊至剩余的履约义务


情形三:新增合同与旧的合同承诺的商品和服务不可明确区分

处理方案:累计追补,变更部分视为原合同组成部分,变更日对已确认的收入进行调整

注:可明确区分的概念见第二步:识别单项履约义务

新收入准则从始至终强调了合同的重要性,实际上,近年来新颁布的准则都将合同的概念提升到了前所未有的高度,包括新金融工具准则,以及之前文章谈过的新租赁准则,可以说合同就是新准则构建的基石
具体到新收入准则来说,新准则摒弃了以往通过销售商品、提供劳务、让渡资产使用权以及建造合同这种穷举式、在实务中有时候模糊不清的概念,以合同作为整个新准则的构建基础,将所有商品和服务纳入统一的五步法框架中,使得准则更加严谨。但值得注意的是:新收入准则对于合同具体条款识别的规定对绝大多数企业财会人员素质、能力的要求太高了。要完美达到收入准则要求,财会人员需要既懂财务又懂法律,还要懂风险分析、风险评估,绝大多数企业财会人员达不到这样的要求。当然企业可能让财务、法务、风险管理部门人员相互协作,甚至可以成立跨职能部门、完善内控和IT系统解决合同条款识别的问题。但实际情况往往是,这些部门在绝大多数企业中更多时候是割裂的,信息传递不那么流畅。此外,企业也未必愿意付出额外的成本成立跨职能部门、优化系统去满足准则的要求。到最后,工作量往往落到审计师头上,需要靠审计师做更多的实质性程序,确定需要进行审计调整的金额02识别合同中的履约义务“履约义务”新准则下收入确认的最小单元,五步法的逻辑归根结底就是企业应该在每完成一单元履约义务的时候确认一单元的收入,第二步就是将合同中约定的各项商品和服务的承诺拆解成一项项履约义务的过程。识别合同中各项履约义务是确定公式中“履约义务单独售价”这个变量的前提。这个拆解过程的关键就在于确认合同中不同的商品和服务是否明确可区分。明确可区分的意思是你是你,我是我,我们不相互影响,只有将合同中的商品或服务拆解至满足明确可区分的要求该商品或服务才能作为一项履约义务,并作为收入确认的最小单元。识别单项履约义务的逻辑过程如下图所示:

640.webp (4).jpg


03确定交易价格

为了确认收入,企业需要确定其因向客户转让商品或提供劳务而预期有权收取的对价金额,即交易价格(公式中的分子)。这个金额通常和合同约定应向客户收取金额不同,需要考虑以下的因素对交易价格进行调整:

1.可变对价

合同的对价往往不是固定不变的,经常会加入一些条款使得对价可变,如折扣、奖励积分等等。新准则下可以用两种方法估计可变对价计入交易价格的金额:期望值法和最可能的金额。

对于可变对价,需要先判断其是否可以纳入交易价格,纳入的金额不得高于相关不确定消除时极可能不会发生重大转回的金额。

这句话有点拗口但其实意思很简单,企业不能将那些极可能会发生转回的金额确认为收入,应将这部分从交易价格中剔除,这是会计谨慎性的体现,目的在防止企业超额确认收入。

原准则的风险报酬转移模型,收入的金额能够可靠的计量是收入确认的前提条件,但是在五步法的控制权转移模型下,企业可以在控制权发生转移时,确认某一最低金额的收入,不需要等到不确定性完全消除,因为这些金额没有重大转回的风险。这一点跟以前的做法还是有很大区别的。

2.重大融资成分

重大融资成分分两种情况,第一种是企业提前收到钱但还没提供合同约定的商品或服务(企业获得融资利益);第二种是企业已经提供了合同约定的商品或服务但客户的钱滞后支付(客户获得融资利益)。

如何判断合同的融资成分是否重大?

-商品或服务转移至客户与客户付款之间的时间间隔(短于一年无需考虑)

-合同承诺的对价与若商品现价销售的售价之间的差额(差额越大越重大)

-合同约定的利率与市场现行利率(利率越高越重大)

准则还规定了一些虽然符合以上特征,但实际目的不属于融资的情形,这种情形应当予以排除,如客户可以随时拿走商品或服务,提前付款不是为企业提供融资。

很显然,如果重大的融资成分的因素应该从交易价格中剔除,不能作为确认收入的组成部分。

3.非现金对价

如果企业履行履约义务收到的对价是非现金资产,就需要先确认对非现金资产的交易价格。确定非现金对价的交易价格逻辑如图:

640.webp (3).jpg 值得一提的是,2019年5月9日,财政部发布了修订后的《企业会计准则第7号——非货币性资产交换》中明确规定了企业以存货换取客户的非货币性资产的,适用《企业会计准则第 14 号——收入》。也就是说收入准则中关于非现金对价的规定指的是客户以非现金资产为代价取得企业的存货,如果取得的是企业其他类型的资产,就需要判断是否适用非货币性资产的相关规定。在交易具有商业实质的前提下,非现金对价的交易价格和非货币性资产交换的计量基础都是公允价值,然而对于是使用换入资产的公允价值还是换出资产的公允价值的优先顺序,两个准则是不同的。从上面的逻辑图中我们可以看出,收入准则下应当先考虑按换入资产的公允价值确定交易价格, 除非换入资产的公允价值不能可靠计量。而非货币性资产交换准则则规定:应当以换出资产的公允价值为基础计量,但有确凿证据表明换入资产的公允价值更加可靠的除外

4.应付客户对价

有时候,企业销售商品,也要向客户或客户的客户支付一部分对价以满足交易特定的需要,最典型的情况就是消费品制造商向商场支付货位展位费。准则规定,企业在向客户转让商品的同时,应当将该应付对价冲减交易价格,除非应付客户对价是为了自客户取得其他可明确区分商品。(一份价格对应一份履约义务)04将交易价格分摊至单独的履约义务交易价格是在合同层面确认的企业应收的对价,前面我们知道一份合同可能含有多项履约义务,因此需要在不同的履约义务之间分摊交易价格。交易价格应当根据不同履约义务的单独售价的相对比例分摊至每项履约义务。公式中,交易价格除以各单独售价之和反映了这个分摊的过程。因此我们需要先确定履约义务的单独售价: 640.webp (2).jpg

通过以上的过程,我们可以逐项确定履约义务的单独售价。

确定不同履约义务的单独售价、分摊交易价格是新准则相比于原准则全新的地方,企业可能原先并未对合同中不同的履约义务进行单独定价,也没有相应的流程。

此外,财务人员要准确获取价格信息毫无疑问需要跨部门的合作,因此企业有良好的信息传递沟通机制。在新准则下,企业对新的系统和流程进行相应的优化很有必要。

获得单项履约义务的单独售价之后,确认收入就只差最后一步。

05履行履约义务的时点(或过程)确认收入最后一步确认收入,新准则下用控制权转移代替以往的风险报酬转移,因此本步骤最重要问题是判断控制权以怎样的方式转移的,是一段时间逐渐转移还是在某一时点转移。逻辑如下: 640.webp (1).jpg

满足上图的三点其中之一,可判定商品或服务的控制权是在一段时间内转移给客户,应当在一段时间内确认收入。若三个条件均不满足,则应当某一时点确认收入,在某一时点确认收入,应当综合以下情况判断控制权的转移:

按时点确认收入的情形下,如何判断控制权的转移?

-企业就该商品享有现时收款权利

-商品的法定已所有权转移给客户

-商品实物已转移给客户

-该商品所有权上的主要风险和报酬转移给客户

-客户已接受该产品

在上述五个迹象中,并没有哪一个或哪几个迹象是决定性的,应当根据合同条款和交易实质进行分析,综合判断其是否将商品的控制权转移给客户以及何时转移的,从而确定收入确认的时点

按时点确认收入还是按一段时间确认收入在实务中是一个非常热点的话题,限于篇幅以及本篇的重点旨在梳理逻辑等原因,因此不予展开,后续会结合相应的案例探讨。
走完这一步,公式中的变量均可以明确下来,这时候,只需要根据履约义务的实际履约情况完成收入的确认。06总结

新收入准则的五步法模型,相比于原准则更先进、更严谨,更有逻辑。但是它带来的潜在的实施成本同样不容忽视,即为了达到新准则的要求,企业需要在跨部门沟通、流程、IT系统做出更多的努力。

完美的理论,需要完善的流程、胜任的员工、健全的内部控制来落地,否则也只是空中阁楼。

最后列出本文的思维导图,以便更好的掌握新收入准则的重难点。

640.webp.jpg


二维码

扫码加我 拉你入群

请注明:姓名-公司-职位

以便审核进群资格,未注明则拒绝

全部回复
2019-10-19 07:54:23
点赞!谢谢楼主分享。
二维码

扫码加我 拉你入群

请注明:姓名-公司-职位

以便审核进群资格,未注明则拒绝

2019-10-19 19:15:30
谢谢分享
二维码

扫码加我 拉你入群

请注明:姓名-公司-职位

以便审核进群资格,未注明则拒绝

2019-10-20 08:40:30
二维码

扫码加我 拉你入群

请注明:姓名-公司-职位

以便审核进群资格,未注明则拒绝

2019-10-23 14:47:38
能否做成PDF,便于学习参考啊?
二维码

扫码加我 拉你入群

请注明:姓名-公司-职位

以便审核进群资格,未注明则拒绝

2019-10-23 16:16:44
好资料,谢谢分享
二维码

扫码加我 拉你入群

请注明:姓名-公司-职位

以便审核进群资格,未注明则拒绝

栏目导航
热门文章
推荐文章

说点什么

分享

扫码加好友,拉您进群
各岗位、行业、专业交流群