经管之家App
让优质教育人人可得
立即打开
全部版块
我的主页
›
论坛
›
计量经济学与统计论坛 五区
›
计量经济学与统计软件
›
LISREL、AMOS等结构方程模型分析软件
菜鸟想要探究各个因素与整体的关系,但是模型不好,可以这样做再加一个多元回归吗
楼主
maryxxoo
884
1
收藏
2019-10-18
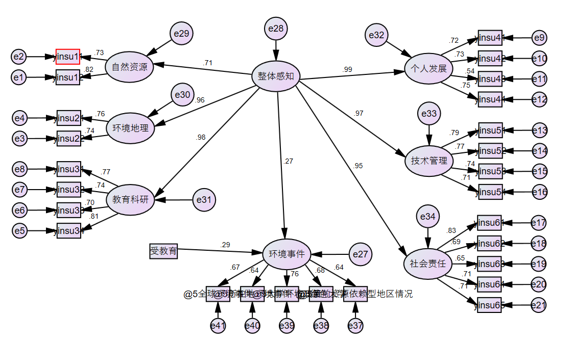
本科菜鸟一枚,李克特五点量表调查数据,数据信效度较好,想要探究因素与整体之间的关系,一开始直接做的各因素隐变量与环境事件隐变量的路径,发现模型效果不好,但是经过尝试发现做成二阶的能成立,图中路径均具有较高显著性,各个指标也能看的过去。请问大佬们,可以做一个图中的结构方程说明整体与环境事件的关系,再做一个多元回归说明单个因素与整体事件的关系吗?(受教育与整体感知间路径经过尝试,不显著)
感谢各位大佬解答~
附件列表
捕获2.PNG
原图尺寸 22.33 KB
捕获.PNG
原图尺寸 206.85 KB
扫码加我 拉你入群
请注明:姓名-公司-职位
以便审核进群资格,未注明则拒绝
全部回复
沙发
maryxxoo
2019-10-19 09:11:09
在线等一位大佬
扫码加我 拉你入群
请注明:姓名-公司-职位
以便审核进群资格,未注明则拒绝
栏目导航
LISREL、AMOS等结构方程模型分析软件
经管文库(原现金交易版)
行业分析报告
真实世界经济学(含财经时事)
休闲灌水
经管高考
热门文章
表格结构数据的核心特征及具象实例解析
2026中信里昂风水指数
毕马威 - 中国内地与香港IPO市场2025年回顾 ...
2026年中国白银行业市场供需现状及发展趋势 ...
高教现代数学基础23 矩阵计算六讲 徐树方,钱 ...
求Journal of Computational and Graphical ...
查找文献Digital mapping of soil organic ...
《技术的本质》epub版本
精准匹配,菁英相伴--经管之家单身俱乐部, ...
科研时间70%耗在“下载-复制-粘贴”?零代码 ...
推荐文章
2026JG学术冬训营:从Stata初高到Python机器 ...
【必看】【本版版规,欢迎发悬赏贴求助】
26年寒假天津站|Gemini论文写作&数据分析 ...
关于如何利用文献的若干建议
关于学术研究和论文发表的一些建议
关于科研中如何学习基础知识的一些建议 (一 ...
一个自编的经济学建模小案例 --写给授课本科 ...
AI智能体赋能教学改革: 全国AI教育教学应用 ...
2025中国AIoT产业全景图谱报告-406页
关于文献求助的一些建议
说点什么
分享
微信
QQ空间
QQ
微博
扫码加好友,拉您进群
各岗位、行业、专业交流群