全部版块 我的主页
论坛 会计与财务管理论坛 七区 会计与财务管理
1892 2
2019-10-19

目录


一、城市更新项目收并购方案设计及税务筹划

二、城市更新项目收并购的全封闭融资方案

三、城市更新项目收并购的并购贷款

四、并购贷的融资架构设计及税务筹划问题

笔者按:

房地产项目的收并购模式里,股权收购一直都是最常用的并购手段,而承债式并购或股加债的并购方案亦一直被当成有效降低股权转让方所得税负担的最佳思路。对于在房地产开发企业从事投拓工作的从业人士来说,目前的日子并不好过,除了努力找到理想的拟收购项目,还得同时操心并购融资的问题,甚至还得自己同步找好并购贷款。为便于说明,笔者以常见的城市更新项目股权收购业务为例,就交易方案和并购贷款方案做举例说明,以供同业人士参考。   

一、城市更新项目收并购方案设计及税务筹划

在深圳的城市更新项目收并购实践里,主要存在两种取得更新项目实施主体资格的交易方式。

第一种是开发商直接与项目用地上的原权利人(指拥有土地使用权或建/构筑物的权益人)签订拆迁安置补偿协议,通过拆赔方式申请确认为更新项目的开发建设实施主体,因被拆迁方取得的拆迁安置补偿所得可以免征增值税、土地增值税、个人所得税等(其中企业所得税可以递延5年纳税),开发商支付的拆赔对价亦可全部计入土地成本,因此该交易方式能最好地实现税筹的目的。

尽管如此,因城市更新项目的前期工作周期太长,资金沉淀过大,因此经常发生项目易主的情形,由此就催生了常见的第二种股权并购模式。简单来说,就是项目公司与被拆迁方签订拆赔协议后,直接将项目公司的股权转让给收购方。

在深圳城市更新如火如荼的前10年里,深圳的市面上存在大量以“圈地”为主业的公司,这些前期公司的实际控制人一般都是前期与业主方签订了拆赔协议,通过了专项规划的审批后直接转让项目公司的股权,有的甚至会坚持到取得实施主体资格后再转让项目公司股权。这些前期公司因大部分费用均无法入账,因此账面净资产很低(历史成本很少),加上这些公司的注册资本及实收资本一般都不太高,因此因直接转让项目公司股权所产生的股本溢价及所得税非常之高。在这种市场背景下开始慢慢催生以拆分交易价款为核心的“股加债”交易方案,具体就是新股东以平价或低价受让项目公司股权后大额注入股东借款,随后项目公司以土地整理费用等名义间接将交易价款支付给转让方或其关联方。

在税筹层面,因大部分做前期或土地整理的项目公司的账上都没有什么成本和费用,名下一般也不会持有不动产或无形资产,也即股权转让一般不会存在因转让价格过低引起的公允价值调整的问题。根据我们做项目的经验,目前行业的通常做法基本是将交易价款拆分为股权转让款和前期土地整理费用(或前期工作委托费用),交易的逻辑仍旧是承债式并购的思路,通过承接债务或目标公司相关义务的方式做低股权转让价款,并最终实现所得税的减负目标。

以数据为例,假设更新项目对应的项目公司股权转让的总交易价款为35000万元,则其中5000万元作为股权转让款(假设项目公司实收资本为5000万元),剩下30000万元作为收购方/新股东取得项目公司股权后继续委托原股东或其关联方办理前期工作、更新项目立项申报、拆迁补偿、清租等的全部费用。

该交易方案的设置,不仅解决了股权转让高溢价产生的所得税问题,还以补偿款和服务费用等形式解决了项目公司的土增税和所得税税前抵扣成本的问题,可谓一举多得。在实务操作中,股权受让方一般都是将股权款以外的交易价款以股东借款形式注入项目公司,项目公司再以物业补偿款、租赁补偿款、相邻权补偿款、拆迁款、其他工程款、咨询费用等形式支付至原股东的关联方或其他第三方(其中与取得土地有关的成本还可加计20%的扣除)。

为便于直观说明,笔者特摘取上述并购方案设计所涉的合同条款,以供读者参考。

640.webp (2).jpg

关于城市更新项目的收并购及税筹方案,读者可详细参阅笔者在西政资本2017年4月17日及9月20日发布的《深圳市城市更新项目实操系列(七) ——交易方案设计及税务筹划》、《城市更新/旧改项目并购方案设计及税务筹划(西政资本201709实操版)》。

二、城市更新项目收并购的全封闭融资方案

笔者在西政资本2019年10月9日发布的《201910:房地产企业前融操作情况暨最新融资行情说明》一文中特别提到了全封闭业务和打包融资业务,一般来说,这类业务涵盖了资金机构发放给开发商的并购贷、更新贷、开发贷等各个阶段的贷款,有的甚至包括了土地款融资和取得432条件前的前融资金。

以西政财富为例,我们倾向于做城市更新项目全封闭融资业务的直接原因有两个,一是在同一优质项目的各个阶段获取更稳定和更高的放款收益,二是防范贷款无法实现置换带来的项目烂尾风险。当然,在具体放款层面有可能是一家机构分阶段放款,也有可能是几家机构联合起来在不同的阶段各自放款,并由其中一家机构负责主导或统筹,目前该类全封闭业务或打包融资业务已逐步成为城市更新项目融资的主流模式。

以下为全封闭业务授信示例:

640.webp (1).jpg

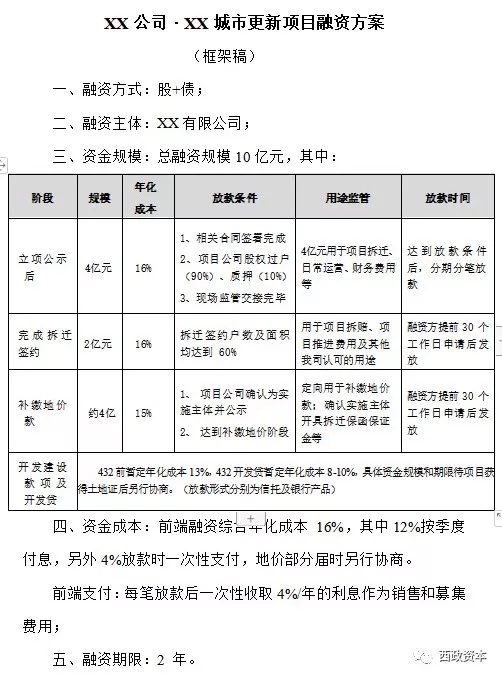
以下为西政财富-城市更新项目综合融资方案示例:

640.webp.jpg

三、城市更新项目收并购的并购贷款

前文有提到,城市更新项目的收并购和开发主要有四个方面的融资需求,一是并购贷款,二是拆迁贷款,三是土地款融资,四是开发建设贷款。城市更新项目股权并购的并购贷款比较特殊,在目前监管政策下,银行并购贷和信托并购贷的进入都面临一定的监管限制,另外加上城市更新项目前期没有抵押物,只有股权过户或质押作为主要担保措施,因此各类资金方接受度都不太高(因项目太前期,因此项目估值也非常低)。

值得注意的是,个别银行的非标产品仍旧可以操作城市更新项目的并购贷,以XY银行为例,准入方面业态必须要有住宅,但因前期没有抵押物,因此要全控项目公司股权。该银行非标的成本在年化7.5-7.8%左右,实际综合成本一般是8-9%左右,不过该银行操作并购贷更多地是为了在前端提前锁定项目之后在后端介入拆迁贷和开发贷,因此全控股权的情况下他们会选择性地操作,期限目前一般是1+1年,具体因项目而异。

城市更新项目股权并购时的信托并购贷款更为特殊,目前仅有小部分信托机构因所属地区的监管局对城市更新项目是否涉房的态度尚未明确,因此在本轮逆市中继续大力操作城市更新项目。在信托产品的具体操作方面,除了该类信托机构具有很强的股东背景,面临的监管也更为宽松等原因,更为关键的是他们的资金是自己募集,不走银行代销(因为很多银行停了涉房业务,所以目前只要是走银行代销的信托机构都无法操作城市更新项目),当然政策层面存在操作空间也是很重要的因素。

私募机构以及其他金控平台提供的城市更新项目并购贷款在操作上比较简单,要么是明股实债,要么是直接借款,在此不再赘述。

城市更新项目收并购的并购贷款向哪类机构申请,如何申请,具体操作层面可参见西政资本2019年9月23日发布的《房地产项目前融实操分享(921会议整理稿)》一文相关内容。

四、并购贷的融资架构设计及税务筹划问题

前文有提到,城市更新项目的并购贷的放款方式主要有两种:一种是直接借贷,也即签订借款合同后直接放款;一种是真股、股加债或明股实债。

融资架构设计中,涉及到资金机构直接持有项目公司的股权时,在退出阶段往往会在转股退出时遇到高额股权溢价引起的高额税费问题。主要原因在于,项目公司在资金机构退出时如果已取得土地使用权,按照《企业所得税法实施条例》(国务院令第714号)及《特别纳税调整实施办法(试行)》(国税发[2009]2号)等相关法律法规所确立的独立交易及公允价值原则,则退出时资金机构转回股权给原股东的股权转让价款需参照土地及项目公司净资产的公允价值计取,也即转让价格无法做低,由此就引起了资金机构的股本高额溢价产生的所得税负担问题。

具体操作架构设计及税务筹划方面,因笔者在西政资本2019年9月20日发布的《招拍挂项目拿地架构、融资架构设计与税务筹划》一文中已有详细说明,读者可直接参照适用,在此不再赘述。


二维码

扫码加我 拉你入群

请注明:姓名-公司-职位

以便审核进群资格,未注明则拒绝

全部回复
2019-10-20 09:02:33
二维码

扫码加我 拉你入群

请注明:姓名-公司-职位

以便审核进群资格,未注明则拒绝

2019-10-24 14:36:32
杨明凡 发表于 2019-10-19 17:57
目录
一、城市更新项目收并购方案设计及税务筹划二、城市更新项目收并购的全封闭融资方案三、城市更新项目 ...
谢谢楼主谢谢楼主谢谢楼主!
二维码

扫码加我 拉你入群

请注明:姓名-公司-职位

以便审核进群资格,未注明则拒绝

栏目导航
热门文章
推荐文章

说点什么

分享

扫码加好友,拉您进群
各岗位、行业、专业交流群