经管之家App
让优质教育人人可得
立即打开
全部版块
我的主页
›
论坛
›
会计与财务管理论坛 七区
›
会计与财务管理
一道会计核算题难住了上市公司和会计师
楼主
杨明凡
464
1
收藏
2019-10-19
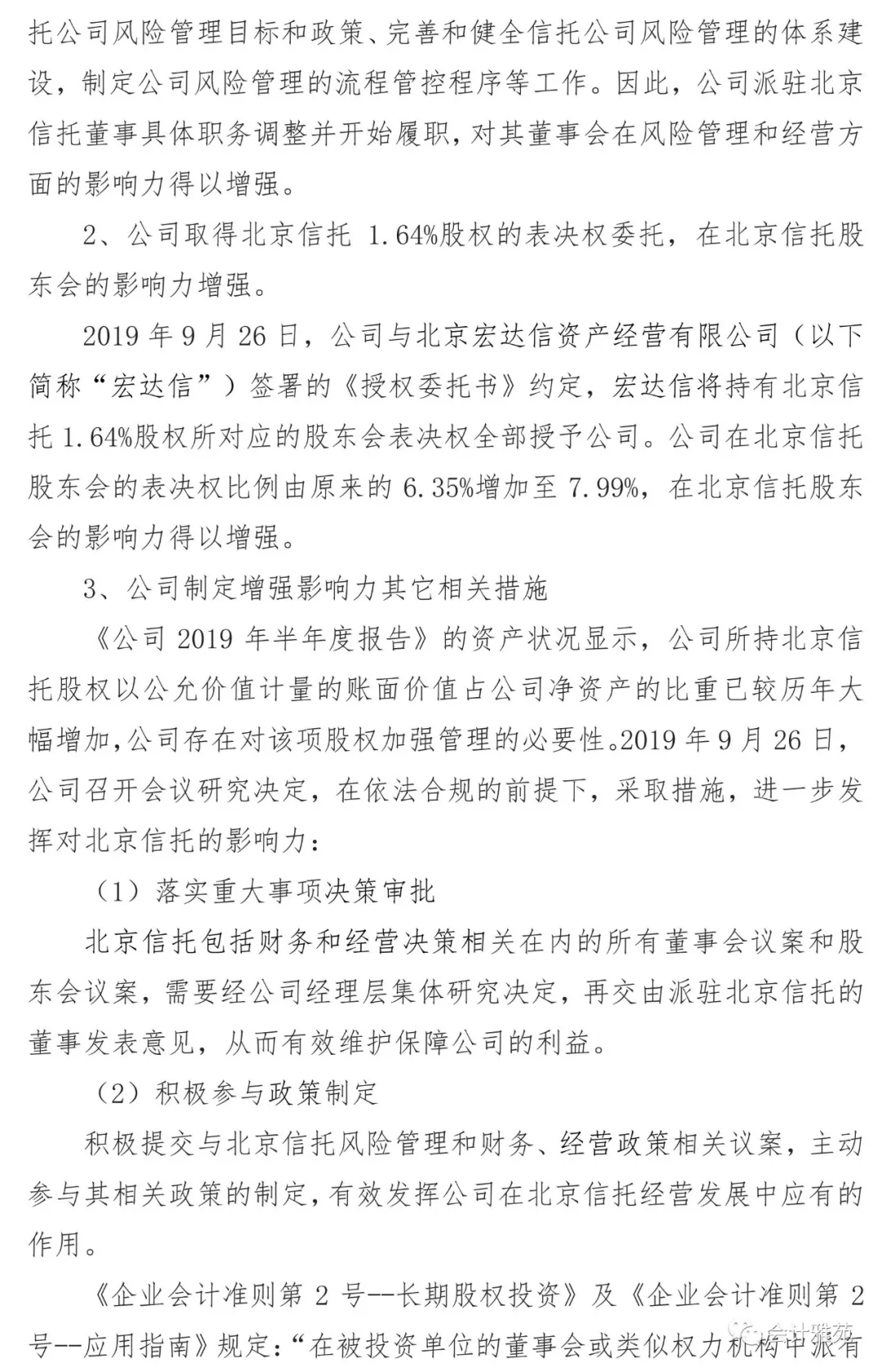
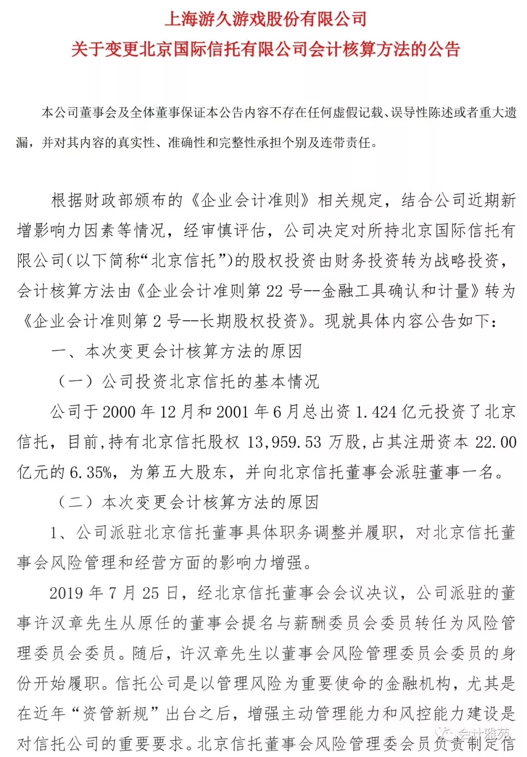
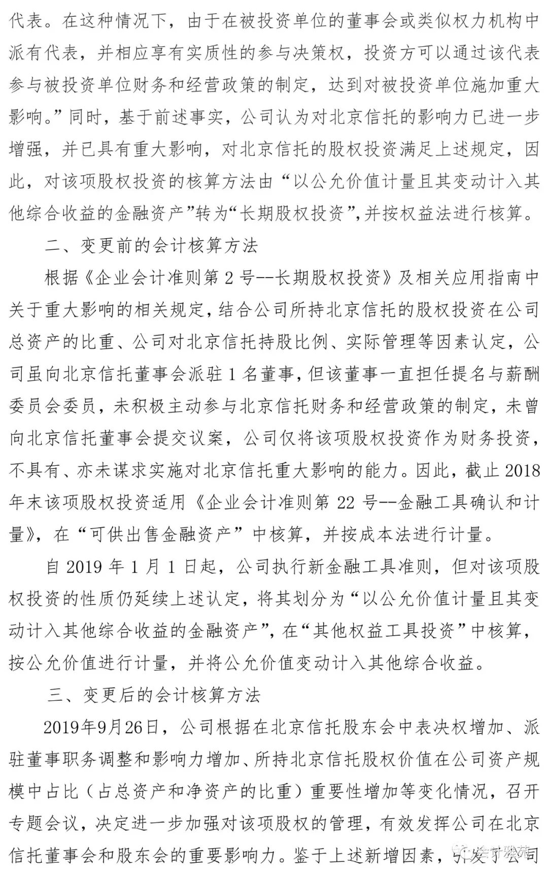
2019年10月18日公告
延期回复
2019年10月11日公告
问询函
2019年9月30日收问询函
变更会计处理
扫码加我 拉你入群
请注明:姓名-公司-职位
以便审核进群资格,未注明则拒绝
全部回复
沙发
huwuzi4
2019-10-20 08:45:49
扫码加我 拉你入群
请注明:姓名-公司-职位
以便审核进群资格,未注明则拒绝
栏目导航
会计与财务管理
经管文库
stata专版
行业分析报告
文献求助专区
数据交流中心
热门文章
表格结构数据的核心特征及具象实例解析
2026中信里昂风水指数
2026年中国白银行业市场供需现状及发展趋势 ...
查找文献Digital mapping of soil organic ...
精准匹配,菁英相伴--经管之家单身俱乐部, ...
科研时间70%耗在“下载-复制-粘贴”?零代码 ...
我该如何记住你?智能体记忆系统的演化之路
CDA数据分析脱产就业班于2026年3月7日开班! ...
CDA 认证考试大纲 2025 重磅更新:一二级考 ...
伍德里奇计量经济学导论第六版教材PDF
推荐文章
2026JG学术冬训营:从Stata初高到Python机器 ...
【必看】【本版版规,欢迎发悬赏贴求助】
26年寒假天津站|Gemini论文写作&数据分析 ...
关于如何利用文献的若干建议
关于学术研究和论文发表的一些建议
关于科研中如何学习基础知识的一些建议 (一 ...
一个自编的经济学建模小案例 --写给授课本科 ...
AI智能体赋能教学改革: 全国AI教育教学应用 ...
2025中国AIoT产业全景图谱报告-406页
关于文献求助的一些建议
说点什么
分享
微信
QQ空间
QQ
微博
扫码加好友,拉您进群
各岗位、行业、专业交流群