全部版块 我的主页
论坛 经济学论坛 三区 宏观经济学
1425 3
2019-10-22
作者:晨晨 编辑:肉肉
来源 | 叶檀财经(ID:tancaijing)


时隔23年,中国再次发布《中国的粮食安全》白皮书,如此重大文件,竟然没有一点动静,匪夷所思。

上一次,中国发布《中国的粮食问题》白皮书还要追溯到1996年,当时的报告有力的回应了国际上的质疑,从此“谁来养活中国人”再也不是个问题。

10月14日发布的这份白皮书,一举彻底扭转了去年以来的预期,给大家都吃了颗定心丸!

2018年8月份,形势非常最严峻,高温席卷全球,欧洲、北美、东亚等地玉米、大豆等受到极大影响。

联合国粮农组织也发布预警,全球多个地区应急资金严重短缺,干旱、洪水、歉收和冲突将使数百万人陷入严重饥荒。

一时间,全球粮食危机的恐慌情绪迅速蔓延,期货市场也立马给出反应,大幅上涨。

粮食危机比天大,仅次于战争,所有问题都必须给它让路。历史给我们的教训太深刻了,太惨痛了!

01


1.jpg


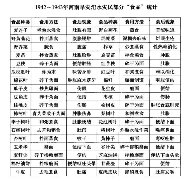
1942年天降灾难,河南连续干旱3个月,麦收不足两成,红薯、高粱、荞麦几乎绝收。祸不单行,河南又闹蝗灾,地里人能吃的东西全被蝗虫吃光了。

当时的国民党不仅不救灾,还要向农民征粮,榨干最后一点儿粮食。

天灾人祸,大饥荒来了!

为了活命,树皮、草根、雁屎、观音土等等,人啥都吃,现在的人根本无法想象。

问题是,这些东西不是粮食,无论是磨成面,还是腌着吃,还是蒸着吃,都不消化,时间久了就吃死人了。

2.jpg

为了一口吃的,卖儿卖女已经非常普遍,甚至形成了“人市”。谁家要是吃顿饺子,邻居不是羡慕,而是痛苦,因为不用想,他们肯定是把孩子卖了换的肉。

食物急剧短缺,即便卖儿卖女,也撑不了几周,饿死的人遍地都是。实在没办法,只能趁夜里去外面割肉,肢体破碎的场景,触目惊心。

我在河南长大,小时候听过很多老人讲那段故事,有个奶奶例外,对那段日子决口不提。她1930年左右出生,一辈子什么肉都不吃,也不吃动物油。不放心家人做饭,“嫌不干净”,一直以来都是自己做饭自己吃。

我也见过吃素的人,但是没见过如此苛刻的人。刚开始以为吃素是她的信仰,后来发现不是。现在才知道,她都经历了哪些黑暗的日子。

3.jpg

那场浩劫,改变了数百万人的命运,无数家庭支离破碎。

据《河南省志·人口志》中记载,1940年,河南全省人口是3067万;到1942年,只剩下2798万人;1943年,剩下2595万人;到1944年,人口更是降至2471万人。

四年内,河南人口减少了596万。除去正常死亡和战乱影响,这场饥荒饿死了差不多300万人。

对比一下,2019年整个巴黎的人口才214万!你能想象,整个巴黎的人口都饿死么?太惨烈了!

我们是一个多灾多难的民族,饥荒爆发的非常频繁。据新华社报道,历史上我国仅有记载的饥荒就发生了4800多次!

这4800多次饥荒,也侧面印证了马尔萨斯的人口经济增长理论:

人口增长,干农活的人就多,经济就增长的快。人口增长到一定程度,土地就养不活那么多人了,一个自然灾害,饥荒就会爆发,人口急剧减少,经济也迅速萎缩……

一直如此循环往复。


02

感谢袁隆平 再也不用担心粮食危机!

在我们漫长的历史中,记载了太多饥荒故事,再加上最近两段饥荒发生的太近,所以我们对粮食危机特别敏感。

一直以来,我们也不断教育,警醒的话耳熟能详,比如“中国需要用世界10%左右的耕地养活世界20%左右的人口”、“守住18亿亩土地红线”等等。

刚开始,这的确是个问题。但是,感谢袁隆平,我们创造了奇迹!

4.jpg

我们的粮食单产不断有质的飞跃,水稻单产从建国时的2200公斤/公顷飙升到1996年的4483公斤/公顷,增幅103.7%。

更厉害的是,杂交水稻单产一直在提升,2018年已经达到5621公斤/公顷,又提升了25.38%!试验田的数据更高,我们在这个领域的确是世界顶级水平。

结果就是,我们用世界20%的人口,生产了世界25%的粮食。

以前是吃不饱,现在是吃的太饱,我国肥胖人口总数已经超过美国,雄踞全球第一,超重率也从1995年的13%上升到30%以上。

中国根本不存在粮食危机!再看几个数据:

根据白皮书,2018年,我国谷物产量6.1亿吨,占粮食总产量的90%以上,比1996年的4.5亿吨增加1.6亿吨。

目前,我国谷物自给率超过95%,完全符合世界粮农组织(FAO)的粮食安全衡量标准。

世界粮农组织还有两个粮食安全衡量标准:
1、年人均粮食达到400公斤以上;
2、期末粮食储备消费比超过18%,14%是警戒线。

根据白皮书,我们可以算出来,我国年人均粮食高达507.7公斤(6.6亿吨/13亿人口),远高于安全线。

白皮书里,期末粮食储备消费比没有直接给出来,但是根据仓储技术和物流能力提升,再加上一直不停的大规模进口粮食,现在这个数字一定远大于2007年。

2007年末,粮食库存消费比高达40%-45%!
也就意味着,即便当年粮食减产一半,我们依然能够满足基本需求。

要知道,我们粮食产量波动幅度一般保持在±6%的范围之内,我们那么大国土面积,粮食全部减产20%就属于百年不遇的事情,更别说减产一半了。

我们那么高的粮食储备,看起来跟为世界末日准备的似的。

粮食安全完全没问题,说了很多年的18亿亩耕地红线也稍微有些变化,很少出现在官方文件上。

2018年2月份,国土资源部印发的《关于全面施行永久基本农田保护的通知》,其中提到:到2020年确保全国永久基本农田保护面积不少于15.46亿亩耕地。

5.jpg

粮食不再有危机,我们土地财政的逻辑也就不存在了,过去30年地产盛世的基础也就动摇了!

03

除了房子 其它都是渣渣!

过去20年,中国房地产盛世,房子是全球最好的投资标的。

房地产调控一轮又一轮,但是房价就是很坚挺,投资回报率很高,每年能够达到20%以上,并且回撤幅度非常小。

过去无论做什么,都比不上买房子。比如北京,从1998年至2008年,商品房价格大致涨了20倍,2008年到2018年也至少涨了5倍。

房价暴涨,房地产过度繁荣也造成了不少负面影响。

经济被绑架都不说了,人伦习俗也遭到极大冲击,为了买房子,为了拆迁款,假结婚假离婚等目睹之怪状,匪夷所思。

客观评价地产盛世,它的确极大的影响了社会的各个方面,总体看,几乎所有人都受益了:

居民人均居住面积由10平米飙升至40平米、城镇化率由20%提升至60%、经济增长的龙头,拉动上下游企业,如玻璃、家电等产业迅猛发展……
房企虽然赚的盆满钵满,但最大的受益者还是地方政府,土地财政来的太容易、太舒适。

2018年,全国有17个省的财政预算收入,一半都来自土地出让金,其中浙江、江西、安徽三省极度依赖房地产,土地出让金能贡献90%以上的财政收入。
6.jpg

04

告别土地财政 告别地产盛世 是大趋势!

除了北上广深,以及个别新一线城市和二线城市,中国三四线城市其实是没有二手房市场的,成交量极其小。

中国的房地产市场,很大程度上是说,一手房市场。很多调控政策,比如二手房限贷等,也是为了打击二手房,支撑一手房市场。

土地市场发生变化,基础都动摇了,房地产市场的逻辑肯定也要发生变化。

10月15日的这份粮食安全白皮书,就触及了这个核心。

1、先看一下,我们的土地制度。

我们的土地出让制度,学的是深圳。深圳的土地制度,学的是香港,土地所有权属于国家,使用权拍卖出去换钱。

上世纪80年代,深圳除了政策,一无所有,必须要筹钱,杀出一条血路来。领导们去香港交流的时候,霍英东就很纳闷,你们有土地,怎么会没钱呢?

一语点醒梦中人,深圳学会了香港的土地出让机制,然后这个机制又推广到了全国。

大陆和香港的土地出让制度,讲的故事不一样,但是本质是一样的。

2、香港讲的什么故事?

“香港面积太小了,人口太多了”。

各种报刊杂志也不停洗脑,香港是全球人口密度最高的城市之一。香港是岛屿城市,对空间有天然的追求,所以香港人很担心,把土地都开发完了,后世子孙没有发展空间了。

现实情况是,香港土地面积一点儿也不缺。

湿地和草地面积占总面积的比例高达66%,住宅土地的面积仅占7%,而且绝大部分都是乡下房子和公营房屋,私人住宅面积非常少。

7.jpg

事实是啥不重要,重要的是,可以利用香港人对未来的担忧,来让他们支持严控土地,支持有节奏的供地。

甚至在开发商出价不理想,香港把土地回收过来,重新拍卖的时候,也能得到大家的支持。

利用这个担忧,香港一直能够垄断土地供应,控制土地流动,保证建设用地的稀缺性,供需关系在哪,房价也就会一直上涨。

3、大陆讲的什么故事呢?

大陆跟香港情况不一样,不能讲同样的故事,没人信,因为我们从小信的是“地大物博”。

我们也有担忧,最大的担忧是什么?饥荒。

这种记忆太惨痛了,而且现实情况看起来好像也确实比较严峻:我们拥有全球20%的人口,但是只拥有10%的耕地。

为了全国人民能吃饱,根据粮食单产,以及人口总数,大致一算,耕地需要18亿亩。

18亿亩耕地红线的说法就出来了。

它也从源头上影响着我们的土地出让制度和房地产市场。
8.jpg
附件列表
9.png

原图尺寸 83.73 KB

9.png

二维码

扫码加我 拉你入群

请注明:姓名-公司-职位

以便审核进群资格,未注明则拒绝

全部回复
2019-10-22 21:16:08
途径是这样子的:
先出一个顶层规划《全国国⼟土规划纲要(2016—2030年年) 》,规定了耕地保有量、用水总量、国土开发强度等等指标,而且都是约束性条件。

意思是,这些是硬性规定,不能突破。老百姓要吃饭,要喝水,耕地面积和水资源的指标,不能说破就破。

顶层大规划确定了,再把这些KPI分解给各个地方,分给你多少耕地目标,你就得守住。

地方再把这些任务分配一下,各个区给个定位,然后有节奏的释放土地,一个城市各个区域的房价格局就形成了。

附件列表
9.png

原图尺寸 83.73 KB

9.png

二维码

扫码加我 拉你入群

请注明:姓名-公司-职位

以便审核进群资格,未注明则拒绝

2019-10-22 21:16:26
所以,我们可以看到,寸土寸金的上海,保留了大面积耕地。从飞机上看过去,大片大片的土地没有开发。

上海缺土地吗?不缺。

从经济角度考虑,那些农田所创造的产值,完全跟商业和工业没法比!

粮食危机是个伪命题,如果各城市不再为了土地财政而控制放地节奏,重新规划土地,增加住宅土地供给,比如城区内工业用地转为住宅用地等等。

这将释放出巨大的土地供给,就连北上广深这种一线城市,住宅用地也会从极度短缺一下子变得非常充裕,房地产供需关系立马扭转,房价就会得到控制。

当然,现在只是刚刚开了个头,后面的路还很长。但是,摆脱土地财政依赖,是大趋势,海南已经行动!

檀香们,千万不要低估我们“房住不炒”的决心!
二维码

扫码加我 拉你入群

请注明:姓名-公司-职位

以便审核进群资格,未注明则拒绝

2019-10-23 21:51:22
二维码

扫码加我 拉你入群

请注明:姓名-公司-职位

以便审核进群资格,未注明则拒绝

栏目导航
热门文章
推荐文章

说点什么

分享

扫码加好友,拉您进群
各岗位、行业、专业交流群