全部版块 我的主页
论坛 金融投资论坛 六区 金融实务版 投行专版
2941 3
2019-10-24
专利法关于职务发明的规定


我国《专利法》第六条规定:“执行本单位的任务或者主要是利用本单位的物质技术条件所完成的发明创造为职务发明创造。职务发明创造申请专利的权利属于该单位;申请被批准后,该单位为专利权人。

非职务发明创造,申请专利的权利属于发明人或者设计人;申请被批准后,该发明人或者设计人为专利权人。

利用本单位的物质技术条件所完成的发明创造,单位与发明人或者设计人订有合同,对申请专利的权利和专利权的归属作出约定的,从其约定。

《专利法》第六条所称执行本单位的任务所完成的职务发明创造,是指:

(1)在本职工作中做出的发明创造;

(2)履行本单位交付的本职工作之外的任务所做出的发明创造;

(3) 退休、调离原单位后或者劳动、人事关系终止后1年内作出的,与其在原单位承担的本职工作或者原单位分配的任务有关的发明创造。

《专利法》第六条所称本单位,包括临时工作单位;《专利法》第六条所称本单位的物质技术条件,是指本单位的资金、设备、零部件、原材料或者不对外公开的技术资料等。

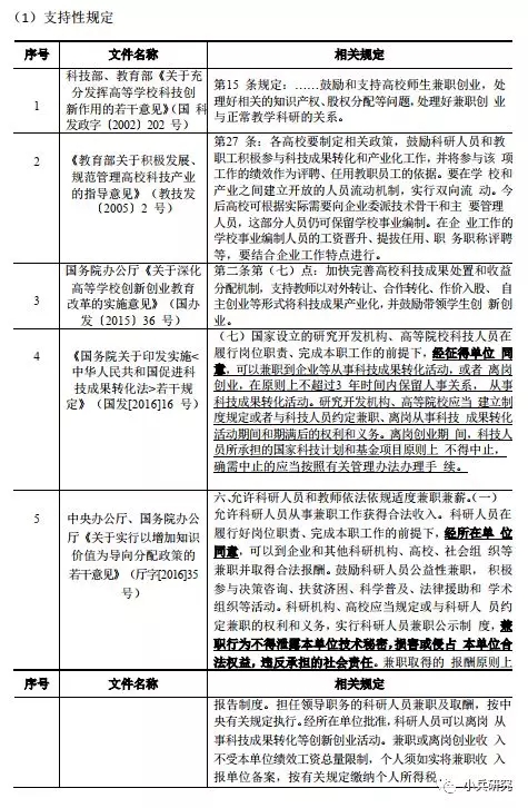
高校教师对外投资及兼职规定


目前,我国法律法规、各级国家机关、党组织关于高校教职人员对外投资及 兼职的规定详见下表: 640.webp (2).jpg 640.webp (1).jpg

案例

(一)国瓷材料300285

问题:司文捷是否与清华大学存在知识产权纠纷,以及标的公司的知识产权、软件著作权等是否存在瑕疵及纠纷?

回复:司文捷系清华大学材料学院副教授,不属于清华大学党政领导班子成员,同时,司文捷以自有货币资金取得标的公司股权,不存在利用清华大学教学资源兴办企业的情形。

2017年11月10日,清华大学材料学院针对司文捷投资及兼职情况出具《情况说明》,具体内容如下:

“司文捷在学院任教期间,不属于本校的中层干部和党政领导班子成员,亦未担任本校其他行政职务;司文捷在学院工作期间工作尽职,完成了学院规定的科研及教学工作,历年考核均合格。

2009年12月9日深圳市爱尔创科技股份有限公司(以下简称“爱尔创有限”)与清华大学材料系签署《技术服务合同书》约定,为协助建立爱尔创生物材料研发中心,清华大学委派兼职研究人员,前往委托方研发中心工作,包括委派司文捷副教授任研发中心首席科学家。司文捷不存在违反国家法律法规及清华大学或学院相关规定利用清华大学或学院的知识产权、物质条件等为个人、深圳爱尔创股份有限公司及其下属子公司谋求利用行为。”

经访谈清华大学材料学院,上述发明专利是司文捷在标的公司兼职期间的研发成果,不属于司文捷在清华大学材料学院的职务发明,不存在专利争议或纠纷。此外,清华大学材料学院针对已出具《情况说明》,确认“司文捷不存在违反国家法律法规及清华大学或学院相关规定利用清华大学或学院的知识产权、物质条件等为个人、深圳爱尔创股份有限公司及其下属子公司谋求利用行为”。综上所述,司文捷取得标的公司的股权未违反前述国家、教育部、清华大学等相关规定,具有合法性。

(二)华锋股份

问题:理工华创核心技术团队源自于北京理工大学电动汽车团队,理工华创部分核心技术人员和股东均任职于北京理工大学。请你公司补充披露:1)理工华创核心技术人员及股东是否存在将北京理工大学科研经费、科研成果应用到理工华创生产经营活动中的情形。2)理工华创是否存在核心技术来源于北京理工大学、利用北京理工大学已有专利技术开展业务的情形。3)理工华创是否存在受让或使用属于北京理工大学人员职务发明的专利或其他知识产权、核心技术的情况。4)理工华创与北京理工大学是否存在有关知识产权的纠纷与争议。

结论:北京理工大学技术转移中心出具的《关于北京理工华创电动车技术有限公司技术发明的确认函》,确认上述专利所有权人均为理工华创,就该等知识产权的归属与理工华创不存在任何纠纷或潜在纠纷。

(三)景嘉微

问题:发行人技术委员会成员陈宝民、芯片工程师焦永为发行人部分芯片专利的发明人,目前上述二人分别为中南大学、湖南师范大学在职讲师。请说明是否属于职务发明,所取得专利是否存在签字权属纠纷,上述二人兼职是否违反国家有关公职人员兼职的相关规定。

回复:根据陈宝民、焦永出具的情况说明,确认陈宝民、焦永未与其他单位签署过与在公司工作存在冲突的保密协议或竞业禁止协议,在发行人工作过程中未利用 其他单位的任何物质条件(包括但不限于资金、设备、零部件、原材料或者未向外公开的技术资料等),也未侵犯其他单位的专利、著作权或专有技术等知识产 权。陈宝民、焦永所从事的研发工作与其他单位无任何关系,其二人在发行人所参与研发的所有专利、专有技术及著作权等不属于其他单位的职务发明,与其他 单位就该等专利、著作权、专有技术等不存在任何权属纠纷。

根据陈宝民、焦永以及相关项目成员的陈述并经核查,陈宝民、焦永参与的发明专利是应发行人的生产需求,由发行人组织陈宝民、焦永等相关研发人员设计完成。

根据中南大学信息科学与工程学院出具的情况说明:“陈宝民为中南大学信息科学与工程学院计算机与通信实验室实验员,未组织或参加与该院或本校的任 何科研项目、课题。陈宝民自 2007 年起在本院正常工作以外的业务时间为长沙景嘉微电子股份有限公司提供服务,在服务中参与了贵司部分知识产权(包括专 利技术、专有技术)的形成工作。陈宝民在贵司的前述工作以及形成的工作成果与本院无任何关系、本院就贵司所拥有的知识产权与公司不存在任何权属纠纷, 也不存在任何其他潜在纠纷。”

经核查,陈宝民、焦永参与研发的专利均为研发团队利用发行人资源研发形 成的职务发明,不存在与其他第三方共同研发的情况,不存在共有专利的情况。

(四)民德电子300656

问题:公司董事、监事、高级管理人员或其他核心人员在深圳大学等曾任职单位的职务成果,是否存在权属纠纷或潜在纠纷风险,上述人员是否违反与曾任职单位之间的竞业禁止协议或保密协议

回复:知识产权研发过程中的实验设备、测试设备、原材料、零部件、研发资金均为公司提供,不存在使用第三方物质条件的情形,也不存在完成第三方工作任务的情形。公司完整拥有各项知识产权的所有权,权利状况清晰、明确。就许文焕、黄强作为研发人员获得的知识产权,深圳大学于 2014 年10 月 10 日出具了《关于许文焕在深圳大学任职期间所获部分专利为非职务发明的确认函》、《关于黄强在深圳大学任职期间所获部分专利为非职务发明的确认函》,确认:“①许文焕和黄强未有使用深圳大学的物质技术条件(包括但不限于:资金、设备、零部件、原材料或不对外公开的技术资料等)来进行并完成该等发明创造;②许文焕和黄强未有利用深圳大学或者国家拨付的科研项目资金为该等专利的形成进行研究活动;③该等专利不属于许文焕和黄强在深圳大学就职期间及离职1年内(许文焕:2005年4月至2013年3月;黄强:2004年至2013年)的职务发明;④深圳大学对该等专利不享有专利申请权及专利权,以后亦不会主张相应权利。”公司核心技术形成过程中相关发明人或主要研发人员不存在使用第三方物质条件的情形,也不存在完成第三方工作任务的情形,公司完整拥有各项知识产权的所有权,权利状况清晰、明确,不存在权属纠纷或潜在纠纷风险。


二维码

扫码加我 拉你入群

请注明:姓名-公司-职位

以便审核进群资格,未注明则拒绝

全部回复
2019-10-24 08:12:38

(五)汇纳科技300609

问题:刘宁研发该实用新型专利的具体过程,有无合作方、是否使用了中山大学的设施、是否属于职务发明、权利归属是否存在纠纷或潜在纠纷?

回复:核查相关专利申请材料,并对刘宁(2332)、张宏俊分别进行了访谈,刘宁研发该实用新型的具体过程是:2007 年 7 月张宏俊与刘宁签署《委托研发协议》,刘宁受张宏俊之托研发嵌入式商场视频客流分析终端。2008 年 7 月,刘宁向张宏俊交付其研究成果。2009 年 9 月,张宏俊就该项成果向国家知识产权局申请专利。2011 年 3 月,国家知识产权局授予张宏俊“一种商场视频客流分析终端”实用新型专利。

根据中山大学科学研究院(中山大学科学研究院是主管中山大学科学研究工作的的综合性职能部门,负责各级各类科研项目的申报、过程管理与服务工作)出具的确认,刘宁系数据科学与计算机学院教师,主要教学和研究方向为智能多媒体处理与分析、对等网络中多媒体传输技术和移动终端软件开发技术。2007年 7 月,刘宁接受张宏俊的邀请及委托,利用业余时间赴上海开展客流分析终端的研发工作,该项研发的经费全部由张宏俊提供,研发工作所需的各项条件也均由张宏俊配备,形成的技术成果申请专利的权利归张宏俊所有。刘宁与张宏俊签订《委托研发协议》之后,利用业余时间在家中并赴上海进行该项研发工作,期间未使用学校的设备、设施等物质技术条件。2008 年该项研发工作基本完成,2009 年张宏俊就该项研究成果向国家知识产权局提交专利申请,并于 2011 年取得“一种商场视频客流分析终端”实用新型专利。该项实用新型专利的研发与刘宁博士承担的教学研究内容不同,不是学校委托或者指派刘宁的工作任务。刘宁在该项实用新型专利的研发过程中也没有利用学校的资金、设备、设施、材料、试验条件、场地、技术资料等物质技术条件,研发和申请专利也未利用学校名义。

(六)中广核技000881

问题:关于中科海维股东肖林参与发明的实用新型专利是否涉及职务发明。

回复:经核查,中科海维的股东肖林现任南京大学加速器研究所高级工程师、所长,其于 2015 年 7 月受让中科海维原股东杨晓婷持有的中科海维 23.3270 万元出资额,成为中科海维少数股东之一。

肖林为中科海维公司提供技术指导,并作为发明人之一,参与了中科海维公司四项实用新型专利(即“一种加速管工艺校准直线度工装夹具”、“一种加速管用波导装置”、“一种加速管腔体调谐孔改进装置”和“一种加速管装夹用翻转车”)的研究设计。2015 年 7 月,肖林同志通过出资受让股权的方式,成为中科海维公司的少数股东之一。本所确认,肖林同志参与发明创造的上述四项中科海维公司的实用新型专利,均为其利用业余时间完成,并非执行本所的任务,也均未利用本所的物质技术条件,故不属于职务发明创造范畴。”

据此,肖林虽然作为南京大学的科研技术人员长期为中科海维的直线加速器技术提供专家意见及技术支持,但其参与发明的中科海维四项实用新型专利均为其与其他多名发明人共同利用业余时间完成,并非执行南京大学加速器研究所的任务,也均未利用南京大学加速器研究所的物质技术条件,故不属于职务发明创造范畴。

(七)中简科技300777

问题:现有核心技术的发明人或主要研发人员与山西煤化所和浙江大学的知识产权冲突。

回复:温月芳、李辉、范军亮、王伟曾任职于浙江大学化学工程与生物工程学院。根据浙江大学化学工程与生物工程学院出具《关于中简科技相关知识产权的说明》,确认“中简科技所持有的发明专利属其在生产经营过程中形成的技术成果和知识产权,未利用本单位的仪器、设备、场地等资源,与温月芳等人在本单位的研究方向无关,本单位对相关专利不享有任何权益,且相关后续研发成果相关专利技术与本单位无关,未利用本单位的仪器、设备、场地等资源,与上述人员在本单位的研究方向无关,本单位对相关专利不享有任何权利和权益,且相关后续研发成果归中简科技享有”。温月芳已办理缴薪留职手续,其他人员均已办理离职手续,全职在发行人任职。

(八)明德生物002932

问题:专利权“化学发光磁酶免疫法定量检测 RBP4 试剂盒”职务发明问题

1、专利权“化学发光磁酶免疫法定量检测 RBP4 试剂盒”发明创造过程

经访谈专利发明人王颖,王颖于 2006 年 7 月至 2007年 10 月在海外学习期间利用较多业余时间进行“化学发光磁酶免疫法定量检测RBP4 试剂盒”专利技术的主体研发工作,于 2007 年 11 月整理了相关研发成果并完成专利的撰写,于 2007 年 12 月 6 日提交专利申请。

2、专利权“化学发光磁酶免疫法定量检测 RBP4 试剂盒”不属于职务发明。华中科技大学同济医学院附属同济医院消化内镜中心已出具《情况说明》确认:王颖于 2002 年 9 月至 2006 年 7 月就职于华中科技大学同济医学院附属医院任消化专业方向临床主治医师,其工作内容与“化学发光磁酶免疫法定量检测RBP4 试剂盒”专利研发不具有相关性。该项专利的研发不属于本单位交付的除本职工作之外的其他工作任务,该项专利研发未使用本单位的资金、设备、零部件、原材料或者不对外公开的技术材料。

根据王颖于德国海德堡大学就读期间的两位同学的邮件说明,王颖在 2006年 7 月至 2008 年 7 月期间于德国海德堡大学就读博士后,研究方向为“DNA加合物在酒精性相关性肿瘤中的作用”,并发表过相关学术成果;专利“化学发光磁酶免疫法定量检测 RBP4 试剂盒”的研发与德国海德堡大学留学期间的专业研究方法、研究目的不一致,并且,该项专利的研发不属于交付的本职工作或与本职工作相关的工作任务,也并非主要利用单位物质条件所完成的发明创造。

专利权“化学发光磁酶免疫法定量检测RBP4 试剂盒”属于个人研发成果,不属于执行单位任务所完成的发明创造:在2007 年 12 月 6 日该项专利申请提交前,王颖在2002 年 9 月至 2006 年 7 月期间就职于华中科技大学同济医学院附属医院任消化专业方向临床主治医师,但其工作内容与该项专利研究不具有相关性;王颖在 2006 年 7 月至 2008 年 7 月期间于德国海德堡大学就读博士后,该项专利的研发与德国海德堡大学留学期间的专业研究方法、研究目的不一致。并且,该项专利的研发不属于上述单位交付的本职工作或与本职工作相关的工作任务,也并非主要利用上述单位的物质条件所完成的发明创造。

同时,因发行人成立的时间(2008 年 1 月)晚于王颖提交该项专利申请的时间(2007 年 12 月),该项专利也并非王颖在发行人任职期间的职务发明。

综上,专利权“化学发光磁酶免疫法定量检测RBP4 试剂盒”系王颖个人研发成果,不属于职务发明。

归纳总结

1、论证非主要利用本单位的物质技术条件。

这包括指本单位的资金、设备、零部件、原材料或者不对外公开的技术资料等。

这一点特别要关注不对外公开的技术资料,因为此方面并没有形成专利等权属,容易被忽略不认为是利用了单位主要物质条件。

2、论证非执行本单位的任务。

目前法律对此解释的比较清晰,主要是指不存在以下三种情况“(1)在本职工作中做出的发明创造;(2)履行本单位交付的本职工作之外的任务所做出的发明创造;(3) 退休、调离原单位后或者劳动、人事关系终止后1年内作出的,与其在原单位承担的本职工作或者原单位分配的任务有关的发明创造。”

如果执行单位工作与发明不是一个细分领域,基本上就能证明。

3、本单位出说明确认

对于很难辨识是否利用本单位物质技术条件或者执行本单位任务情况下的发明,一定要有所在高校出说明。具体出说明的单位,目前来看学校,院系,甚至院系下面的科室出证明即可,关键是要证明非本不是执行本单位的任务或者主要是利用本单位的物质技术条件所完成的发明创造为职务发明创造。

4、自己承诺。

自己出具承诺函,这属于自证范畴,更重要是前面三点。
二维码

扫码加我 拉你入群

请注明:姓名-公司-职位

以便审核进群资格,未注明则拒绝

2019-10-25 17:11:00
点赞!谢谢楼主分享。
二维码

扫码加我 拉你入群

请注明:姓名-公司-职位

以便审核进群资格,未注明则拒绝

2019-11-13 20:45:31
thank you for sharing.
二维码

扫码加我 拉你入群

请注明:姓名-公司-职位

以便审核进群资格,未注明则拒绝

栏目导航
热门文章
推荐文章

说点什么

分享

扫码加好友,拉您进群
各岗位、行业、专业交流群