全部版块 我的主页
论坛 会计与财务管理论坛 七区 会计与财务管理
2588 3
2019-10-25

工程建设项目一直以来都是众人眼中的“老大难”,文中四大流程中的24张图带你全面了解工程建设项目的全流程!



一、工程建设项目前期工作流程

1.1 工程建设项目基本流程

1.2工程建设项目建设项目投资决策(建议书、可研)流程

1.3 工程建设项目建设项目设计阶段工作流程

1.4 工程建设项目准备阶段工作流程


二、工程建设项目管理流程

2.1 工程建设项目管理基本流程

2.2 招投标基本流程

2.3 合同签订流程

2.4 施工准备流程


三、 项目风险管理与信息管理流程

3.1  项目风险管理流程

3.2  项目信息管理流程

3.3  竣工验收流程


四、工程项目监理工作基本流程

4.1  工程项目实施监理的总流程

4.2  施工准备阶段监理工作流程

4.3  施工阶段工程投资控制流程

4.4  施工阶段工程进度控制流程

4.5  施工阶段工程质量控制流程

4.6  施工阶段安全监理控制流程

4.7  合同管理控制流程

4.8  信息管理控制流程

4.9  组织协调控制流程

4.10  工程质量问题及工程质量事故处理流程

4.11  工程安全事故处理流程

4.12  工程洽商控制及签证工作流程

4.13  工程竣工验收控制流程

一、工程建设项目前期工作流程


1.1 工程建设项目基本流程

640.webp (24).jpg


1.2工程建设项目建设项目投资决策(建议书、可研)流程

640.webp (23).jpg


1.3 工程建设项目建设项目设计阶段工作流程

640.webp (22).jpg


1.4 工程建设项目准备阶段工作流程

640.webp (21).jpg



二、工程建设项目管理流程

2.1 工程建设项目管理基本流程

640.webp (20).jpg


2.2 招投标基本流程

640.webp (19).jpg


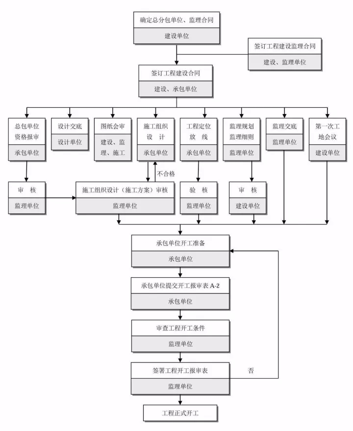
2.3 合同签订流程

640.webp (18).jpg

2.4 施工准备流程

640.webp (17).jpg



三、 项目风险管理与信息管理流程

3.1  项目风险管理流程

640.webp (16).jpg


3.2  项目信息管理流程

640.webp (15).jpg


3.3  竣工验收流程

640.webp (14).jpg



四、工程项目监理工作基本流程


4.1  工程项目实施监理的总流程


640.webp (13).jpg


4.2  施工准备阶段监理工作流程

640.webp (12).jpg


4.3  施工阶段工程投资控制流程

640.webp (11).jpg


4.4  施工阶段工程进度控制流程

640.webp (10).jpg


4.5  施工阶段工程质量控制流程

640.webp (9).jpg


4.6  施工阶段安全监理控制流程

640.webp (8).jpg


4.7  合同管理控制流程

640.webp (7).jpg


4.8  信息管理控制流程

640.webp (6).jpg


4.9  组织协调控制流程

640.webp (5).jpg


4.10  工程质量问题及工程质量事故处理流程

640.webp (4).jpg


4.11  工程安全事故处理流程

640.webp (3).jpg


4.12 工程洽商控制及签证工作流程

640.webp (2).jpg


4.13  工程竣工验收控制流程

640.webp (1).jpg


4.14  保修阶段监理工作流程

640.webp.jpg


二维码

扫码加我 拉你入群

请注明:姓名-公司-职位

以便审核进群资格,未注明则拒绝

全部回复
2019-10-25 13:28:02
好资料
二维码

扫码加我 拉你入群

请注明:姓名-公司-职位

以便审核进群资格,未注明则拒绝

2019-10-25 14:19:17
建议做成PDF方便学习啊
二维码

扫码加我 拉你入群

请注明:姓名-公司-职位

以便审核进群资格,未注明则拒绝

2019-10-27 11:10:23
二维码

扫码加我 拉你入群

请注明:姓名-公司-职位

以便审核进群资格,未注明则拒绝

栏目导航
热门文章
推荐文章

说点什么

分享

扫码加好友,拉您进群
各岗位、行业、专业交流群