全部版块 我的主页
论坛 提问 悬赏 求职 新闻 读书 功能一区 经管文库(原现金交易版)
2166 8
2019-10-29

【战略策划】组织结构、目标、业务如何实现战略一致性

How to come to a consistent strategy amongorganization chart, objective and operation

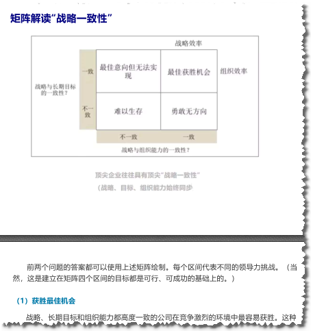
所谓“战略一致性”是指把所有商业因素(比如市场战略、公司组织方式等)统一调配,从而实现公司长期目标的一种策略。

1.该战略能否有效地支持公司实现目标?

目标是指公司试图完成的结果,战略是指公司如何实现目标。

2.组织能否有效支持公司战略执行?这里说的“组织“包括执行战略所需的能力、资源(包括人力)和管理系统。

(1)    获胜最佳机会

(2)    最佳意向但无法实现

(3)    勇敢但无方向

(4)    难以生存

1.png





二维码

扫码加我 拉你入群

请注明:姓名-公司-职位

以便审核进群资格,未注明则拒绝

全部回复
2021-4-29 10:16:57
真厉害,。。。。。受益了
感谢分享
二维码

扫码加我 拉你入群

请注明:姓名-公司-职位

以便审核进群资格,未注明则拒绝

2021-11-3 15:11:06
资料是好, 就是贵了一点呀
二维码

扫码加我 拉你入群

请注明:姓名-公司-职位

以便审核进群资格,未注明则拒绝

2022-2-8 19:54:58
https://bbs.pinggu.org/thread-10900447-1-1.html
大数据算法战略及应用
二维码

扫码加我 拉你入群

请注明:姓名-公司-职位

以便审核进群资格,未注明则拒绝

2022-10-22 15:24:50
感谢分享
二维码

扫码加我 拉你入群

请注明:姓名-公司-职位

以便审核进群资格,未注明则拒绝

2023-1-22 08:12:34
新年战略策划与制订,谢谢分享!
二维码

扫码加我 拉你入群

请注明:姓名-公司-职位

以便审核进群资格,未注明则拒绝

点击查看更多内容…
栏目导航
热门文章
推荐文章

说点什么

分享

扫码加好友,拉您进群
各岗位、行业、专业交流群