经管之家App
让优质教育人人可得
立即打开
全部版块
我的主页
›
论坛
›
经管考试 九区
›
经管考证
›
金融类
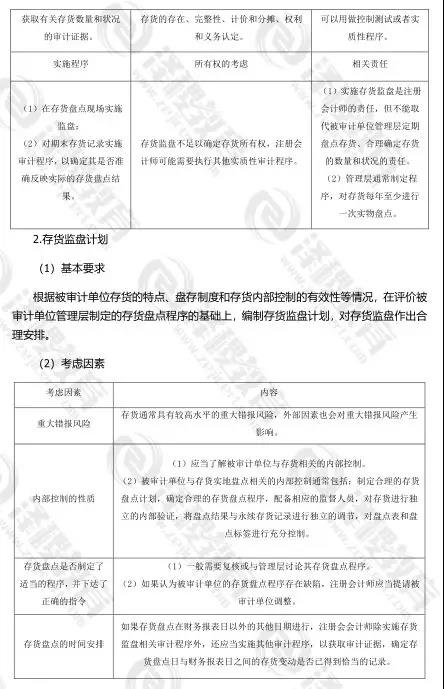
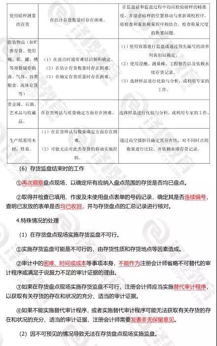
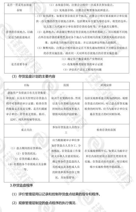
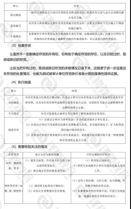
泽稷CPA:《审计》知识重点:生产与存货循环的实质性程序
楼主
xuyshn
423
0
收藏
2019-11-01
扫码加我 拉你入群
请注明:姓名-公司-职位
以便审核进群资格,未注明则拒绝
栏目导航
金融类
经管文库(原现金交易版)
市场行情分析
经管高考
经管在职研
学术道德监督
热门文章
一文了解11种最常见的机器学习算法应用场景
元旦致辞:以初心,敬新岁,二十载,再启航 ...
笠翁对韵PDF
饲料行业全面深入分析:2026 - 2032年CAGR为 ...
轮胎成型模具行业全面深度分析:2026 - 203 ...
【24重磅,自用整理!】2003-2024上市公司战略 ...
【24更新,自用整理!】2003-2024上市公司劳动 ...
张川川 对经济学期刊审稿工作的几点思考
CDA数据分析师核心实战:数据整合的价值、流 ...
CDA 认证考试大纲 2025 重磅更新:一二级考 ...
推荐文章
26年寒假天津站|Gemini论文写作&数据分析 ...
2026JG学术冬训营:从Stata初高到Python机器 ...
关于如何利用文献的若干建议
关于学术研究和论文发表的一些建议
关于科研中如何学习基础知识的一些建议 (一 ...
一个自编的经济学建模小案例 --写给授课本科 ...
AI智能体赋能教学改革: 全国AI教育教学应用 ...
2025中国AIoT产业全景图谱报告-406页
关于文献求助的一些建议
几种免费下载文献的方法----我的文献应助经
说点什么
分享
微信
QQ空间
QQ
微博
扫码加好友,拉您进群
各岗位、行业、专业交流群