全部版块 我的主页
论坛 提问 悬赏 求职 新闻 读书 功能一区 悬赏大厅 文献求助专区
3646 19
2019-11-04
转自:泽平宏观
1.png


文:恒大研究院  任泽平 罗志恒 马家进 马图南贺晨 孙婉莹 华炎雪 梁颖

导读


诺贝尔经济学奖是经济学领域的最高荣誉,获奖者的理论贡献对学界、商界和公共政策均产生了重大影响。例如,涉及经济增长的教科书无法绕开罗伯特·索洛(1987年获奖)和保罗·罗默(2018年获奖)的增长模型,资本市场中的衍生品交易离不开罗伯特·默顿和迈伦·斯科尔斯(1997年获奖)的B-S期权定价公式,各国中央银行的货币政策制定也深受米尔顿·弗里德曼(1976年获奖)货币理论的影响。本文共分上中下三篇,将全景式回顾历届诺贝尔经济学奖得主的生平和主要思想贡献,51年84人,梳理现代经济学的发展历程与演进脉络,本篇为上篇,将系统介绍现代经济学的发展历程以及1969-1986年诺贝尔经济学奖得主。


摘要


1、诺贝尔经济学奖由瑞典中央银行于1968年其成立300周年之际设立。美国是获奖最多的国家,芝加哥大学是获奖最多的高校。1969年首次颁奖,至今已共计颁奖51届,获奖84人。其中,共有48位得主生于美国,远高于英国(8位)、法国(4位)、俄罗斯(4位)、加拿大(3位)和挪威(3位)。若根据求学经历、任职机构和现有国籍统计,美国的得主人数更高。按照获奖时的任职机构统计,芝加哥大学是拥有得主最多的高校,共计13位,其次是哈佛大学和麻省理工学院,均为7位。得主人数在2位以上的11所高校中,9所为美国高校,合计拥有51位得主;非美国高校仅有剑桥大学(4位,英国)和奥斯陆大学(2位,挪威)。美国大学对诺贝尔经济学奖的垄断一方面反映美国在经济学研究领域的中心地位,另一方面与评选机制有关,提名者通常依据自己的学术研究经历进行提名,因此对有共同工作经历或有师生关系的经济学家更为熟悉。历届诺贝尔奖得主中有多人存在师生或共事关系,例如1987年得主索洛是1973年得主列昂惕夫的学生,1997年得主默顿是1976年得主弗里德曼的学生等。诺奖得主的学术生涯符合比尔德定律(30-40岁区间的产出最高,70%的工作在45岁前完成,80%的工作在50岁前完成):28岁获博士学历,此后进入学术成果的高产期,39岁出版最重要的学术作品,达到学术生涯的巅峰,约67岁获得诺贝尔奖,获奖后学术创造会有小幅上升,但1-2年后再次下降。最年轻的得主是2019年获奖的埃丝特·迪弗洛,时年46岁;最年长的得主是2007年获奖的莱昂尼德·赫维奇,时年90岁。

2、诺贝尔经济学奖的获奖领域包括微观经济学、宏观经济学、计量经济学,以及许多相对“小众”的经济学分支,宏观经济学获奖频率居首。经济学思想和分析方法被应用于越来越多的社会科学领域当中,被称为“经济学帝国主义”;同时,其他学科相关理论和方法的引入也促进了经济学研究的不断深入。例如,1992年获奖的加里·贝克尔将经济学的研究视角延伸进种族歧视、道德伦理、婚姻家庭、后代养育等非市场行为。1986年获奖的小詹姆斯·布坎南将经济学与公共事务相结合,创立了公共选择理论,用于分析宪法制定、投票选举、议会游说、官员寻租等传统上属于政治学范畴的问题。2002年获奖的丹尼尔·卡尼曼和2017年获奖的理查德·塞勒则对传统经济学的“理性经济人假设”提出质疑,开辟了行为经济学领域。上述理论都经历了从被排斥到被认可、从边缘到主流的历程。

3、经济学是经世致用之学,以解释、解决时代的重大问题为使命。回顾百年经济思想史可以发现,宏观经济学非常伟大,因为它数次试图拯救世界。

1929年“大萧条”是宏观经济思想的第一次分野。此前,世界信奉古典主义,市场这只“无形之手”和谐地进行资源配置,政府应仅充当“守夜人”。但是大萧条却打破了这个神话,全球经济陷入长期的深度衰退,更为严重的是世界各国采取关税、竞争性贬值等以邻为壑的手段加重了危机,并从金融危机蔓延到经济危机、社会危机、政治危机最终到军事危机,爆发了第二次世界大战的毁灭性灾难。经济学家普遍反思,如果能够避免大萧条或许就能够避免二战。因此,研究大萧条被称为宏观经济学的圣杯。在这一时代背景下,凯恩斯主义崛起,建议政府这只“有形之手”通过积极的财政和货币政策干预经济,以弥补有效需求不足。

1970年代的“大滞胀”是宏观经济思想的第二次分野经济学家把滞胀归因于政府干预过多而非成本冲击,凯恩斯主义面临挑战,货币主义、新自由主义、新古典主义、供给学派、奥地利学派等兴起,古典主义精神复兴。

2008年全球金融危机是宏观经济思想的第三次分野。全球对放任自由进行反思,新凯恩斯主义再度兴盛,全球普遍采用QE、负利率、积极财政政策等手段。过去十年全球把货币宽松发挥到极致,QE、零利率甚至负利率,虽然避免了大萧条,但货币超发带来了资产价格泡沫、全球金融风险、贫富收入差距大幅拉大。虽然货币宽松有利于刺激短期需求,但长期依赖货币放水增加了结构性改革的困难:延缓出清、鼓励投机而非创新、利率过低导致资源错配扭曲经济结构、推升金融杠杆风险等。同时,长期货币超发也带来了资产价格泡沫以及收入分配不平衡的进一步加剧,底层沉默的大多数被剥夺感加深,导致了当前民粹主义、贸易保护主义抬头,公众对政府信任感下降,全球政治局势动荡,中美贸易摩擦不断升级。

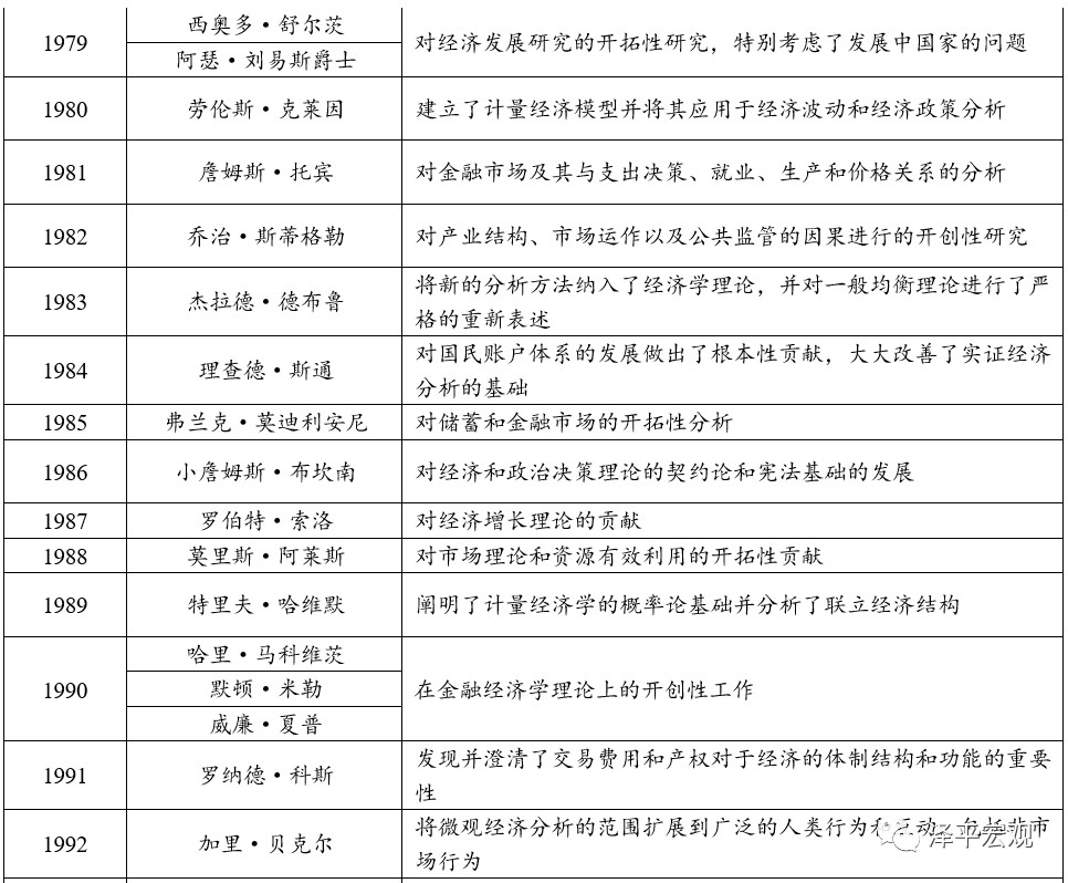
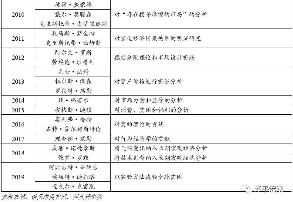
诺贝尔经济学奖的获奖成果需要经历时间的检验,因此往往滞后于学术思想发展的时间曲线,但奖励顺序大体符合宏观经济学的思想脉络。1970年代,宏观经济学领域的诺奖主要颁给传统的凯恩斯主义者,包括萨缪尔森(1970)、希克斯(1972)和缪达尔(1974)等人。1980年代以后,芝加哥学派的获奖人数逐渐增加,呈现出与凯恩斯主义者平分秋色的格局,其中芝加哥学派的代表人物有斯蒂格勒(1982)、布坎南(1986)等,凯恩斯主义的代表人物有克莱因(1980)、索洛(1987)等。1990年代以后,以卢卡斯(1995)获奖为标志,新古典主义开始得到诺奖承认,真实经济周期的代表人物基德兰德和普雷斯科特也于2004年获得诺奖。进入21世纪以来,新凯恩斯主义的获奖人数逐渐增加,斯蒂格利茨(2001)、菲尔普斯(2006)以及迪顿(2015)均是重要代表。沿此脉络,未来宏观经济学领域的获奖方向极可能颁给能够解释此次全球金融危机的经济理论。其中,将金融部门纳入宏观经济分析的清泷信宏和伯南克等候选人呼声较高。

4、诺贝尔经济学奖缺乏对中国问题的应有关注,中国经济发展及学术规范进步或催生出属于中国的诺奖。四十年改革开放,中国经济社会发展取得举世瞩目的伟大成就,成功跃升为世界第二大经济体,并将在未来十年左右超过美国,跻身世界第一。但是目前中国距离诺贝尔经济学奖还十分遥远。在诺奖竞猜的热门候选人中,找不到中国人的身影,中国的现代经济学发展时间非常短暂,还没有突出的理论贡献,在经济学领域话语权很弱。展望未来,中国作为快速变革的最大发展中国家,能够提供诸多重要的研究选题例如2018年获奖的内生增长理论对应“高质量发展”、环境经济学对应“污染防治”,2019年获奖的发展经济学对应“精准脱贫”,未来极有可能获奖的宏观-金融联系对应“防范化解重大风险”。用科学规范的研究方法,讲述中国故事,阐释普遍的经济学规律。中国的经济学家们应当秉承国际视野,立足中国实际,为现代经济学发展做出应有的贡献。随着中华民族的伟大复兴,二三十年后,中国或将迎来属于中国的诺贝尔经济学奖。


正文


1        从诺贝尔经济学奖看现代经济学发展

诺贝尔经济学奖的全称是“瑞典中央银行纪念阿尔弗雷德·诺贝尔经济学奖”,由瑞典中央银行于1968年其成立300周年之际设立,以表彰为经济学发展作出杰出贡献的学者。1969年首次颁奖,至今共计颁奖51届,获奖84人。诺贝尔经济学奖是经济学领域的最高荣誉,获奖者的理论贡献对学术界、商业界和政策界均产生了重大影响。例如,涉及经济增长的教科书无法绕开罗伯特·索洛(1987年获奖)和保罗·罗默(2018年获奖)的增长模型,资本市场中的衍生品交易离不开罗伯特·默顿和迈伦·斯科尔斯(1997年获奖)的B-S期权定价公式,各国中央银行的货币政策制定也深受米尔顿·弗里德曼(1976年获奖)货币理论的影响。1.1        关于诺贝尔经济学奖的统计1)1969-2019年,共计51届84位获奖者中,有25届由一位得主独享,有19届由两位得主共享,有7届由三位得主分享。2)最年轻的得主是2019年获奖的埃丝特·迪弗洛,时年46岁;最年长的得主是2007年获奖的莱昂尼德·赫维奇,时年90岁。3)有两位女性得主,第一位是2009年获奖的埃莉诺·奥斯特罗姆,第二位是2019年获奖的埃丝特·迪弗洛。4)有四位得主,他们的家人也获过诺奖:1969年获奖的简·丁伯根,弟弟尼古拉斯·丁伯根获得1973年的生理学或医学奖;1974年获奖的纲纳·缪达尔,妻子阿尔瓦·缪达尔获得1982年的和平奖;2019年获奖的阿比吉特·班纳吉和埃丝特·迪弗洛,二人是夫妻。5)按照得主的出生地进行统计,美国是拥有得主最多的国家,共计48位,其次是英国,共计8位。若根据得主的求学经历、任职机构和现有国籍进行统计,美国的得主人数将会更高,例如2019年获奖的阿比吉特·班纳吉和埃丝特·迪弗洛,分别出生于印度和法国,但是分别在哈佛大学和麻省理工学院获得博士学位,现均就职于麻省理工学院。美国培养了最多最优秀的经济学人才,在经济学研究领域处于中心地位。 2.png 6)按照获奖时的任职机构进行统计,芝加哥大学是拥有得主最多的高校,共计13位,其次是哈佛大学和麻省理工学院,均为7位。得主人数在2位以上的11所高校中,仅有剑桥大学(4位,英国)和奥斯陆大学(2位,挪威)为非美国高校,其他9所美国高校合计拥有51位得主,再次反映了美国在培养和吸引优秀经济学人才方面的统治力。 3.png 6)按照获奖时的任职机构进行统计,芝加哥大学是拥有得主最多的高校,共计13位,其次是哈佛大学和麻省理工学院,均为7位。得主人数在2位以上的11所高校中,仅有剑桥大学(4位,英国)和奥斯陆大学(2位,挪威)为非美国高校,其他9所美国高校合计拥有51位得主,再次反映了美国在培养和吸引优秀经济学人才方面的统治力。
附件列表
9.jpg

原图尺寸 408.64 KB

9.jpg

8.jpg

原图尺寸 115.64 KB

8.jpg

7.jpg

原图尺寸 138.54 KB

7.jpg

6.jpg

原图尺寸 117.08 KB

6.jpg

5.jpg

原图尺寸 169.01 KB

5.jpg

4.jpg

原图尺寸 151.19 KB

4.jpg

二维码

扫码加我 拉你入群

请注明:姓名-公司-职位

以便审核进群资格,未注明则拒绝

全部回复
2019-11-4 19:53:10
关于“经济学是经世致用之学”,总感觉哪里不对。经济学到底是应用学科,还是非应用学科?
二维码

扫码加我 拉你入群

请注明:姓名-公司-职位

以便审核进群资格,未注明则拒绝

2019-11-4 20:45:56
谢谢分享
二维码

扫码加我 拉你入群

请注明:姓名-公司-职位

以便审核进群资格,未注明则拒绝

2019-11-4 23:23:12
二维码

扫码加我 拉你入群

请注明:姓名-公司-职位

以便审核进群资格,未注明则拒绝

2019-11-5 06:47:48
谢谢分享!
二维码

扫码加我 拉你入群

请注明:姓名-公司-职位

以便审核进群资格,未注明则拒绝

2019-11-5 07:54:08
感谢分享!
二维码

扫码加我 拉你入群

请注明:姓名-公司-职位

以便审核进群资格,未注明则拒绝

点击查看更多内容…
栏目导航
热门文章
推荐文章

说点什么

分享

扫码加好友,拉您进群
各岗位、行业、专业交流群