经管之家App
让优质教育人人可得
立即打开
全部版块
我的主页
›
论坛
›
会计与财务管理论坛 七区
›
会计与财务管理
设备销售还是建造合同?收入确认金额差异较大!
楼主
杨明凡
595
0
收藏
2019-11-10
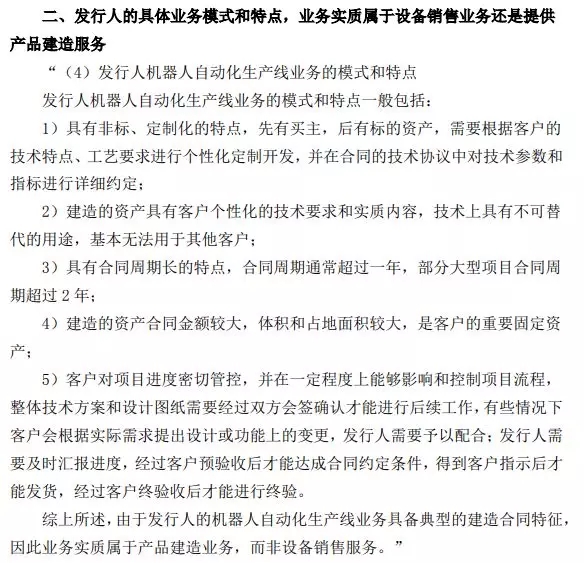
立信会计师事务所(特殊普通合伙)关于广州瑞松智能科技股份有限公司
首次公开发行股票并在科创板上市申请文件的第四轮审核问询函的回复
扫码加我 拉你入群
请注明:姓名-公司-职位
以便审核进群资格,未注明则拒绝
栏目导航
会计与财务管理
新手入门区
宏观经济学
真实世界经济学(含财经时事)
经管文库(原现金交易版)
人力资源管理
热门文章
表格结构数据的核心特征及具象实例解析
2026中信里昂风水指数
毕马威 - 中国内地与香港IPO市场2025年回顾 ...
2026年中国白银行业市场供需现状及发展趋势 ...
查找文献Digital mapping of soil organic ...
精准匹配,菁英相伴--经管之家单身俱乐部, ...
科研时间70%耗在“下载-复制-粘贴”?零代码 ...
我该如何记住你?智能体记忆系统的演化之路
CDA数据分析脱产就业班于2026年3月7日开班! ...
CDA 认证考试大纲 2025 重磅更新:一二级考 ...
推荐文章
2026JG学术冬训营:从Stata初高到Python机器 ...
【必看】【本版版规,欢迎发悬赏贴求助】
26年寒假天津站|Gemini论文写作&数据分析 ...
关于如何利用文献的若干建议
关于学术研究和论文发表的一些建议
关于科研中如何学习基础知识的一些建议 (一 ...
一个自编的经济学建模小案例 --写给授课本科 ...
AI智能体赋能教学改革: 全国AI教育教学应用 ...
2025中国AIoT产业全景图谱报告-406页
关于文献求助的一些建议
说点什么
分享
微信
QQ空间
QQ
微博
扫码加好友,拉您进群
各岗位、行业、专业交流群