经管之家App
让优质教育人人可得
立即打开
全部版块
我的主页
›
论坛
›
金融投资论坛 六区
›
金融实务版
›
投行专版
医疗器械项目海外经销收入核查思路
楼主
杨明凡
1029
1
收藏
2019-11-15
祥生
医疗于
2019年9月30日
通过科创板上市委会议审核
,本文将
从
其回复上市委会议提出
的问询问题
的
思路中总结出医疗器械项目
核查
海外经销收入的
主要
思路
。
问题1.关于经销收入
报告期内,发行人海外经销收入分别10,928.73万元、13,942.43万元、16,834.54万元、10,062.36万元,占营业收入的比例分别为65.46%、51.33%、51.49%、62.91%。
根据二轮问询回复,保荐机构、申报会计师采用实地走访、电话访谈、邮件访谈等方式对经销商、终端进行了核查。
请保荐机构、申报会计师:(1)进一步核查经销销售中销售合同、销售订单、客户验收单、出口报关单、发票、银行回单等流程文件;(2)进一步核查公司外币账户在报告期内的资金往来情况,是否与实际控制人及其关联方存在往来;(3)补充说明终端核查的核查方案,采用不同核查方式的考虑,电话访谈和由邮件访谈时对被访谈人有效性的控制措施,相关访谈情况是否留痕;(4)结合前述情况,针对部分经销收入未进行直接核查的情形,说明执行的具体程序,所获取的能佐证经销收入信息披露真实,准确,完整的依据。
请保荐机构、申报会计师核查并发表意见。
【回复】
第一步
是
程序性
核查
1、
取得报告期发行人销售收入及回款台账
申报会计师取得报告期内发行人完整的销售收入明细台账及销售回款台账。销售收入明细台账包括了收入确认的入账日期、凭证编号、客户名称、产品名称、规格型号、销售数量、本外币金额、出口报关单号、发票等数据,覆盖了销售合同、销售订单、出口报关单、发票、银行回单等重要流程,并核对明细合计数与销售收入总额的一致;销售回款台账包括了销售回款的入账日期、凭证编号、银行账户、回款单位及客户名称、原币金额、交易备注、回款对应的订单编号等数据及信息。
2、
销售收入及回款的穿行核查
申报会计师按照重要客户标准(单个经销客户销售收入在100万元以上)以及随机抽查的核查方式,
对国内经销客户,核查了收入确认对应的销售合同/订单、客户签收单、发票、银行回单等流程文件;对国际经销客户,核查了收入确认对应的销售合同/订单、出口报关单、发票、银行回单等流程文件
。
经核查,申报会计师认为发行人经销收入的确认是真实、准确的。
仅有
程序性的核查,显得
深度
不够,
会计师
又进一步核查“
核查公司外币账户在报告期
内
资金
往
来情况,是否与实际控制人及其关联方存在往来
”
。
报告期内,公司外币账户主要为发行人境内开立的外币账户。
申报会计师取得发行人报告期内完整的外币账户统计台账,台账的要素包括外币账户名称、入账日期、凭证编号、交易内容、本外币金额、对方科目、交易对手名称等,并与外币账户银行流水进行比对、以核实台账信息有效性、真实性。
根据外币账户统计台账,报告期内发行人外币账户的资金流入主要为外销收入的回款,外币账户资金流出主要包括人民币结汇、支付采购及其他等。
经核查,除首次申报招股说明书已披露的2016年发生的关联资金往来外,报告期内发行人外币账户与实际控制人及其关联方不存在其他往来。
仅仅核查
了资金
流水
与
实际
控制人无关,
外销
收入就一定真实吗?并不是
,于是
会计师继续核查终端销售的情况
,
这一步才是
针对
销售真实性的实质性核查。
报告期,
申报会计师对终端核查的方案主要包括检查终端统计台账的有效性、终端用户真实性核查两个层面
,具体而
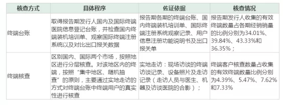
1、检查报告期发行人终端统计台账的有效性
申报会计师取得报告期发行人国内及国际终端医院信息登记台账,
终端台账由发行人通过国内装机培训单、国际终端注册系统、售后回访等各渠道记录汇总整理,终端台账内容包括主机出库日期、产品规格型号、唯一序列号、终端用户名称、国别地区、地址、联系人、联系电话、联系邮箱、对应的经销商等信息
。报告期内,收集的有效终端数量占各期经销销量的比例分别为34.01%、39.84%、43.33%和36.35% ,具体情况如下:
注:受限于报告期发行人国际终端分布众多,涉及100多个国际及地区,以及欧盟、澳大利亚等国际及地区数据保护法的限制,国际终端有效收集比例相对有限。
对于终端台账数据的有效性,申报会计师通过以下方式进行检查:
(1)
核查产品序列号
公司在主机生产入库环节赋予主机唯一的产品序列号,并加印在产品主机后面,申报会计师
持发行人终端统计台账中登记的产品序列号与报告期内产成品生产入库清单中主机序列号进行匹配分析
,经核查,终端统计台账的产品序列号与公司主机生产入库的序列号一致。
(2)
国内终端有效性检查
国内经销方面,发行人根据客户需求提供装机培训服务,由国内经销商向公司提供终端客户信息,经核实后公司安排人员进行上门装机培训,其后将装机培训验收单返回公司存档。申报会计师
通过检查80%以上国内装机培训单(含保修卡)的方式对国内终端台账的有效性进行检查。
(3)国际终端有效性检查
国际经销方面,发行人不提供境外终端的装机培训服务,由国际经销商负责完成相关装机培训工作。一方面,申报会计师通过
登录国际终端注册系统对系统的设计、操作、信息记录及运行过程进行实际观察;另一方面,公司将国际终端台账中的台数、客户、订单等信息与出口报关数据进行核对
。
2、终端用户真实性核查
超声设备终端客户涵盖了医院、基层医疗机构、影像中心及体检机构等,且由于设备可使用寿命较长、购买频次较低,报告期内,发行人终端客户分布数量众多、非常零散。
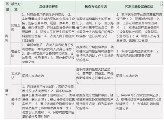
申报会计师区别国内、国际两个市场,分层进行终端核查。按照"集中地区、随机抽查"的原则,主要通过实地走访的方式对终端台账中终端用户的真实性进行核查。
报告期内,申报会计师主要采用实地走访方式进行核查,少部分采用电话访谈和邮件访谈,采用不同核查方式的考虑、有效性的控制措施如下:
由于国外终端的装机、培训、维修及软件升级均由境外经销商独立开展,境外经销商出于渠道资源的控制,再加上受 限于欧美国家数据隐私保护相关法律法规,国外终端用户信息难以全部获取,因此,
针对部分未收集到终端客户信息的销售实现情况无法直接核查,但申报会计师通过对经销商的销售真实性及销售实现情况的核查以佐证
。
报告期内,经销商层面核查和终端层面核查存在加强印证、相互补充的关系,申报会计师通过对经销商和终端用户进 行双向、交叉核查,以佐证经销收入信息披露真实、准确、完整,具体如下:
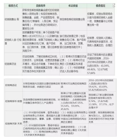
(一)经销商层面:对经销商销售真实性的核查
针对经销商层面,申报会计师直接核查程序主要包括取得并检查经销台账、执行穿行检查、经销商访谈、经销商函证、经销商库存核查、关联关系核查等,所执行的核查程序及核查比例能够佐证经销收入信息披露真实、准确、完整,具体
执行情
况及获取的主要依据如下:
(二
)
终端层面:对销售实现情况的核查
针对终端用户层面,申报会计师核查程序主要包括检查终端统计台账的有效性、终端用户真实性核查等,具体执行情况及获取的主要依据如下:
总结
:
申报会计师进行了如下核查程序
1、取得并进一步核查了经销销售中销售合同、销售订单、客户签收单、出口报关单、发票、银行回单等流程文件。
2、取得报告期内发行人外币账户统计台账,并取得银行流水、银行回单,核查公司外币账户在报告期内的资金往来情况;
3、取得发行人终端登记台账,检查报告期发行人终端统计台账的有效性及终端客户的真实性,并进行了核查。
扫码加我 拉你入群
请注明:姓名-公司-职位
以便审核进群资格,未注明则拒绝
全部回复
沙发
dpzc
2020-1-17 14:32:16
非常感谢,学习了
扫码加我 拉你入群
请注明:姓名-公司-职位
以便审核进群资格,未注明则拒绝
栏目导航
投行专版
经管文库(原现金交易版)
灌水吧
行业分析报告
真实世界经济学(含财经时事)
金融实务版
热门文章
CDA 认证考试大纲 2025 重磅更新:一二级考 ...
Gemini准确率从21%飙到97%!谷歌只用了这一 ...
本周顶尖人工智能工具
《2025全球电子商务手册》中文简版
2025年零售新品情报合集
现代数学译丛06应用偏微分方程 中译本,John ...
现代数学译丛21欧拉图与相关专题,(英)费莱 ...
【24更新,自用整理!】2008-2024上市公司颠覆 ...
【24重磅更新,自用整理!】2000-2024上市公司 ...
品牌创新力与城市烟火气的双向奔赴
推荐文章
【必看】【本版版规,欢迎发悬赏贴求助】
26年寒假天津站|Gemini论文写作&数据分析 ...
2026JG学术冬训营:从Stata初高到Python机器 ...
关于如何利用文献的若干建议
关于学术研究和论文发表的一些建议
关于科研中如何学习基础知识的一些建议 (一 ...
一个自编的经济学建模小案例 --写给授课本科 ...
AI智能体赋能教学改革: 全国AI教育教学应用 ...
2025中国AIoT产业全景图谱报告-406页
关于文献求助的一些建议
说点什么
分享
微信
QQ空间
QQ
微博
扫码加好友,拉您进群
各岗位、行业、专业交流群