全部版块 我的主页
论坛 金融投资论坛 六区 金融实务版
671 0
2019-11-25
转自:Wind资讯


2019年将尽,市场开始展望2020年投资机遇。

据Wind梳理显示,目前已有多家机构召开2020年策略会。涉及A股走势、大类资产配置等多个方面。

A股2020年策略展望





1.jpg

中金公司分析,越来越多的迹象表明中国消费升级与产业升级的趋势未变,以大消费与服务为代表“新经济”跑赢与投资相关的“老经济”的框架并未动摇,在2020年仍可能继续深化。

中信证券年度策略展望报告认为,2020年,在宏观经济决胜、资本市场改革、企业盈利回暖的大环境下,A股将迎来2—3年的“小康牛”;节奏上,预计二季度和四季度表现较好,二季度市场风险偏好明显改善,TMT和消费领涨;四季度基本面预期打开空间,工业和金融全面启动,指数涨幅相比二季度更大。

华泰证券年度策略展望报告认为,2019年是影响A股估值修复的多个重要变量的拐点年;2020年,拐点后续趋势的二阶导斜率待验。预计全年A股净利润增速10.9%、沪深300估值提升空间10%以上。

报告分析,2020年底至2021年,逆全球化对美股30年长牛根基产生的负面影响或将逐步显现,而国内整体企业利润率和贴现率或将受益于“逆全球化”,建议中长期坐稳逆全球化中的A股“顺风车”。

招商证券投资展望报告分析,2020年可能出现流动性宽松,新增社融低迷的组合下的“资产荒”,全年走势呈现走势。

报告判断,股市流动性有望进一步改善。展望2020年,政策层面大力鼓励发展权益类公募基金,并引导外资、保险、社保基金、养老金等中长期资金入市,增量资金仍有入市潜力。同时,在地产财富效应减弱、股市投资价值凸显的阶段,居民资金可能加快入市,并带动公募基金规模持续扩张。

另一方面,随着市场回暖,以及并购重组政策有所放松,股权融资有望继续回升;限售解禁规模高位的情况下,仍需关注股东减持可能带来的压力。

报告测算结果显示,2020年A股资金净流入规模较2019年继续提高,或达5000亿元。

兴业证券年度策略报告认为,整体来看,2020年市场是中枢逐步震荡抬升市为主,把握结构性机会。

展望2020年流动性宽松大趋势、“十四五”规划展望、开放加速为股票市场、相关产业带来估值提升机会。而在国家重视、居民配置、机构配置、全球配置等“四重奏”指引下,真正属于中国的权益时代有望正式开启,A股正在经历第一次“长牛”机会。

联讯证券年度策略展望报告认为,布局正当时,拨云将见日。

报告分析,岁末年初迎来政策密集期,行情有望被点燃,2020年有望挑战3700点区域,上半年行情更为确实。

太平洋证券2020年度策略展望报告认为,2020年新兴资本市场将受益于美、欧、日扩表开启全球宽松潮。国内货币宽松空间打开,将利好银行、地产等指数权重板块估值修复,带动A股沪指站上3200点。叠加成长5G产业链业绩加速增长,形成戴维斯双击,进而引领沪指逼近3600点。

中原证券年度策略展望报告分析,2020年A股将震荡上行,有望迎来熊牛切换。虽然2020年A股将与2013年类似同处于估值修复期,且面临朱格拉周期见顶回落压力。但在内外货币政策保持宽松、资本市场改革开放加快推进的环境中,2020年A股中枢将震荡上行,补库存将决定熊牛切换时点,以估值驱动为主,业绩驱动跟进,全年走势预计前低后高。

A股配置展望

配置方面,中金公司分析,行业和主题配置上除上述新老分化背景之外,提示注意:

1、成长与价值风格目前估值分化严重,注重个股挖掘并注意落后板块中的边际积极变化;

2、资本市场持续开放与改革正在使得A股投资者结构机构化与国际化,影响配置行为;

3、2020年也是十八届三中全会改革项目的对标年以及十四五规划的酝酿起草年,可能也会带来阶段性的主题机会。

中信证券展望2020年A股配置,认为:

1、一季度坚持以低估值板块防守。基本面预期与通胀压制是主要矛盾,包括资本市场改革在内的政策也是关注焦点;市场有一定调整压力,建议伺机而动,坚持对金融、消费以及医药板块的配置。

2、二季度科技消费两手抓。稳增长政策发力,内外流动性改善,叠加资本市场改革密集落地;风险偏好修复驱动市场上行。指数空间虽然有限,但预计TMT、消费领涨下市场活跃度较高,赚钱效应比较明显。

3、三季度缓慢切换风格。基本面向上,政策重心转向调结构,两者此消彼长;美国大选渐近下外部因素的重要性提升,市场震荡,TMT和消费行情分化,建议季末逐步切换风格,增配工业与金融板块。

4、四季度超配工业和金融等权重板块。盈利增速弹性提升,预期持续改善,“十四五”规划渐行渐近,基本面与政策再次成为焦点。宏观决胜后,“轻装上阵”的工业与金融等权重板块驱动下,预计上证综指上行空间会大于二季度。

华泰证券报告分析,2020年市场风格难极致分化,仍可在风格相对估值差中找机会。配置思路重视toB端的行业、企业,行业配置沿5G周期顺序关注终端(电子)和应用(计算机),另外关注2020年景气向上的电动车的上游设备、中游零部件。

兴业证券报告认为,2020年看好大创新、高股息和核心资产。其中:

1、看好大创新,尤其是硬科技。看好进口替代和5G相关的产业链的细分领域,包括产业链的网络基础(5G网络设备、网络部件、5G终端),产业链的核心硬件(半导体设备、锂电设备、激光精密加工、机器人等),产业链的关键应用(云计算、自主可控、新能源车),产业链的技术开拓(军工)。

2、看好高股息资产的配置价值。全球负利率的环境下,从大类资产配置角度偏好收益率更高的权益类资产,尤其是高股息资产。以金融、地产、交运、电力公用等行业龙头为代表的的高股息标的有望获得长线资金的持续青睐。

3、长期持续看好核心资产独立牛市。美国1980年代“漂亮50”表现跑赢标普500,相对收益的取得完全依靠超额业绩所实现。中国当前类似美国1980s的环境,经济增速平稳,产业结构优化;企业层面上公司在世界崭露头角;机构投资者(外资、养老金、理财)增配权益类资产,尤其是核心资产。核心资产绝不仅仅限于消费领域,各行各业的优质企业,有望成为核心资产。

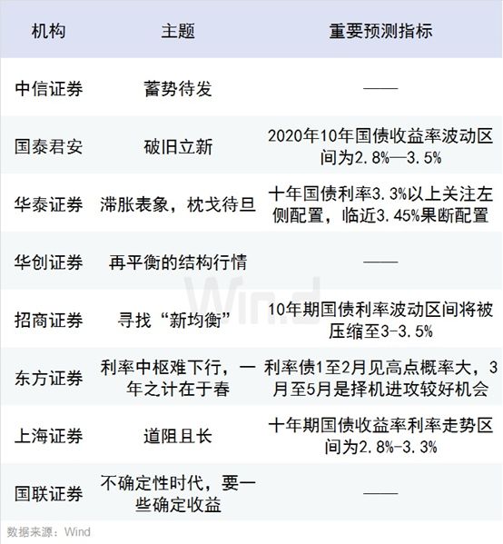
债市2020年策略展望


2.jpg

中信证券债市策略报告表示,展望2020年债市,穿越两阶段的迷雾。市场节奏有望分为两阶段,以CPI与PPI走向收敛为划分:

1、第一阶段为现在到2020年上半年,大类资产配置的关键词是滞涨预期与货币政策节奏——GDP增速压力与CPI猪周期叠加。滞涨预期将会对风险资产产生压制,但货币政策并不会缺席,因此从资产配置的节奏来看无风险资产或类债券资产的短期性价比高过风险资产。

2、第二阶段为2020年第二季度以后。随着CPI与PPI从背离走向收敛,货币政策边际放松的效应开始展现,流动性有望继续向风险资产迁移,交易逻辑回归到流动性外溢下的成长逻辑,此时风险资产的风格也将随之切换到更具有盈利弹性的品种,债券可以提升风险偏好,配置方向包括城投信用债和部分头部民企债。

国泰君安2020年债市展望分析,债市有望打破“牛一年、平一年、熊一年”魔咒,继2017年熊市、2018年牛市、2019年震荡市以后,2020年或仍将维持牛市格局。主导债市的短期矛盾在于猪通胀的最终高度和持续性,中长期矛盾在于地产投资的韧性。

报告认为,总而言之,债市长牛的根基仍然牢固,但短期或维持震荡格局,预计2020年10年国债收益率波动区间为2.8%~3.5%,趋势性做多的机会出现在2020年一季度中后期。

华泰政策2020年债市展望报告分析,本轮债市震荡市核心逻辑没有动摇,滞胀是表象,逆周期调节、降成本是货币政策重心,投资者缺资产与高负债成本压力共存。我们维持利率绝对水平重于节奏的判断。债市洼地机会几乎被充分挖掘,明年操作难度增大,利率中枢缓降。

策略建议方面,报告分析,短期调整幅度决定明年债市操作空间,更加注重利率债的波段机会,枕戈待旦,随时准备“交易”;哑铃型配置或许有助于规避政策风险;继续挖掘信用债中的结构性机会,纵向挖掘城投债信用下沉机会,横向关注部分ABS产品、永续债等;拥抱“固收+”策略。

华创证券债市展望分析,进入到2020年政策窄幅高频调整,基本面数据结构分化,趋势减弱,或使得债券市场仍以区间震荡行情为主,票息策略或更为稳妥,可适当下沉资质缩短久期;利率债交易需要把握预期变化带来的预期差,期限利差可作为交易时点的观测指标之一。

招商证券展望2020年利率市场,2020年需重点关注的“潜在变量”。

1、“超级猪周期”之下,通胀风险卷土重来,判断2020年CPI中枢将进一步上移至3.5%甚至以上,节奏上“先上后下”,春节错位附近出现高点。

2、地产周期受到政策“抑制”,增速将面临回落压力,全年先下后上,受土地购置费分项“滞后效应”影响,低点出现在5月附近。

3、一季度可能出现通胀高点确认和地产增速回落的组合叠加,成为观察货币政策能否进一步放松的关键窗口。

4、中外利差巨大背景下,外资买债行为可能成为需要考虑的“新变量”,但基于国际经验,外资持债规模快速增加似乎难以改变利率趋势。

东方证券2020年债市展望分析,2020年债市较难一路走牛,主要因为。

1、虽然经济增速预计小幅下行,但是国内PPI中枢预计小幅抬升0.2%左右,而PPI对GDP平减指数的解释力度更大,名义GDP增速料难明显下行;

2、在“预防性降息”临近尾声之际,2020年美债收益率易上难下;

3、在货币政策难以大幅宽松的情况下,我们认为短端下行空间有限。

因此,国内长端利率更多期待的是期限利差的收缩而非利率曲线整体明显下移。

报告分析,从通胀,尤其是PPI走势来看,1月和2月债市相对压力较大,之后逐步回落,6月后预计再次上行;从社融基数情况来看,2020年1月和2月预计增速较高,之后回落概率大。从这些角度看,利率债1至2月见高点概率大,3月至5月是择机进攻的较好机会,即“一年之计在于春”。

上海证券债市展望则认为,利率曲线下行仍是长期趋势。但通胀短期高位的延续以及政策加码下需求的回暖一定程度上或将会增加利率下行的曲折性。市场调整之时需多看少动,坚定信心。另外货币政策维持偏宽,降准降息仍可期待,也将有助于利率的向下。

报告判断,预测十年期国债收益率利率走势区间为2.8%-3.3%,10年期国开收益率区间为3.2%-3.7%。具体品种来看,由于宽货币持续向宽信用传导,信用环境也将进一步改善,企业融资成本也有望下降,因此信用的表现或好于利率。

国联证券2020年债市展望分析,年初规避市场预期带来的风险,也需关注短期因素改善的风险,同时寻找买点,控制久期;利率债机会或大于信用债;具体在信用债中,继续关注稳健增长行业,增加关注周期行业;基建受重视和地方融资规范性加强的背景下城投债可持续关注,地产债则在房地产调控背景下相对谨慎;最后,可转债在A股估值提升的背景下有望延续向好行情。

2020年大类资产配置

中金分析,展望2020年全年,预期回报率排序上股票>债券>商品,配置性价比排序上债券>股票>商品。其中:

1、债券:利率随通胀波动,但下行趋势未改。中外利差扩大提高中债相对价值,境外投资者配置需求有望继续释放,控制利率上行空间,汇率稳定会成为一个有利因素。高收益债信用风险仍存,需要更高的收益补偿。

2、股票:除了ERP已经回归均值没有明确方向,利率下行、盈利增长、稳健分红都有望给予正贡献。随着经济增长波动率下降、投资者结构重构,A股波动率中枢有望下移,提高配置的性价比。关注股债相对吸引力的角逐和通胀的节奏。

3、另类和海外:黄金回归分散风险的本质;资本品总需求仍是拖累;农产品相对较好。全球增长同步放缓和货币宽松趋同下,资产相关性指数处于高位,降低了全球配置分散风险的效果。而当前较低的波动率和历史最高的不确定性指数间的分化也增加了风险。

4、基于BL模型测算,利率债、黄金和港股略高于均衡比例,信用债和A股基本持平,商品和海外略低于均衡比例。
二维码

扫码加我 拉你入群

请注明:姓名-公司-职位

以便审核进群资格,未注明则拒绝

栏目导航
热门文章
推荐文章

说点什么

分享

扫码加好友,拉您进群
各岗位、行业、专业交流群