全部版块 我的主页
论坛 会计与财务管理论坛 七区 会计与财务管理
8129 3
2019-11-27

一、中国会计视野论坛 chenyiwei 版主观点


问题:


   公司购买了保本浮动、非保本浮动型理财产品还有结构性存款,请问新准则下这些理财产品在报表中如何列示?


分析:


    1、对于结构性存款的列报

  一般来说结构性存款在新金融工具准则下是不能分拆的,而且该企业的结构性存款与利率、汇率、贵金属或大宗商品行情挂钩,故不能通过本金加利息的合同现金流量测试(SPPI),所以就整体指定为以公允价值计量且变动计入当期损益(FVTPL)类别的金融资产。当然实质上为固定利率的,其期末公允价值可按“本金+按实质上固定利率计算的累计应计利息”计算。

      2、对于理财产品的列报

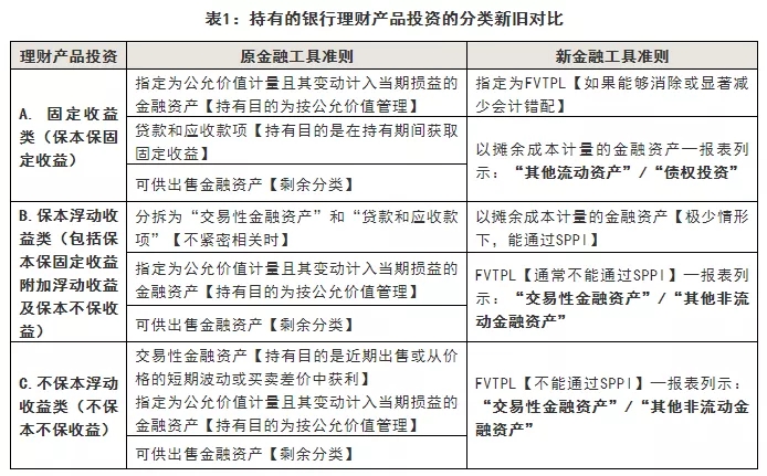
  对于保本保息类的理财产品等参考定期存款的列报,分类至以摊余成本计量的金融资产,报表上根据其原始期限和剩余期限,分别列报为“其他流动资产”、“债权投资”或“一年内到期的非流动资产”;而不保本不保息或保本不保息的理财产品应分类为以公允价值计量且变动计入当期损益(FVTPL)类别的金融资产,报表上根据其原始期限和剩余期限,分别列报为“交易性金融资产”、“其他非流动金融资产”、“一年内到期的非流动资产”等。

     上述理财产品、定期存款等,取得时的原始剩余期限超过一年,但截至资产负债表日的剩余期限在一年以内(含一年)的,其中将于资产负债表日后一年内到期的部分应重分类到“一年内到期的非流动资产”项目列报。


二、微信公众号观点(来自微信公众号:丰言丰语.刘)


银行发行的理财产品按收益类型可分为以下三类:A.固定收益类(保本保固定收益),对应于保证收益理财计划中的固定收益型;B.保本浮动收益类(包括保本保固定收益附加浮动收益及保本不保收益),包含保证收益理财计划中的承诺最低收益并享有其他收益型及保本浮动收益理财计划;C.不保本浮动收益类(不保本不保收益),对应于非保本浮动收益理财计划。

640.webp (10).jpg



[color=rgba(0, 0, 0, 0.3)]文章已于2019-11-26修改

二维码

扫码加我 拉你入群

请注明:姓名-公司-职位

以便审核进群资格,未注明则拒绝

全部回复
2019-11-27 13:27:09
杨明凡 发表于 2019-11-27 08:28
一、中国会计视野论坛 chenyiwei 版主观点

问题:

二维码

扫码加我 拉你入群

请注明:姓名-公司-职位

以便审核进群资格,未注明则拒绝

2019-12-4 21:36:26
点赞!谢谢楼主分享。
二维码

扫码加我 拉你入群

请注明:姓名-公司-职位

以便审核进群资格,未注明则拒绝

2020-3-11 14:45:17
干货满满
二维码

扫码加我 拉你入群

请注明:姓名-公司-职位

以便审核进群资格,未注明则拒绝

栏目导航
热门文章
推荐文章

说点什么

分享

扫码加好友,拉您进群
各岗位、行业、专业交流群