经管之家App
让优质教育人人可得
立即打开
全部版块
我的主页
›
论坛
›
提问 悬赏 求职 新闻 读书 功能一区
›
学道会
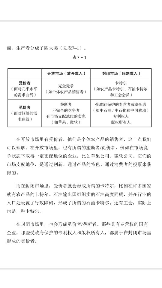
【学习笔记】薛兆丰经济学讲义:行业竞争程度不看企业个数
楼主
jessie68us
1001
2
收藏
2019-11-30
薛兆丰经济学讲义:行业竞争程度不看企业个数
附件列表
tmp_6a090d9fa0262952a21205d1dd165a3242a749ad61779b69.jpg
原图尺寸 41.91 KB
扫码加我 拉你入群
请注明:姓名-公司-职位
以便审核进群资格,未注明则拒绝
全部回复
沙发
512661101
2019-11-30 03:24:13
赞
扫码加我 拉你入群
请注明:姓名-公司-职位
以便审核进群资格,未注明则拒绝
藤椅
2552_1565515352
2019-12-1 00:23:10
赞
扫码加我 拉你入群
请注明:姓名-公司-职位
以便审核进群资格,未注明则拒绝
栏目导航
学道会
经管高考
经管文库(原现金交易版)
新手入门区
求助成功区
经管在职研
热门文章
中国统计年鉴2025 (EXCEL 版本)
奇瑞2025年出口汽车超134.4万辆 蝉联中国车 ...
2026「时间的朋友」罗振宇跨年演讲完整版
kpmg-银行业未来风险展望2025-新时代下的风 ...
好书分享:《投资的四大支柱:建立长赢投资 ...
丁香园2025内分泌与代谢-千亿赛道的机会与竞 ...
【24重磅DID】2000-2024上市公司国家级/省级 ...
2026年投资管理行业展望报告-德勤
【顶刊方法,24重磅!】2003-2024上市公司运营 ...
展望2026:学术智能体即将崛起?
推荐文章
26年寒假天津站|Gemini论文写作&数据分析 ...
2026JG学术冬训营:从Stata初高到Python机器 ...
关于如何利用文献的若干建议
关于学术研究和论文发表的一些建议
关于科研中如何学习基础知识的一些建议 (一 ...
一个自编的经济学建模小案例 --写给授课本科 ...
AI智能体赋能教学改革: 全国AI教育教学应用 ...
2025中国AIoT产业全景图谱报告-406页
关于文献求助的一些建议
几种免费下载文献的方法----我的文献应助经
说点什么
分享
微信
QQ空间
QQ
微博
扫码加好友,拉您进群
各岗位、行业、专业交流群