全部版块 我的主页
论坛 经管考试 九区 经管在职研 考研专业课
2319 6
2019-12-03
最近,看到一份《现代西方经济学概论·摘选》PDF,内容为高老师和吴老师关于西方经济学的文章汇集。
分享给有需要的朋友们……

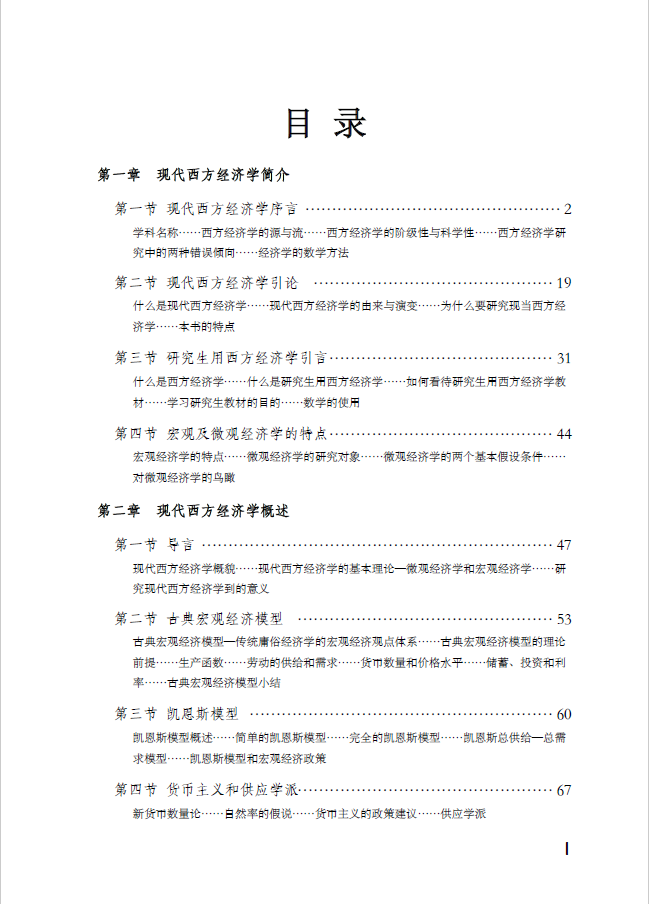
第一章,现代西方经济学简介,主要为2000年《现代西方经济学·第2版》和《研究生用西方经济学 ·第2版》的序;
第二章,现代西方经济学概述,主要为发表于1985-1988年《教学与研究 》上的“现代西方经济学讲座”文章;
第三章,现代西方经济学评论,主要为发表于1983-1985年《经济理论与经济管理 》上的“评萨缪尔森经济学”文章;
第四章,现代西方经济学与马克思主义经济学,主要为2015年《 吴易风文选 · 第十卷 》内容。




附件列表

20190623-04 现代西方经济学概论·摘选 [高鸿业].pdf

大小:56.92 MB

只需: 1 个论坛币  马上下载

现代西方经济学概论·摘选

二维码

扫码加我 拉你入群

请注明:姓名-公司-职位

以便审核进群资格,未注明则拒绝

全部回复
2019-12-3 10:01:31
2019-12-03_091233.png
二维码

扫码加我 拉你入群

请注明:姓名-公司-职位

以便审核进群资格,未注明则拒绝

2019-12-3 10:06:22
2019-12-03_091308.png
二维码

扫码加我 拉你入群

请注明:姓名-公司-职位

以便审核进群资格,未注明则拒绝

2019-12-3 10:47:55
hevnvocal 发表于 2019-12-3 09:52
最近,看到一份《现代西方经济学概论·摘选》PDF,内容为高老师和吴老师关于西方经济学的文章汇集。
分享给 ...
感谢分享。
二维码

扫码加我 拉你入群

请注明:姓名-公司-职位

以便审核进群资格,未注明则拒绝

2019-12-3 10:49:16
hevnvocal 发表于 2019-12-3 09:52
最近,看到一份《现代西方经济学概论·摘选》PDF,内容为高老师和吴老师关于西方经济学的文章汇集。
分享给 ...
感谢分享!
二维码

扫码加我 拉你入群

请注明:姓名-公司-职位

以便审核进群资格,未注明则拒绝

2020-1-17 15:17:49
hevnvocal 发表于 2019-12-3 09:52
最近,看到一份《现代西方经济学概论·摘选》PDF,内容为高老师和吴老师关于西方经济学的文章汇集。
分享给 ...
thanks
二维码

扫码加我 拉你入群

请注明:姓名-公司-职位

以便审核进群资格,未注明则拒绝

点击查看更多内容…
栏目导航
热门文章
推荐文章

说点什么

分享

扫码加好友,拉您进群
各岗位、行业、专业交流群