全部版块 我的主页
论坛 新商科论坛 四区(原工商管理论坛) 行业分析报告
1273 4
2019-12-03

本文聚焦兴业银行的人工智能在智能网点、智能运营、智能风控以及其他场景应用布局,展示兴业银行在多种银行业务场景中人工智能应用技术的赋能成效。

  • 兴业银行实现了柜面无纸化总计331个高频交易项目,使柜员日结时间缩短近20分钟;
  • 兴业银行已经构建新型贷前-贷中-贷后全流程风控体系,使用机器学习算法完善风控模型开发技术搭建自动化审批系统;
  • 2018年利润的1%专项用于支持人工智能、大数据和云计算等新兴技术应用和创新孵化,并在2021年底实现集团科技研发人员占比超过4%。


近日,小米与兴业银行签署战略合作协议,双方将加强在大数据、人工智能、智能家居和物联网等领域的研究合作深度,共同建设智能化应用场景下的营销、产品、服务和风控体系。智能化应用在不断发展,在促进银行进行智能化转型的同时,也为银行的客户带来诸多便利。


一、兴业银行基本情况


兴业银行是一家涵盖信托、金融租赁、基金、期货、资产管理、消费金融、研究咨询、数字金融等多个领域的中国主流商业银行集团,目前拥有45家一级分行(含香港分行)、2032家分支机构,与全球1400多家银行建立了代理行关系。


图1-1:兴业银行人工智能应用布局

图1.1.jpg

资料来源:兴业银行历年年报,零壹智库


2019年前三季度,兴业银行营业收入1366.06亿元,同比增长19.18%;归母净利润549亿元,同比增长8.52%;资产规模近7万亿元;存款余额3.7万亿元,较年初增长12.46个百分点;贷款余额3.39万亿元,较年初增长15.42个百分点。


二、兴业银行人工智能具体应用领域


1. 智能网点和智能运营


在智能网点建设上,兴业银行通过对线下和线上银行渠道的优化与整合,建成多家智能网点,完成了厅堂服务、自助服务、柜面作业、后台作业和线上服务、远程客服等渠道优化项目,极大地提升了银行网点的运营效率。


在智能化应用的赋能下,在2019年6月末,兴业银行拥有在线运行的ATM 机具6339台,智能柜台机具4882台,各渠道系统持续对网点柜面同类业务交易起到分流作用。在智能网点里,兴业银行实现了柜面无纸化总计331个高频交易项目,使柜员日结时间缩短近20分钟,实现对公客户自助服务项目将总分行共108种业务回单纳入统一回单集中管理, 回单自助打印替代率已达97%。


另外,在智能运营体系的加持下,兴业银行的运营管理在效率提升、人力节约、合规风险降低等方面得到了充分体现。目前,兴业银行已研发10余款RPA流程机器人,在零售、汽车金融、客户营销以及运营管理等场景取得较好收益,通过自动化处理,持续提升了业务效率和降低了人力成本。通过改造与优化智能化集中作业共享平台和会计处理共享平台,兴业银行的合规风险实现了一定程度的下降。


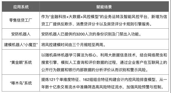
2. 智能风控


通过引入人工智能和大数据等领先技术,传统风控体系升级补充成了智能风控体系,在业务处理效率、审批精准度和成本节约上均有良好的表现。目前,兴业银行已经构建新型贷前-贷中-贷后全流程风控体系,使用机器学习算法完善风控模型开发技术搭建自动化审批系统。


在实际应用上,兴业银行通过小微企业线上融资业务系统,实现全流程线上智能风控与业务自动审批,融资业务办理时间缩短至三十分钟,“大数据智能风控”系统累计审批118万笔个人贷款,完成以数据驱动业务模式的转变。


表2-1:兴业银行智能风控应用

表2.1.jpg

资料来源:兴业银行,零壹智库


2019年9月末,兴业银行不良贷款率1.55%,较期初下降0.02个百分点,自2016年起呈现逐年下降趋势,侧面反映出兴业银行在智能风控体系的加持下,贷款质量得到了一定的改善。



图2-1:兴业银行不良率

图2.1.jpg

资料来源:兴业银行年报,零壹智库


3. 其他场景智能化应用


在投资决策赛道上,兴业银行推出了兴业智投,该产品通过人工智能和大数据技术,采用机器学习算法,结合客户的风险偏好、投资期限和其他投资需求等特点,能够根据市场状况拟合出最优的组合,计算出最符合客户状况的投资组合比例。


针对营销模式的智能化转型,兴业银行打造出兴业慧眼和金名单系列营销模型。兴业慧眼通过生物识别和大数据分析技术,能够识别银行网点的VIP客户信息,再经由用户画像等数据分析,为客户提供差异化服务和施行精准营销。


在金名单系列营销模型的赋能下,兴业银行在VIP客户营销上取得了较大的进展,至2019年6月末,实现累计营销51.8万户,新增3.7万VIP客户。在线上渠道上,兴业银行手机银行和网上银行持续开展客户引流、产品推荐、个性营销和社交传播等方式,加强线上宣传以及推广运营,不仅提升了业务产品销售情况,还持续提升了零售互联网金融客户的活跃度。


图2-2:兴业银行手机银行、网上银行客户数(单位:万户)

图2.2.jpg

资料来源:根据兴业银行年报整理,零壹智库


2019年6月末,兴业银行微信公众号关注887万户;手机银行月登录活跃客户数1312万户,较上年末增长4.4个百分点;活跃户每户月日均综合金融资产14.6万元,较上年末增长4.48个百分点。



《商业银行科技战略案例库》

商业银行科技战略案例库目录.png


附件列表
图3.2.jpg

原图尺寸 51.68 KB

图3.2.jpg

图3.1.jpg

原图尺寸 30.18 KB

图3.1.jpg

表3.2.jpg

原图尺寸 42.32 KB

表3.2.jpg

表3.1.jpg

原图尺寸 32.23 KB

表3.1.jpg

图3.2.jpg

原图尺寸 51.68 KB

图3.2.jpg

图3.1.jpg

原图尺寸 30.18 KB

图3.1.jpg

图2.2.jpg

原图尺寸 39.17 KB

图2.2.jpg

图2.1.jpg

原图尺寸 35.76 KB

图2.1.jpg

图1.1.jpg

原图尺寸 27.04 KB

图1.1.jpg

表3.2.jpg

原图尺寸 42.32 KB

表3.2.jpg

表3.1.jpg

原图尺寸 32.23 KB

表3.1.jpg

表2.1.jpg

原图尺寸 46.6 KB

表2.1.jpg

二维码

扫码加我 拉你入群

请注明:姓名-公司-职位

以便审核进群资格,未注明则拒绝

全部回复
2020-4-3 21:59:49
谢谢分享!!!
二维码

扫码加我 拉你入群

请注明:姓名-公司-职位

以便审核进群资格,未注明则拒绝

2020-4-3 22:01:33
谢谢分享!!!
二维码

扫码加我 拉你入群

请注明:姓名-公司-职位

以便审核进群资格,未注明则拒绝

2020-4-3 22:01:51
谢谢分享!!!
二维码

扫码加我 拉你入群

请注明:姓名-公司-职位

以便审核进群资格,未注明则拒绝

2020-4-9 17:25:12
512661101 发表于 2020-4-3 21:59
谢谢分享!!!
商业银行科技战略案例库可上01FINDs找报告查看
二维码

扫码加我 拉你入群

请注明:姓名-公司-职位

以便审核进群资格,未注明则拒绝

栏目导航
热门文章
推荐文章

说点什么

分享

扫码加好友,拉您进群
各岗位、行业、专业交流群