全部版块 我的主页
论坛 经济学论坛 三区 宏观经济学
1237 0
2019-12-06

在两化融合贯标咨询中,贯标企业经常会和顾问谈到一个问题:企业有很多管理体系,两化融合管理体系与其它管理体系有什么异同?能不能把这些管理体系整合起来提高效率?

确实,我们接触的很多企业都有多个管理体系,但据我们的观察:很多有多个管理体系的企业基础管理仍然很薄弱,员工的管理习惯也远未形成。这样的观察结果让我们有了一个认识:多个管理体系并未帮助这些企业提升管理水平,反而成了一种包袱。原因何在?又该如何解决?本文提供一点思路和方法,供大家参考,算是抛砖引玉。

一、什么是管理体系?

我们先来看看什么是管理体系。

管理体系是指用于确保一个组织能够履行实现其特定目标所需的所有任务的过程和程序的框架;管理体系针对特定管理目标对组织的相关人员、部门、活动和过程提出系统性的、普适性的通用管理要求,涉及管理理念、原则、要素、机制和方法等。

组织可依据管理体系的要求和方法,结合自身的需求和特点,构建适合自身的相应管理体系。管理体系有助于组织有效地建立、实施、保持和改进其内部管理机制,系统、全面地提升组织管理绩效。

由此可见,管理体系应该是帮助企业提升组织绩效的工具,绝不应该成为包袱。那么常见的管理体系都有哪些?大致说来,有如下一些:

1ISO9000质量管理体系:是一种组织内部建立的、为实现质量目标所必需的系统的管理模式,旨在提高工作效率和产品合格率,满足顾客规定的需求;提出了8项质量管理原则,以及4大项、23个子项的管理要求;以ISO9000为代表的管理体系认证对于规范企业管理过程、促进产业发展发挥了重要作用;目的是帮助建立企业的质量保障能力。

2SA8000社会责任管理体系:是一种国际性“社会责任”验证标准,适用于各种行业及规模之公司。SA 8000CEPAA (Council on Economic Priorities Accreditation Agency) 依据「国际劳工组织公约」、「世界人权宣言」及「联合国儿童权利公约」内容而发展制定,主要评估企业的社会责任表现,提供给消费者及投资者。

其它如:ISO27000信息安全管理体系,帮助企业提高信息安全防护能力;ISO14000环境管理体系,帮助企业在承担社会责任方面建立良好的口碑;OHSMS职业健康安全管理体系,帮助企业在职业健康安全管理方面建立良好的口碑;ISO/IEC38500 COBIT体系,帮助企业建立IT治理能力;ISO/IEC20000GB/T2887.1-2012,帮助企业建立IT服务能力;ISO27001,帮助企业建立信息安全保障能力;CMMI-SW,帮助提升企业的软件开发能力;ISO50001,帮助企业提升能源绩效的管理能力;ISO14001,帮助企业建立环境绩效的改进能力。等等。

如果需要,这个清单还可以拉很长一串。仔细看这些管理体系,我们会发现内容都非常不错,可如果要在企业内把适用的多个管理体系用好,还需要深刻理解管理体系之间的异同,并经过充分消化吸收。

两化融合管理体系与其他管理体系之间的关系

接下来,我们以两化融合管理体系为例,理解一下不同管理体系之间的异同。

1.相同点:

两化融合管理体系与其他管理体系都遵循PDCA方法,遵循系统提升有效管理的方法论。

2. 不同点:主要是各自的内涵和目标等方面有本质差异。

1)在范围和目标方面:

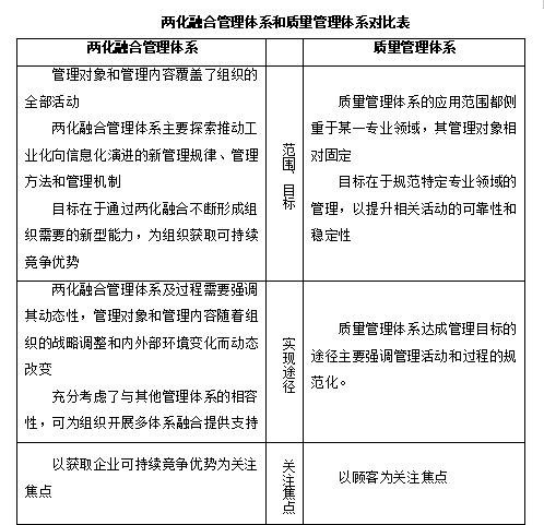
两化融合管理体系的管理对象和管理内容覆盖了组织的全部活动;两化融合管理体系拟探索推动工业化向信息化演进的新管理规律、管理方法和管理机制;目标在于通过两化融合不断形成组织所需要的新型能力,为组织获取可持续竞争优势。

其他管理体系的应用范围则侧重在质量、环境、职业健康安全、信息安全、能源等某一专业领域,其管理对象相对固定。目标在于规范特定专业领域的管理,以提升相关活动的可靠性和稳定性。

2)在实现途径方面:

两化融合管理体系及过程需要强调其动态性,管理对象和管理内容随着组织的战略调整和内外部环境变化而动态改变;充分考虑了与其他管理体系的相容性,可为组织开展多体系融合提供支持。

其他管理体系达成管理目标的途径主要强调管理活动和过程的规范化。

以两化融合管理体系和质量管理体系为例做一对比,如下表所示。

[url=][/url]

[url=][/url]

三、两化融合贯标咨询融合其它管理体系的思路和方法

在理解了多个管理体系之间的异同之后,我们就可以面对本文开头企业提出的问题了:能不能把这些管理体系整合起来提高效率?

答案是:能!但为什么很多企业没有做到,反而让多管理体系成为了企业的包袱?原因当然很多。正如托尔斯泰的名言:幸福的家庭都是相似的,不幸的家庭各有各的不同。用好了多管理体系的企业都是相似的,没有用好多管理体系的企业各有各的不同。

仔细观察,用好了多管理体系的企业其实都具备如下几个特征:

1. 不盲目、不跟风,坚持价值创造原则,让多管理体系真正为企业所用。

2. 至少有一个管理体系认认真真贯彻落实,促成了企业管理规范化。

3. 团队的职业化素养随着管理体系的导入不断提高。

在这里,我们用了一个假设:企业业务的标准化、管理的规范化和员工的职业化是否完成,决定了管理体系是否落地成功。如果企业的业务标准中有了管理体系想要促进的内容,如果相关内容出现偏差时能自动纠偏,如果员工在相关内容方面已经形成了职业化习惯,我们就可以认为这个管理体系已经在企业落地、在为企业创造价值了。

可以看出,在企业内多管理体系融合的思路和方法取决于企业的现状和企业战略;取决于管理团队、尤其是高管团队对管理的理解和定位;取决于中基层管理团队强大的执行力。企业的管理能力促进了多管理体系的融入,多管理体系的融入进一步提升了企业的管理能力,二者相辅相成,互相促进。我们也由此试着回答本文开头所提问题:如何解决?1)发育一项组织职能,培养一支团队,至少认认真真贯彻落实一个管理体系,从而植入企业规范化管理的基因,促成职业化管理团队的形成;2)以这个基因和职业化团队去融合其它管理体系。两化融合管理体系由于涉及面比其它管理体系更广,它可以成为融合其它管理体系的好抓手。

所以,对希望导入两化融合管理体系的企业,我们非常希望能一起探讨两化融合管理体系对企业的价值究竟在哪里。根据已有的项目经验总结来说,我们对企业有如下几个建议:

1.无论企业导入何种管理体系,或者有多个管理体系,请一定要赋予某个岗位或者部门,找到合适的人才,为管理体系找到明确的价值定位,并能消化吸收管理体系的内容。即使内部没有合适的组织或人才,也一定要与合格的管理顾问探讨这个问题。

2.如果您的企业已经完成业务标准化、管理规范化和员工职业化,我们在探讨两化融合管理体系贯标的时候,可以侧重在借助两化融合打造新型竞争能力上, 侧重探讨新的商业模式,以及由此引发的一系列管理变革。由于企业的管理习惯已经养成,企业可以自行组织编制两化融合的相关制度和程序。在探讨新型竞争能力和商业模式的过程中,两化可以给其它管理体系所关注的范围予以支撑。

3.如果您的企业尚未完成业务标准化、管理规范化和员工职业化,我们在探讨两化融合管理体系贯标的时候,会遇到两种倾向:一是把所有工作内容都推给第三方咨询机构,走形式贯标,这个不在我们的探讨范围之内;二是下决心借助两化融合贯标的契机启动业务标准化、管理规范化和员工职业化的变革进程。当然,管理规范化和员工职业化的变革进程需要企业下脱胎换骨的决心。而企业一旦下了这个决心,多管理体系融合的基础就非常坚实,这也算是借两化融合贯标的价值之一吧。




[url=][/url]


附件列表
二维码

扫码加我 拉你入群

请注明:姓名-公司-职位

以便审核进群资格,未注明则拒绝

栏目导航
热门文章
推荐文章

说点什么

分享

扫码加好友,拉您进群
各岗位、行业、专业交流群