截至2019年全国人工智能产业相关政策汇总情况
2017年,人工智能被首次写入到ZF工作报告中,2018年ZF工作报告中提出:“发展壮大新动能。做大做强新兴产业集群,实施大数据发展行动,加强新一代人工智能研发应用,在医疗、养老、教育、文化、体育等多领域推进‘互联网+’。发展智能产业,拓展智能生活。”,2019年的ZF工作报告中,对人工智能的描述也由“加快人工智能等技术研发和转化”、“加强新一代人工智能研发应用”变为“深化大数据、人工智能等研发应用”,可见在国家层面上,对人工智能产业的重视程度日益加深。
截至2019年全国人工智能产业相关政策汇总分析情况



整理来源:前瞻产业研究院整理
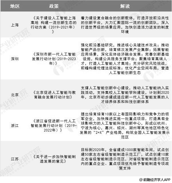
截至2019年全国各省市人工智能产业相关政策汇总
2019年,我国各省市相继出台了各项政策促进人工智能产业的发展,上海市出台了《关于建设人工智能上海高地 构建一流创新生态的行动方案(2019-2021年)》,聚焦支持人工智能企业发展,打造一流人工智能芯片高地;深圳市出台《深圳市新一代人工智能发展行动计划(2019-2023年)》,提出了深圳市人工智能产业的发展目标和现阶段的主要任务。
截至2019年全国各省市人工智能产业相关政策汇总分析情况


整理来源:前瞻产业研究院整理
以上数据来源及分析请参考于前瞻产业研究院发布的《中国人工智能行业市场前瞻与投资战略规划分析报告》,同时前瞻产业研究院还提供产业大数据、产业规划、产业申报、产业园区规划、产业招商引资等解决方案。