经管之家App
让优质教育人人可得
立即打开
全部版块
我的主页
›
论坛
›
提问 悬赏 求职 新闻 读书 功能一区
›
学道会
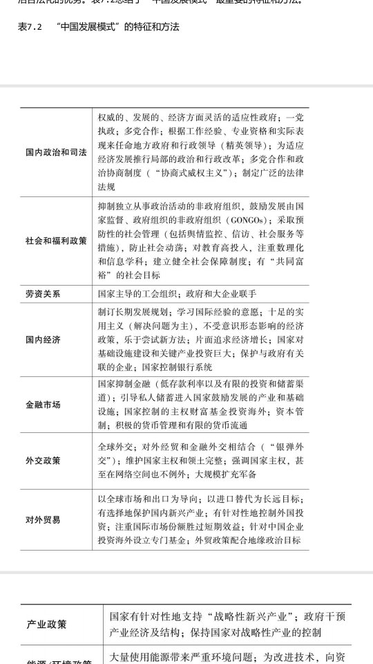
【学习笔记】红天鹅:结语 中国决策过程的变化
楼主
jessie68us
667
1
收藏
2019-12-12
红天鹅:结语 中国决策过程的变化
附件列表
tmp_cf4609fb7658dfad7e353583c131c0bf38a5fc3711d1e2f9.jpg
原图尺寸 152.22 KB
tmp_c5400fdc77d3fcc6d18b8732f529a9f405300f4f209f21f0.jpg
原图尺寸 128.22 KB
tmp_1d001b7f45354c8a389779ee6d66ec4e5c34c388a81b51f3.jpg
原图尺寸 133.26 KB
tmp_118637c799235c7a73acdabcd6e78f66e4cd992b9c9d9cbb.jpg
原图尺寸 130.23 KB
扫码加我 拉你入群
请注明:姓名-公司-职位
以便审核进群资格,未注明则拒绝
全部回复
沙发
ccwwccww
2019-12-12 17:15:43
赞
扫码加我 拉你入群
请注明:姓名-公司-职位
以便审核进群资格,未注明则拒绝
栏目导航
学道会
真实世界经济学(含财经时事)
R语言论坛
房地产专版
经管高考
大数据分析
热门文章
表格结构数据特征与CDA数据分析师:精准适配 ...
新宏观丨豆包,传统经济学与商学对全球性债 ...
问卷填写,每份50个论坛币
【中国电信】2025年云计算研究白皮书
奇瑞QQ焕新归来
房地产行业:2026年,年轻人应该先买车还是 ...
普华永道 - 中国影响力报告2025
【24更新,自用整理!】2007-2024省级环境保护 ...
【24重磅更新】2000-2024上市公司盈余管理合 ...
CDA数据分析脱产就业班于2026年3月7日开班! ...
推荐文章
2026JG学术冬训营:从Stata初高到Python机器 ...
【必看】【本版版规,欢迎发悬赏贴求助】
26年寒假天津站|Gemini论文写作&数据分析 ...
关于如何利用文献的若干建议
关于学术研究和论文发表的一些建议
关于科研中如何学习基础知识的一些建议 (一 ...
一个自编的经济学建模小案例 --写给授课本科 ...
AI智能体赋能教学改革: 全国AI教育教学应用 ...
2025中国AIoT产业全景图谱报告-406页
关于文献求助的一些建议
说点什么
分享
微信
QQ空间
QQ
微博
扫码加好友,拉您进群
各岗位、行业、专业交流群