全部版块 我的主页
论坛 经管考试 九区 经管考证 金融类
1123 5
2019-12-15
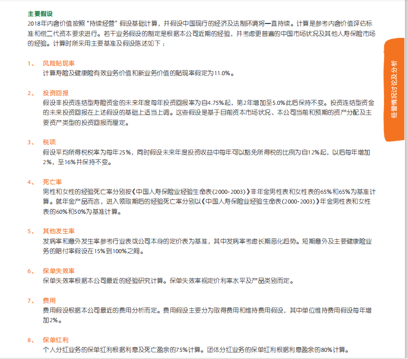
平安2018年年报关于新业务价值估计的主要假设如下,我用一个简化的模型进行估计,忽略掉了税费等等,默认为它所有的“”现收入+投资增值-赔付“=年度资金结余”都可以用来投资,这样简化的假设其实都已经把他的一个新业务价值拉高了。但是算出来的105岁到期折现的新业务价值还是跟平安的数据有7-8倍的差距,麻烦大佬看看哪里有问题?保费收入以30岁男性,交费20年,每年交费11164元,保额为30万。


微信图片_20191215204255.png

附件列表
微信图片_20191215204255.png

原图尺寸 179.92 KB

微信图片_20191215204255.png

二维码

扫码加我 拉你入群

请注明:姓名-公司-职位

以便审核进群资格,未注明则拒绝

全部回复
2019-12-19 10:23:21
太简化了
二维码

扫码加我 拉你入群

请注明:姓名-公司-职位

以便审核进群资格,未注明则拒绝

2019-12-19 16:22:39
你第一个和第三个表年度结余那里怎么把上一年的给带到这一年了,这样子重复算了。
你第二个表的结果差不多。
二维码

扫码加我 拉你入群

请注明:姓名-公司-职位

以便审核进群资格,未注明则拒绝

2019-12-19 16:22:50
controlpanel 发表于 2019-12-19 10:23
太简化了
请赐教一个真实模型!
二维码

扫码加我 拉你入群

请注明:姓名-公司-职位

以便审核进群资格,未注明则拒绝

2019-12-19 16:24:10
地球是平的 发表于 2019-12-19 16:22
你第一个和第三个表年度结余那里怎么把上一年的给带到这一年了,这样子重复算了。
你第二个表的结果差不多 ...
如果按每年现金流折现,那么投资收益假设还有什么意义?赐教!
二维码

扫码加我 拉你入群

请注明:姓名-公司-职位

以便审核进群资格,未注明则拒绝

2019-12-19 17:59:13
jimbujim 发表于 2019-12-19 16:22
请赐教一个真实模型!
这哪是一两个模型可以搞定的事情啊,那么多产品,那么多风险组合。投资收益率、费用、资本成本、税,哪一个都会对结果有很大的影响,你全扔了。
二维码

扫码加我 拉你入群

请注明:姓名-公司-职位

以便审核进群资格,未注明则拒绝

栏目导航
热门文章
推荐文章

说点什么

分享

扫码加好友,拉您进群
各岗位、行业、专业交流群