全部版块 我的主页
论坛 会计与财务管理论坛 七区 会计与财务管理
1511 0
2019-12-19

近年来,随着香港联交所《环境、社会及管治报告指引》,及国资委、上交所、深交所等相关合规要求的出台,越来越多的上市公司已陆续披露其环境、社会及管治报告(以下简称“ESG报告”)、企业社会责任报告或可持续发展报告。这三种报告所参考的标准或者指引有所区别,但整体内容比较接近。本文仅以ESG报告为例进行介绍。总体来看,ESG报告披露质量正在逐步提高,但也有为数不少的ESG报告质量仍不尽人意,特别是数据披露方面仍存在较大问题。目前,境内外会计师事务所已普遍针对上市公司ESG报告开展独立鉴证,依据ISAE 3000(《国际鉴证业务准则第3000号(修订版)—历史财务信息审计或审阅以外的鉴证业务》)标准实施鉴证程序并出具鉴证意见。注册会计师实施鉴证时,需对数据编报基础、鉴证程序和出具管理建议书等方面给予充分的关注,以保证鉴证工作有效开展,使之符合ISAE 3000的要求。开展ESG报告鉴证,可帮助上市公司提高信息披露质量,增加报告公信力和利益相关方信心。上市公司亦可参考鉴证的思路和标准准备并汇报其ESG信息,这对于提升ESG数据质量具有重要意义。


本提示仅供会计师事务所及相关从业人士在执业时参考,不能替代相关法律法规、注册会计师执业准则及注册会计师职业判断。提示中所涉及的审计时间、范围和程度等,会计师事务所及相关从业人员在执业中需结合实际情况、风险导向原则以及注册会计师的职业判断确定,不能直接照搬照抄。


针对目前ESG报告存在的主要问题,对ESG报告鉴证业务的关注重点,北京注协国际业务专业技术委员会做出如下提示:


一、境内上市公司[1]ESG报告存在的主要问题

(一)ESG报告概述


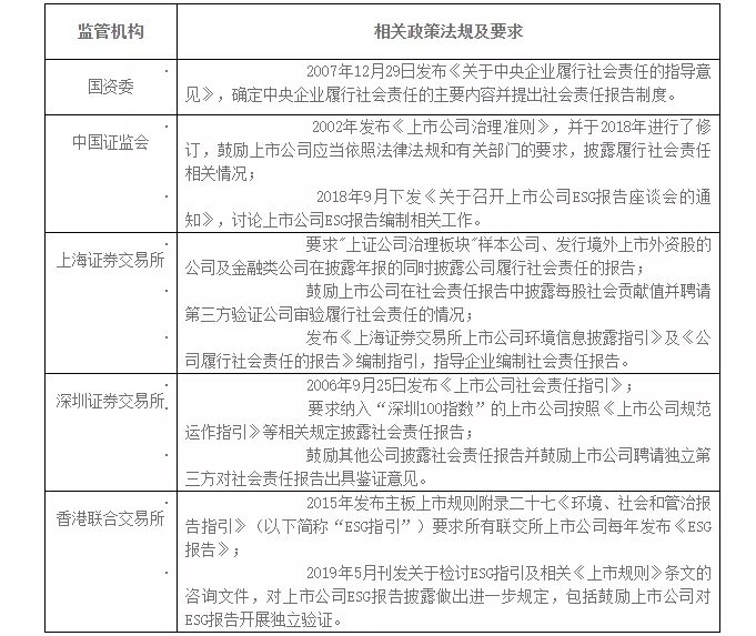
1.监管要求


目前,各级监管部门正不断通过制定相关指引或发布监管文件,逐步加强对ESG报告的披露要求。不断提高的监管要求不仅促使越来越多的企业开始披露ESG报告,同时也对报告披露质量提出更高要求、带来更大挑战。


目前实施的具体监管要求如下所示:

640.webp (2).jpg

2.发展趋势


随着ESG报告关注度的不断上升,除香港联交所上市公司被强制要求披露ESG报告外,在中国内地上市的企业也纷纷开始主动编写和披露ESG报告,报告总体披露数量呈快速上升趋势。越来越多的企业将ESG报告的编制和发布作为企业管理的重要环节,以回应利益相关方的要求和期望,强化企业社会责任实践,提升企业社会形象及商业价值。同时,企业ESG报告的外部鉴证已成为全球趋势。2015年,全球收入最高的250家企业 (G250公司) 中有近三分之二 (63%)的公司对企业社会责任信息进行独立鉴证。2018年,英国富时100指数(FTSE 100)的指标股上市公司中有65%获得了独立鉴证。


在中国A股上市公司中,经第三方机构(如会计师事务所、认证机构等)根据鉴证准则独立鉴证的社会责任报告数量也在逐年递增。越来越多的企业正在或考虑聘请独立机构对报告实施外部鉴证,以提高报告公信力,改善披露质量,增强数据可靠性。


(二)ESG报告披露中存在的主要问题


从监管机构要求看,上市公司披露ESG报告将逐步成为常态。但从近几年已披露的报告看,报告质量良莠不齐。如何提高ESG报告披露质量,已成为关注重点。目前,ESG报告披露中存在的主要问题包括以下几个方面:


1.数据披露质量难以保证


部分企业的报告内容以分享案例为主,缺乏对企业有实质性影响的关键数据和信息的披露,从某种程度上导致企业的ESG报告成为了“案例分享”报告。具体表现为以下几种情况:


(1)数据披露不完整,且没有对未披露数据的原因进行解释说明。


(2)缺少统一的数据统计口径,数据的一致性与连贯性难以保证,导致数据缺乏可比性。


(3)披露内容缺乏平衡性,对于企业ESG表现缺乏客观的陈述,仅宣扬企业在环境和社会领域的成就和贡献,未陈述存在的问题和不足。


(4)披露形式上,虽然报告中说明参考了国际指引,例如全球报告倡议组织GRI标准等,但是对标准要求的实质性、平衡性等原则的应用尚欠缺。


2. 重要议题的评估缺乏利益相关方参与


大部分企业与自身重要利益相关方沟通工作没有制度化开展,ESG议题重要性评估尚未体系化和标准化。上市公司普遍存在未能有效识别利益相关方期望并有效披露ESG重要议题的问题,导致很多上市公司ESG报告中所披露的信息与利益相关方所关注的内容关联度低,影响了报告的价值和意义。


3. ESG数据收集统计流程缺乏内部控制


由于缺乏对ESG报告披露严谨性的充分认知,国内多数上市公司目前尚未建立系统完善的ESG数据统计制度及收集流程,造成披露信息并未经过严格的质量控制且难以追溯信息来源。由于未对披露的ESG数据进行有效的外部鉴证,ESG信息披露较为随意,数据质量不高,无法满足企业管理者及各利益相关方对ESG报告的期望。



二、对上市公司ESG报告实施鉴证的作用

(一)ESG报告鉴证的概念


报告鉴证业务是指“鉴证服务提供方就某个鉴证对象(例如可持续发展报告/社会责任报告/ESG报告[2]中披露的关键数据)依据鉴证工作准则陈述一个结论,用以增强除了该对象责任方以外的预期使用者对该鉴证对象产出结果的信任程度。”[3]


ESG报告鉴证工作的目的是通过对报告数据(环境类、社会类数据等定量信息)进行鉴证,使得报告使用者对报告中披露的信息有更强的信任度。与财务审计或审阅类似,ESG报告的鉴证同样基于共同的可被接受的标准,即编报基础来评估和测量鉴证对象。


(二)实施ESG报告鉴证的执业标准


目前,会计师事务所对ESG报告的鉴证主要采用的是《国际鉴证业务准则第3000号(修订版)—历史财务信息审计或审阅以外的鉴证业务》,即ISAE 3000。ISAE 3000作为对非财务信息鉴证最重要的准则,在境内外审计审阅以外的其他鉴证业务中被广泛采用。


(三)实施ESG报告鉴证的流程


鉴证服务提供方(即会计师事务所)与被鉴证单位讨论确定鉴证工作范围,依据ISAE 3000的标准对上市公司选定的关键ESG信息是否按照编报基础编制出具有限保证[4]意见,并提供独立鉴证报告和管理建议书,是目前境内外注册会计师广泛采用的鉴证流程。


(四)有效开展ESG报告鉴证的作用


1.以鉴证的标准来指导ESG数据和文字信息披露

   

注册会计师对企业ESG报告实施的鉴证工作,能够直接帮助上市公司熟悉ESG数据编制的基本要求,理清数据和文字信息的收集流程,帮助企业提高ESG数据和信息管理能力。随着会计师事务所文件收集、数据分析、抽样检查等鉴证工作的实施,上市公司可以在鉴证过程中学习ESG数据收集、统计核算和复核校对等应予关注的环节,使其能够以鉴证的思维和要求准备ESG数据和文字信息。


2.提高企业声誉,提升公司价值


鉴证工作确保了企业披露信息的准确性、完整性和可靠性,能够增加公众对企业ESG表现的信任,提升企业的商誉价值。


3.提高公司竞争优势,吸引投资者关注


众多投资者、评级机构及其他数据分析机构在作出投资决策或评级时将ESG报告作为重要参考依据,经过鉴证的ESG数据和信息相对于未经鉴证的更加可靠、准确和完整。优质的信息披露从侧面反映出企业优秀的信息管理水平,从而帮助企业获得投资者的认可。


4.增加公司董事会和高管层参与度


由于ESG管理在公司战略、绩效和声誉方面的重要性日益提高,鉴证工作能够促进上市公司建立相关制度和流程,提高董事会和高级管理层对ESG工作的参与度。


5.促进利益相关方沟通


ESG报告可以作为与企业利益相关方持续对话的基础材料。由于鉴证过程可能涉及公司利益相关方参与过程,和对其重要议题的回顾,鉴证工作能够帮助加强与利益相关方的沟通,提升对利益相关方关注议题的理解。


6.完善并强化公司内部报告和管理体系


鉴证工作能够帮助企业复核其内控体系是否设计严谨、控制活动是否有效实施,并通过管理建议书分析企业在ESG管理工作中存在的缺陷和问题,提出必要的改善措施和管理建议。通过鉴证工作的实施和管理建议书的总结,能够使企业确立更加明确的数据和信息编报基础,理清数据、信息收集流程中的缺陷和问题,建立ESG信息管理意识,完善管理漏洞,从而帮助公司规避相关风险。



三、境内上市公司ESG报告鉴证业务的关注重点

(一)数据编报基础


数据编报基础是对数据收集的范围和口径的清晰界定,是ESG报告编制的重要基础之一,也是实施报告鉴证工作的必需条件。根据ISAE 3000的要求,恰当的数据编报基础应该具备以下特征:

640.webp (1).jpg

此外,根据ISAE 3000的要求,目标读者应有途径获取编制基础,以帮助其了解鉴证对象是如何被评估的。


(二) 鉴证程序实施


ESG报告的鉴证工作包括三个基本阶段: 项目计划阶段、项目实施阶段和出具鉴证报告。

   

1.项目计划阶段


项目计划阶段,即通过员工访谈及现场调研,初步了解并评估公司ESG报告所执行的标准、流程及相关内部控制和ESG数据的质量情况,依据评估结果,确定鉴证的目的、对象、内容及具体工作范围,并根据鉴证对象、内容及范围向被鉴证单位说明工作标准,并与被鉴证单位讨论确定工作时间安排和人员安排。此外,还需根据风险评估的情况确定鉴证工作的总体重要性水平、实际执行的重要性水平、明显微小错报临界值等。


2.项目实施阶段


项目实施,即依据ISAE 3000标准,对选取的ESG数据实施有限保证的鉴证程序。


鉴证程序包括但不限于:询问相应ESG数据负责人员,以了解数据信息的来源、口径、收集频率、管理方法、相关责任部门与岗位及收集审核流程;现场观察ESG数据收集系统,并检查相应文件,以核实相应ESG数据的产生及收集流程与询问结果是否相一致;根据台账记录进行重新计算,并根据ESG数据的性质,决定是否需要对其进行合理性测试;根据各ESG数据的风险评估结果,确认样本规模并进行抽样,将抽样数据与获取的支持性文档或原始凭证进行检查核对;通过媒体、互联网和其它渠道确认报告内容的可靠性;利用专家的工作;根据上述程序的实施结果,对于ESG数据是否存在由于舞弊或错误导致的重大错报风险形成有限保证鉴证结论。


需说明的是,作为有限保证鉴证,只有在注册会计师认为有理由相信某事项对按照编报基础编制的年度ESG报告存在重大影响或存在舞弊的情况下,才会实施追加或更为广泛的程序。


3. 出具鉴证报告


上述鉴证程序完成后,注册会计师将根据获取的充分、适当的鉴证证据形成有限保证的鉴证结论,并出具独立鉴证报告。


(三)管理建议书


管理建议书,是指注册会计师实施鉴证程序后,向上市公司管理层陈述鉴证过程中发现的问题,判别问题重要性程度并提出改进意见的书面总结。管理建议书和独立鉴证报告,是会计师事务所实施鉴证工作后的两个产出物。


管理建议书中例示的发现,不仅包括某项数据缺失或错报等微观层面的具体发现,也包括公司治理、制度及流程等宏观层面发现的问题。如未建立ESG管理方针、策略和组织架构,无议题实质性分析,数据汇报责任不明,汇报流程、记录不清晰等,管理建议书能有效帮助上市公司管理层了解其ESG报告及管理中存在的问题及其重要性程度,并对其及时作出调整改善给出相应改进建议。

长远来看,管理建议书可以向管理层提示目前境内外投资者普遍关注的ESG议题和发展趋势,以帮助其规避重大ESG风险。


[1] 境内上市公司,指中国境内的上市公司,含在A股、H股及其他国家上市的公司。

[2] 可持续发展报告、社会责任报告鉴证工作与ESG报告鉴证工作原理和流程基本相同,后文仅以ESG报告进行说明。

[3] 鉴证业务国际框架,IAASB

[4] 可持续发展报告、社会责任报告鉴证工作与ESG报告鉴证工作原理和流程基本相同,后文仅以ESG报告进行说明。


二维码

扫码加我 拉你入群

请注明:姓名-公司-职位

以便审核进群资格,未注明则拒绝

栏目导航
热门文章
推荐文章

说点什么

分享

扫码加好友,拉您进群
各岗位、行业、专业交流群