全部版块 我的主页
论坛 金融投资论坛 六区 金融实务版 投行专版
856 0
2019-12-21

640.webp.jpg


A股境内分拆上市宣告“破冰”后仅5天,就有上市公司抛出了首份分拆方案。

12月18日晚间,中国铁建(601186)发布公告称,公司董事会已审议通过了所属企业IPO并在科创板上市的议案。这也是今年12月13日《上市公司分拆所属子公司境内上市试点若干规定》(简称《分拆规定》)正式发布后,首家宣告分拆上市的公司。

公开信息显示,此次分拆的主角是国务院国有资产监督管理委员会管理的特大型建筑企业——中国铁建的全资子公司中国铁建重工集团股份有限公司(以下简称“铁建重工”),该公司成立于2007年,主要业务包括掘进机装备、轨道交通设备和特种专业装备的设计、研发、制造和销售。目前,中国铁建直接持有公司99.5%的股份,剩余0.5%也由中国铁建旗下子公司持有。

另据中国铁建此前披露的财务信息,截至2019年6月30日,铁建重工总资产为155.51亿元,净资产66亿元,当期公司共实现净利润7.1亿元,同比增加17.2%。

中国铁建预计,行使超额配售选择权之前,本次发行股数占铁建重工发行后总股本的比例不超过25%。采用超额配售选择权发行股票数量不超过本次公开发行股票数量的15%。

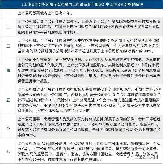
12月13日,证监会正式发布了《分拆规定》,明确了分拆上市的7大具体条件。从中国铁建公布的信息来看,这家“巨无霸”央企无疑符合所有分拆子公司境内上市的要求。公司连续三年净利润均高于120亿元,并保持了稳定的增长水平。相比于中国铁建超1700亿的净资产和近百亿的净利润,拟分拆的铁建重工财务指标也远未触及监管“红线”。

而在公司独立性方面,中国铁建也认为此次分拆有利于上市公司突出主业、增强独立性。据悉,中国铁建主营业务为工程承包、勘察设计咨询、工业制造、物流与物资贸易等,与铁建重工存在差异。分拆后,中国铁建及其他下属公司也将继续突出公司在工程承包、勘察设计咨询等方面的业务优势。

证监会上市部副主任孙念瑞此前表示,分拆对于上市公司的帮助可以体现为三个“更加”,即:经营更加专业、信息更加透明、估值更加合理。上市公司通过分拆可以进一步专注于擅长业务领域,有利于提升企业的核心竞争力。而当上市公司分拆后,即形成了母子两家公司,其均需要编制独立的财务报表,进行独立的信披,因而公司运行更加透明。最后,分拆后的公司市场定位更加聚焦,避免了业务混同带来的估值难、估值不合理的问题。

此前,忌惮于内幕交易、操纵市场等违法违规行为,分拆上市一直是监管禁区。直至今年3月初,《科创板上市公司持续监管办法(办法)》的发布正式明确“达到一定规模的上市公司,可以依据法律法规、中国证监会和交易所规定,分拆业务独立、符合条件的子公司在科创板上市”。

但在《分拆规定》正式出炉前,一直未有企业敢于尝鲜。据不完全统计,在今年《分拆规定》向社会公开征求意见后,已有包括白云山、天士力、复星医药等不少于20家上市公司透露出分拆子公司在境内上市的想法,但均尚未付诸实践。中国铁建此次宣布分拆上市前,也仅有联瑞新材这家规避了分拆上市要素,但仍与母公司股权、业务密切联系的“类分拆”企业在科创板成功上市。

在业内人士看来,中国铁建打开国内分拆上市“头炮”十分恰当,公司的央企背景和雄厚资金实力有助于新生的分拆上市制度平稳施行。


二维码

扫码加我 拉你入群

请注明:姓名-公司-职位

以便审核进群资格,未注明则拒绝

栏目导航
热门文章
推荐文章

说点什么

分享

扫码加好友,拉您进群
各岗位、行业、专业交流群