经管之家App
让优质教育人人可得
立即打开
全部版块
我的主页
›
论坛
›
提问 悬赏 求职 新闻 读书 功能一区
›
学道会
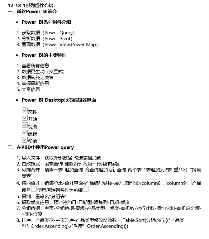
836_1575413325_2019-12-21 22:32:11_【学习笔记】
楼主
836_1575413325
273
2
收藏
2019-12-21
扫码加我 拉你入群
请注明:姓名-公司-职位
以便审核进群资格,未注明则拒绝
全部回复
沙发
512661101
2019-12-21 23:43:23
赞
扫码加我 拉你入群
请注明:姓名-公司-职位
以便审核进群资格,未注明则拒绝
藤椅
jessie68us
2020-1-27 17:50:27
赞
扫码加我 拉你入群
请注明:姓名-公司-职位
以便审核进群资格,未注明则拒绝
栏目导航
学道会
经管文库(原现金交易版)
灌水吧
行业分析报告
求助成功区
数据交流中心
热门文章
CDA Level III 认证考试大纲重磅更新并启用 ...
道氏理论大师杰作,股市技术分析领域的奠基 ...
【福利帖】元旦快乐
情绪周期
模型思维
祖鲁法则
中国互联网企业综合实力指数(2025年)
华为ChatGPT技术分析报告
展望2026:学术智能体即将崛起?
CDA数据分析师:以数据思维赋能企业管理,驱 ...
推荐文章
26年寒假天津站|Gemini论文写作&数据分析 ...
2026JG学术冬训营:从Stata初高到Python机器 ...
关于如何利用文献的若干建议
关于学术研究和论文发表的一些建议
关于科研中如何学习基础知识的一些建议 (一 ...
一个自编的经济学建模小案例 --写给授课本科 ...
AI智能体赋能教学改革: 全国AI教育教学应用 ...
2025中国AIoT产业全景图谱报告-406页
关于文献求助的一些建议
几种免费下载文献的方法----我的文献应助经
说点什么
分享
微信
QQ空间
QQ
微博
扫码加好友,拉您进群
各岗位、行业、专业交流群