全部版块 我的主页
论坛 金融投资论坛 六区 金融实务版 投行专版
605 0
2019-12-26
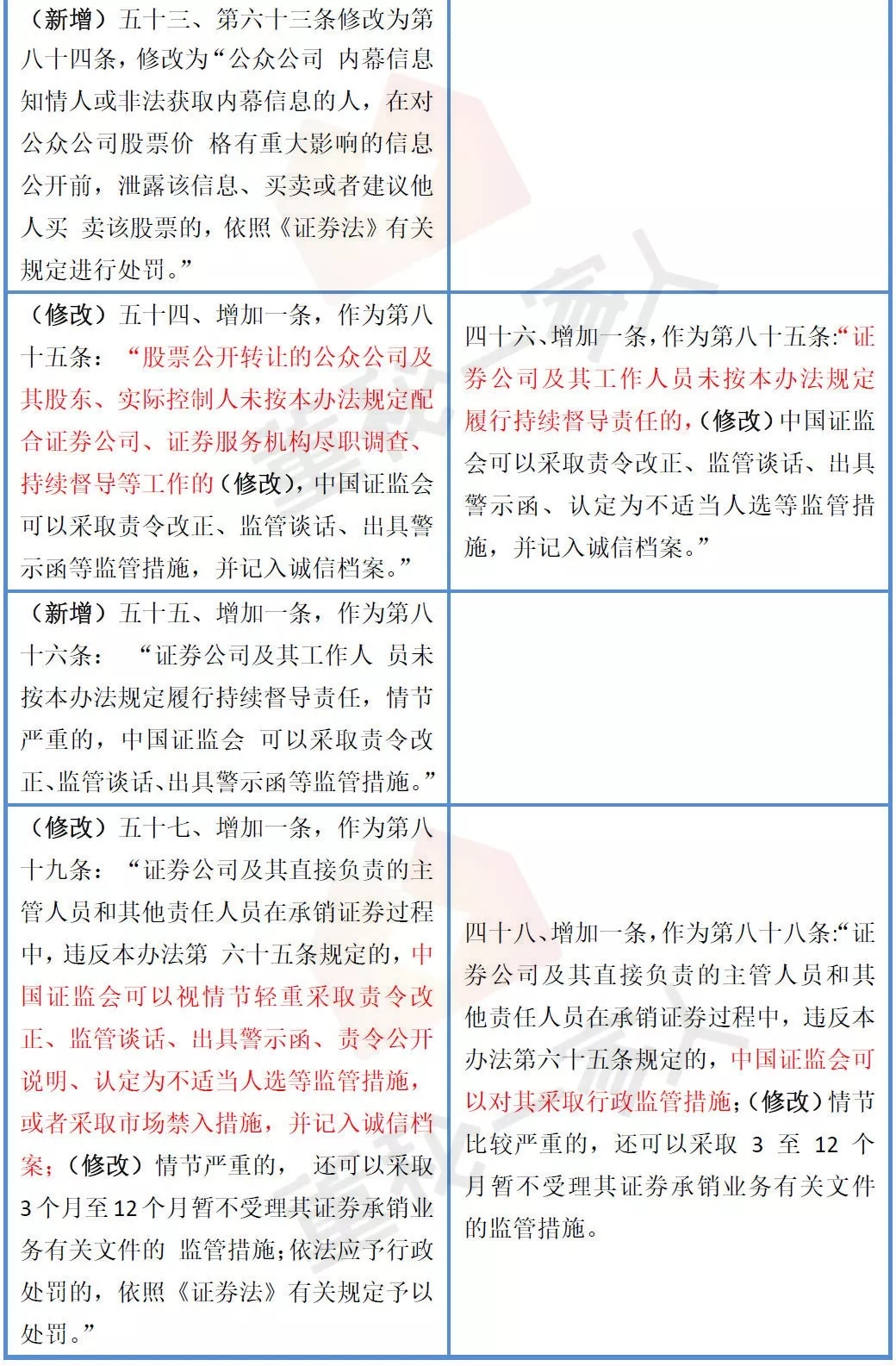
《非上市公众公司监督管理办法》正式稿与征求意见稿的对比分析

12月20日,根据中央经济工作会议部署,为稳步推进新三板改革,完善市场基础制度,优化融资功能,证监会发布《关于修改<非上市公众公司监督管理办法>的决定》(以下简称《公众公司办法》)《非上市公众公司信息披露管理办法》(以下简称《信息披露办法》),自发布之日起施行。两个正式文件此前于2019年11月8日至12月8日向社会公开征求意见,正式文件出台明确新三板改革和监管的具体制度安排,有利于推动新三板各项改革措施平稳落地,完善多层次资本市场的建设,更好服务实体经济高质量发展。

现将《非上市公众公司监督管理办法》正式稿与征求意见稿的差异进行对比分析,变化内容较多,需要静下心来认真研读。希望对大家有所帮助,以免工作中出现差错。《信息披露办法》正式稿与征求意见稿的对比,请查看本公众号12月25日文章。

640.webp (2).jpg 640.webp (1).jpg 640.webp.jpg


二维码

扫码加我 拉你入群

请注明:姓名-公司-职位

以便审核进群资格,未注明则拒绝

栏目导航
热门文章
推荐文章

说点什么

分享

扫码加好友,拉您进群
各岗位、行业、专业交流群