本文纲要前言
一、BT模式简介
二、委托代建模式简介
三、BOT模式简介
四、BOOT模式简介
五、BOO模式简介
六、BLT模式简介
七、TOT模式简介
八、ROT模式简介
九、O&M模式简介
十、MC模式简介
十一、F-EPC模式简介
十二、小结
前言
在大基建蓬勃发展的年代,O&M、MC、BOT、BOOT、BOO、TOT、ROT、F-EPC等等运作模式轮流上场各领风骚,各种模式不断重复创新-兴起-玩坏-限制-衰落的命运循环。直到2017年颁布92号文,以规范PPP为契机,各种基建模式也正式进入全面规范化阶段。
2019年《财政部关于推进政府和社会资本合作规范发展的实施意见》(财金〔2019〕10号)、《关于梳理PPP项目增加地方政府隐性债务情况的通知》(财办金〔2019〕40号)、《国家发展改革委关于依法依规加强PPP项目投资和建设管理的通知》(发改投资规〔2019〕1098号)三个重要文件的发布,标志着我国PPP项目模式已经基本建立起完善的合规体系,各种基建模式也逐渐剥离违规融资的畸形生长路径,回归其建设模式的本源。其实各种运作模式本身并不违规,借模式之名进行不规范的融资操作从而引发的巨额政府隐性债务才是违规的祸首,只要严格遵守相关规定,各种运作模式未来仍有适用的空间。为了更好的运用各种运作模式,我们在这里对常见的模式进行一个分类:
那么接下来我们就来细数一下各种运作模式的特点和合规性。
一、BT模式
1、BT模式简介
BT(Build-Transfer;建设-移交)是来自工程领域的一种项目实施方式,根据《财政部办公厅关于规范政府和社会资本合作(PPP)综合信息平台项目库管理的通知》(财办金〔2017〕92号)的规定,BT即为建设-移交,一般为后支付。
BT模式本身是合规的,但在实践中发展出类BT模式,表现为以建设-移交(BT)方式举借债务或以委托代建等名义变相举借债务或者使用带资承包方式建设政府投资项目,拖延支付工程款,BT从一种工程实施方式变为一种变相融资模式,将会产生政府隐性债务,因此类BT是被禁止的违规项目模式。实践中融资平台更注重类BT模式进行融资而非BT建设模式本身的特质,脱离了建设本质的类BT模式,融资的规模不断扩大,导致地方政府隐性债务不断膨胀。
类BT的主要操作方式是政府通过招标的方式选定项目施工方,并与施工方签订BT协议,施工方根据相应的项目要求,成立项目公司,并向金融机构贷款融资,同时政府和金融机构都对项目有一定的监督管理的职责。项目完工,经过验收,达到相应的标准后,项目公司将项目移交给政府,政府按照BT协议对项目公司支付工程价款。
在实际操作中,正是因为相应的费用会在项目完工后支付,所以项目公司需要与项目发起方或者相关的单位签订回购协议,这其中往往包含政府的担保或者承诺函。而在向金融机构寻求贷款的时候,项目公司则会将政府的承诺或者担保当做增信的手段,以求得更高的融资金额,这也就使得其滋生出大量的地方政府隐性债务。而同时由于项目是通过招标的方式来选择社会施工方,所以有部分地方政府会将参与招标的门槛进行设置,使得只有其指定的城投公司才能满足招标的条件,利用定向的选择施工方,来变相的实现融资。
另外在过往的模式中,有的社会施工方会通过“明股实债”的方式向金融机构提前融得资金,并将其作为项目的资本金注入项目公司。而在项目公司施工方面,项目公司可能存在将项目分包出去的情形,这也使得其中存在监管的漏洞。2、相关政策
2014年以来国家针对种种利用BT模式进行违规融资,增加地方政府隐形债务的项目进行了严格管控。- 2012年《关于制止地方政府违法违规融资行为的通知》(财预〔2012〕463号)明确规定地方各级政府及所属机关事业单位、社会团体等“不得以委托单位建设并承担逐年回购(BT)责任等方式举借政府性债务。”“确需采取代建制建设并由财政性资金逐年回购(BT)的,必须根据项目建设规划、偿债能力等,合理确定建设规模,落实分年资金偿还计划。”“不得为其他单位或企业的回购(BT)协议提供担保”。
- 2015年财金[2015]57号文中提到“对于采用建设-移交(BT)方式的项目,通过保底承诺、回购安排等方式进行变相融资的项目,财政部将不予受理。”
- 2016年财预[2016]152号文中提出要严控地方债务风险,同时对于通过BT模式形成的多种类型的政府债务的偿还进行了明确的规定。其中对于由政府举借的BT类债务,政府应当承担偿还责任,地方政府可以通过预算安排、资产处置或者债务置换的方式进行偿还。
- 而对于或有负债中的BT类债务,若是政府承担担保责任的,按照担保法,政府对BT类债务的担保无效,政府只承担赔偿责任(债务人不能清偿部分的50%以内);若是政府负有救助责任的,仅对公立学校、公立医院等公益事业单位以及水电气热等公用事业企业可以给予一定的救助,还需考虑其本地财政承受能力的情况。
- 2017年财办金[2017]92号文中,财政部办公厅对于PPP项目库的入库标准进行了严格的规范,其中规定,仅涉及工程建设,无运营内容的项目是不适宜采用PPP的模式的。并同时将采用BT模式进行的PPP 项目列入了不符合规范运作要求的名单,进行了清库处理。就此,BT模式已经不再属于PPP项目的合理运作模式。
- 2018年8月份中央下发的《关于防范化解地方政府隐形债务风险的意见》中提到, 以BT方式举借或以委托代建方式等名义变相举债的项目都是属于地方政府对企业融资提供担保的禁止性领域。由此可以确定,当前情况下想要通过BT的方式向金融机构融资已经几乎不可能。但这并不是说BT模式不能做,不涉及对外融资,不通过BT模式增加地方政府债务或者对外违规融资,其还是一种合理的运作模式。
3、财政部相关违规处罚

2018年7月18日,财政部预算司在财政部官网上公布了宁波市违规利用BT模式违法违规举债的处罚,而整改的结果则是对签订的《回购协议》予以了终止。
二、委托代建模式
1、委托代建模式简介
委托代建是指政府作为业主单位,依法通过招投标的方式,选择社会专业化的项目管理单位,负责项目的投资管理和建设施工工作,项目建成后交付给使用单位,政府支付给代建单位一定管理费用标准的制度。一般情况下,委托代建模式中的代建单位与使用单位是不同的两个主体,对于代建单位而言,其主要的职责是严控项目投资、质量和工期。该模式往往适用于公益性政府投资项目。从概念和特点上来看,委托代建模式类似于BT模式,都属于政府投资项目;都需要经过招投标程序;社会资本方都要对项目实施组织、管理等职责。但其实两者在多个方面都存在着区别:(1)BT模式下,建设的风险是由社会方承担;而在委托代建的模式下,风险是通过委托代建合同进行约定。
(2)BT模式下,项目的盈利主要来源于工程完工移交时的固定回报资金和资金占用利息;而在委托代建的模式下,项目的盈利主要来源代建管理费。
(3)BT模式下,投资资金的收回时点在建设完工后,移交时的回购款;而委托代建模式下,投资资金的收回时点是按照工程进度逐步收回的。
(4)BT模式下,部分社会施工方会先拥有项目的所有权,随后在移交时将所有权移交给政府;而委托代建模式下,项目所有权归政府所有,社会方只负责按照委托合同施工建设。
委托代建在2010年以前风靡一时,很多地方政府都成立了委托代建中心负责政府投资项目的招标和管理工作,但在实际操作中,由于委托代建模式很容易滋生出地方政府的隐性债务,国家对于该种模式严格监管,2010年后已经很少看到踪影。
与BT模式一样,委托代建模式本身并不违规,也不是禁止不能做,只要不涉及对外融资,或者增加地方政府债务,其还是一种合理的运作模式。
三、BOT模式
1、BOT模式简介
BOT(Build-operate-transfer建设-经营-移交),从定义上来看是指政府通过与社会资本方签订特许权协议,将部分基础设施建设项目授予社会资本方,由社会资本方承担项目的投资,融资,建设和维护,在协议规定的期限内,许可社会资本方经营其授权建设的基础设施。特许期满后,社会资本方将基础设施无偿或者有偿的移交给政府部门,合同期限一般为20-30年。
在2014年43号文出台以前,我国的大部分项目是通过BOT模式进行。当时的BOT模式有三个特点:
(1)主要应用于市政公用领域(供热、供电、高速公路等);
(2)大多数项目中政府不承担支出责任,盈亏都由社会资本方自负责任;
(3)以使用者付费居多,很少有政府付费的项目
而随着国发[2014]43号文的发布,政府与社会资本合作(PPP)开始进入人们视野,BOT作为一种合理的项目运作模式也开始逐步运用到PPP项目中。

一般BOT模式如上图所示(部分项目政府也会对项目公司资本金进行出资),政府与社会资本方签订特许权协议,由社会资本方主导成立项目公司。此时如果社会资本方为大型国企,可能出于不增加集团自身债务的目的,会通过私募基金来增资项目公司。其做法往往是自己出一部分资金作为LP1,然后由银行等金融机构通过信托计划出一部分资金作为LP2,银行和社会资本方通过关联方资管公司充当GP,成立私募基金,并通过真股权投资的方式增资项目公司(为了保证信托计划在项目建设期的正常支付,往往会预留一部分资金用于建设期支付信托计划,所以一般不会把全部的资金用于增资)。项目公司再以项目向金融机构贷款融资,随后对中标项目进行建设,并在建设完工验收后拥有一段时间的运营期。运营期间收入主要用于偿还项目贷款和支付信托计划。随后在协议时间到期后,社会资本方按照协议将项目移交给政府。
在PPP项目中,多是带有一定现金流的准经营性项目会通过BOT模式运作,同时社会资本方对于一些经营性现金流无法覆盖其成本的项目,往往会要求政府给予一定的补助或者优惠政策。
BOT模式最大的优势在于:
(1)地方政府可以充分利用社会资本方,实现“小投入做大项目”,解决建设资金缺口的问题。
(2)政府无需承担项目建设风险,整体的项目借款及风险都由社会资本方主要承担,不存在增加政府债务的问题。
(3)社会资本方相比于政府有着更丰富的项目建设和运营经验,同时处于自身利益的考虑,项目的建设和运营积极性会相对较高。
2、相关政策
与BT模式不同的地方在于,BOT模式存在着项目运营期。而对于PPP项目而言,运营期的绩效考核是PPP的核心之一,所以在PPP项目中运用BOT模式就相对更符合规定,这也是为何在多个文件中都有将BOT模式作为优选模式推荐。- 2014年12月发改投资[2014]2724号文中提到“准经营性的项目,对于经营收费不足以覆盖投资成本、需政府补贴部分资金或资源的项目,可通过政府授予特许经营权附加部分补贴或直接投资参股等措施,采用建设—运营—移交(BOT)、建设—拥有—运营(BOO)等模式推进。”
- 2015年7月发改法规[2015]1508号也指出政府要积极引导和推广特许经营。对于能源、运输交通、水利、环境保护等基础设施和公共领域项目,要积极运用BOT、BOOT、BTO等方式开展特许经营。
- 2016年9月发改办投资[2016]1963号文中,在对典型PPP项目案例报送时提到,应该优先考虑采用BOT、BOOT、TOT、ROT等模式的项目。
与此同时,各个地方政府办也发出相应的文件鼓励使用BOT模式运作PPP项目。但是并不是所有的BOT项目都是鼓励的,对于利用BOT违规举债或者新增地方政府债务的项目,国家依旧处于严控阶段。3、相关案例
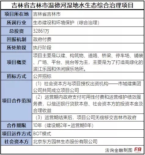
以第四批次国家示范PPP项目:吉林省吉林市温德河湿地水生态综合治理项目为例。
下表为项目的基本情况:
从表中可以看出,该项目主要是公益性的项目,运营期的收入来源主要是政府付费。而由于是PPP项目,所以政府会根据运营期的维护绩效来决定其应付的费用的多少。从PPP方案中可以看到,政府会在运营期的头两年支付20%的费用,随后在后续的几年里,每年支付10%,同时这部分的支出已经经过人大常委批准,会逐年纳入财政预算。
项目的建设期为2年运营期为8年。从PPP项目实施方案中可以看出,项目的全部支出集中在建设期。其资金来源主要是项目公司股东的现金出资和向金融机构的融资。
项目主要采用的是BOT模式,具体交易结构如下:
由图所示,市城建集团公司与社会资本方共同出
资成立项目公司(SPV),同时市城建集团公司对项目公司享有监督权和重大事项的决策否决权。由于项目为政府付费类的公益型项目,所以市政公用局需要对项目的运营等进行监督。
不过目前阶段由于政策的变化,金融机构已经原则上不介入纯公益型的项目了,未来纯公益型的项目或者纯政府付费型的项目会越来越少,更多的是将纯公益型的项目与带有一定现金流的项目相结合,打包后再利用PPP模式运作。