四、BOOT模式
1、BOOT模式简介
BOOT(Build-Own-Operate-Transfer建设-拥有-经营-转让)模式是BOT模式的一个变种。其在项目架构,操作等方面与BOT模式基本一致,主要的区别在于,BOOT模式下,在特许经营期间社会资本方拥有项目的所有权。同时从建成到移交的时间上来看,BOOT的运营期一般会长于BOT。
BOOT模式相比于BOT模式的优势在于:
(1)BOOT模式下,社会资本方在运营期间拥有项目的所有权,这也就意味着在融资的时候,社会资本方可以将项目作为质押向金融机构进行融资。
(2)BOOT模式的特许运营期一般较长,对于一些有一定现金流的项目,社会资本方更容易从运营期中收回投资成本并获得利润。
(3)由于拥有项目运营期间的所有权,所以对于社会资本方而言,将项目更好运作的动力就会更足。
2、相关政策
对于BOOT而言,我国并没有独立的法规专门陈述BOOT项目应该如何运作,其主要是作为BOT的一种变种模式,同BOT模式一同出现。
3、相关案例
就我国目前情况而言,采用BOOT的项目相对较少。以某东南亚国家BOOT电站项目为例,中方通过股权收购的方式接下东南亚某国一电站项目的项目公司,并与当地政府签订协议,将会采用BOOT的模式运行项目。其中,在特许经营期间,中方对项目进行尽职建设,并在建设完成后作为新的业主单位拥有项目的管理、运营、维护的权利,在运营期结束之后,中方将工厂移交给当地政府指定的接收企业。
五、BOO模式
1、BOO模式简介
BOO(Build-Owning-Operation建设-拥有-经营)是指社会方根据政府赋予的特许权,对项目进行建设,在建设完工后,拥有项目的所有权和经营权,并且不再移交给政府公共部门。
BOO模式同样为BOT模式的一个变种。其主要的特点在于项目在建成后不再移交给政府公共部门而是由社会方自行持有运营,未来的运营收入也都属于社会方。其优势在于为政府节约了大量的财力和人力。
上图为BOO模式的一般构架,项目公司在建成项目后,政府部门会对项目进行审批和检验,符合规定后,项目公司则会拥有项目的所有权和经营权,而后在运营期间,政府部门还会持续对项目进行合规运营监督。
由于这是一种高度私有化的项目模式,所以在拥有项目的所有权后,项目公司可以通过别的途径再融得运营资金,而对于前期的项目贷款而言,项目公司往往会选择将项目运营阶段的收入作为还款来源。
2、相关政策
BOO作为BOT的另一变种模式,在法规方面,同样没有独立的法规予以介绍。不过因为其属于高度私有化的一种运营模式,在降低政府债务,拉动经济发展,调动地方民营企业积极性方面都有着不错的效果。因此国家对于BOO模式一直处于一种支持的态度。
3、相关案例
在我国BOO模式主要是国企或大型民营企业应用较多, 其主要原因有以下几点:
(1)由于多是资源型的项目,在我国的大环境下,这类项目多是由国企/央企等来做。
(2)由于项目的前期投入成本较高,对于技术的要求也相对较高,小型企业很难达到相应的要求。
(3)国企、央企或大型民企的信用较好,向金融机构融资相对容易。
我们以河北省唐山市中心医院项目为例:
从项目简介和PPP项目实施方案可以看出,该项目是当地政府为了避免举债过高而决定通过PPP的方式引入社会资本方。该项目中,政府投入为6亿,剩下的资金由社会资本方出。
项目由于是使用者付费项目,所以在运营过程中不存在政府付费或者可行性缺口补贴的部分,政府6个亿的财政拨款主要用于项目公司资本金的投入,而项目公司的注册资本金总共为20亿(占总投资的76.01%),剩下的14亿由中标的北京中信投资中心支付。
由于是BOO模式的项目,所以不存在移交程序,项目公司拥有项目的永久所有权。项目合作期主要是指社会资本与政府共同合作运营的期限,在期限届满后,如果不续期,则由社会资本独自运营。
项目的交易结构如上图所示。金融机构的贷款主要用于项目建设,不涉及项目公司注册资本金的部分。
从交易结构图中可以看出,本项目所使用的土地是唐山市政府通过土地出让的方式,以公允价值计量后注入项目公司的。
六、BLT模式
BLT模式简介
BLT(Build-Lease-Transfer 建设-租赁-移交)通常还有另一种形态(Buy-Lease-Transfer 购买-租用-移交),但不论是哪一种形态,其都是由BOT模式演变而来。
该模式的出现时点主要在2015年,成都市人民政府办公厅颁布的成办发[2015]34号文中对于该模式有个明确的定义,并明确表示政府租用企业投资城市基础设施项目可采取“建设(购买)-租用-移交”的模式实施。
文件的第四条写到:“BLT模式是指企业筹资建设或购买城市基础设施项目,市政府授权有关政府职能部门与企业签订相关租用合同,政府授权部门按照合同约定使用基础设施项目并支付租用费用。租用合同到期后企业按照合同约定向市政府移交建设或者购买的城市基础设施项目。”
从文件第四条的描述可以看出,该模式下,政府可以通过租赁合同将政府应付的费用账期拉长,从而实现缓解财政压力的目的。另外由于该模式下其实是将本该属于财政基建拨款的支出转换为了租金支出,负债的类别发生了变化,也使得地方政府能更灵活的应对PPP项目下支出红线的审查。
但其实总的来看,该模式下政府的支出责任其实并没有减少,不论怎么转化,其依旧构成了政府的负债。根据当前我国PPP相关的政策文件,BLT模式下项目的运作中,社会资本方并不承担运营和维护的职责,这与我国所倡导的PPP模式并不一致。尽管国家并没有明确的文件禁止BLT模式,但其实由于其并不符合中央相关的精神,同时成办发的相关文件也在2017年底陆续到期。同时由于在BLT模式下依旧存在着增加地方政府债务的问题。所以目前而言,运用该模式的项目也已经很难实施。
七、TOT模式
1、TOT模式简介
TOT(Transfer-Operate-Transfer转让-运营-移交),根据《财政部关于印发政府和社会资本合作模式操作指南(试行)的通知》(财金[2014]113号)所附定义,“TOT”是指“政府将存量资产所有权有偿转让给社会资本或项目公司,并由其负责运营、维护和用户服务,合同期满后资产及其所有权等移交给政府的项目运作方式”。
从定义可以看出,TOT模式主要用于化解地方政府存量债务风险,将存量的公共服务类项目交由社会资本方运营,从而实现盘活地方政府财政资金的目的。
其交易结构相比于BOT等带有建设阶段的项目模式要简化很多。主要是社会资本方通过公开招标,竞争性磋商等政府采购手段获得项目的特许经营权,并成立项目公司,通过与政府签订特许经营协议和资产转让协议,对指定项目进行运营,在特许权期满后再将项目移交回地方政府。
而在融资方面,TOT模式具有独特的优势。由于不同于BOT、BOOT、BOO等存在建设期的项目,TOT模式项下,项目是已经步入正常运行阶段的,社会资本方在接手项目后可以快速的产生运营收入,所以在向金融机构融资的时候,社会资本方将经营收益权作为底层资产再融资,会相对容易。
另外在TOT的模式基础上,同样衍生出了TOO(转让-拥有-运营)模式,在TOO模式下,其他的步骤与TOT模式区别不大,只是TOO模式中社会资本方将会拥有项目的永久所有权,不必再移交给政府。
2、相关政策
多个财政部、发改委的文件提出要充分利用社会资本管理、运营的优势,大力发展PPP项目。对于存量的资产,鼓励通过TOT、ROT等方式有序盘活,将回收的资金用于在建项目和其他重大项目上。
国办发[2015]42号文针对化解地方政府性债务风险时提出,要积极运用TOT和ROT等模式,将融资平台存量公共服务项目转型为政府和社会资本合作项目,引入社会资本方参与运营和改造,在征得债权人同意的情况下,将政府性债务转化为非政府性债务。
而针对盘活存量资产方面,发改投资[2017]1266号文提出“对于拟采取PPP模式的存量基础设施项目,根据项目特点和具体情况,可通过转让-运营-移交(TOT)、改建-运营-移交(ROT)、转让-拥有-运营(TOO)、委托运营、股权合作等多种方式,将项目的资产所有权、股权、经营权、收费权等转让给社会资本。”
同时就在今年的10月,国务院办公厅发文(国办发[2018]101号)指出要鼓励采用TOT、ROT模式盘活资产,将回收资金用于补短板的重大项目中。
由此可见,TOT模式在目前而言,是属于政府与社会资本合作的一个优选模式。
对于TOT模式中另一个问题——“存量资产转让的客体”问题:
财政部 | 发改委 |
财金[2014]113号文 | 发改投资[2017]1266号文 |
政府将存量资产所有权有偿转让给社会资本或项目公司,并由其负责运营、维护和用户服务,合同期满后资产及其所有权等移交给政府的项目运作方式 | 根据项目特点和具体情况,可通过转让-运营-移交(TOT)、改建-运营-移交(ROT)、转让-拥有-运营(TOO)、委托运营、股权合作等多种方式,将项目的资产所有权、股权、经营权、收费权等转让给社会资本。 |
从文件中可以看出,发改委对于转让客体的定义明显广于财政部。尽管文件的定义存在差异,但是在实际操作过程中,从财政部的政府和社会合作(PPP)综合信息平台项目库中可以看出,大多数的TOT项目在转移所有权的同时也有经营权、收费权等的移交,故此可以确定,即使在财政部的113号文中并没有提到经营权,但是财政部对于以这种方式运作的TOT项目也是认可的。
3、相关案例
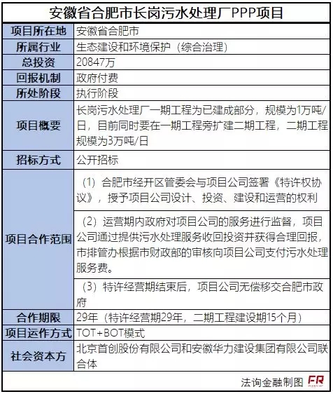
从财政部的项目库中可以看出,目前TOT的模式多应用于污水处理项目和医院等项目。同时为了更好的盘活存量资产,实现存量资产的再扩建,往往会将TOT模式的项目和BOT模式打包招标。我们以安徽省合肥市长岗污水处理厂PPP项目为例。
下表为项目的基本情况:

从表中可以看出该项目可以分为两个部分,一期已经建成的部分通过TOT的方式移交给社会资本方,并由社会资本方进行运营和维护,同时社会资本方通过BOT的模式对二期工程进行建设,并享有建成后的运营收益。
项目的收益来源主要是污水处理的服务费,而具体费用的确定是根据具体的污水处理量和相应的绩效评估结果确定。

从交易结构和PPP相关文件中可以看出,该项目中项目公司由社会资本方全资成立,并根据相关的规定,要求项目公司的注册资本不得低于项目总投资的30%。另外对于土地方面的问题,地方政府是将一期工程的已划拨土地使用权收回,并和二期工程土地打包交与项目公司,由项目公司负责土地的前期开发和后期的项目运营工作。
总的来看,想要利用TOT模式进行存量项目化解主要需要关注几个问题:
(1)相关土地的提供方式。如果以租赁的方式是否会存在超过最长租赁期的问题?
(2)职工安置问题。由于项目为已建成项目,所以在转让的时候需要注意原有职工的安置问题,是否需要对原有职工进行接收和签订劳动合同?
(3)项目的科学性和可行性。在运用TOT模式的时候,需要考虑中标单位是否符合项目的要求,能否对项目进行合理的运营和维护;同时项目的收益是否能够弥补成本,政府的支出是否符合相关要求,纳入了财政预算?
(4)项目的市场化原则。对于TOT项目的设计需要遵从市场化的原则,整体的融资方案不能存在地方政府的担保和兜底行为。