全部版块 我的主页
论坛 会计与财务管理论坛 七区 会计与财务管理
1632 2
2020-01-26

1.   《企业会计准则第2号——长期股权投资(2014年修订)》有关实务问答


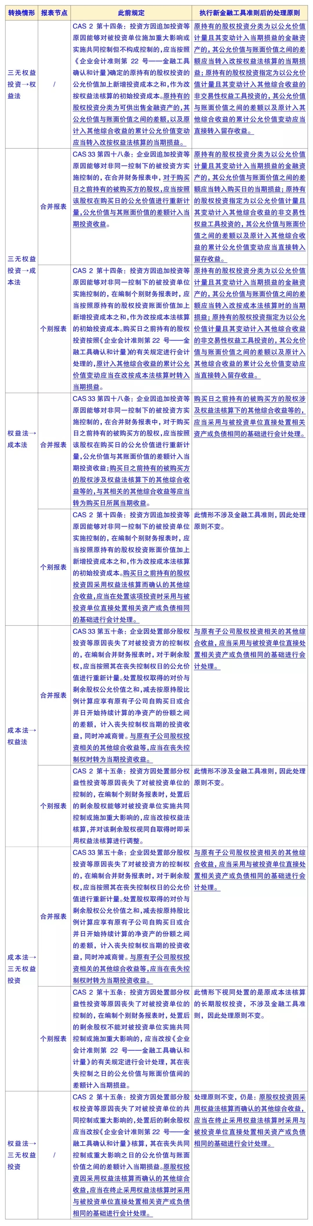
现行会计准则理念下,认为一项权益性投资由对被投资单位不具有控制、共同控制或重大影响(简称“三无权益投资”)转为能够施加重大影响或共同控制时,是一种实质性的转变,相应地,转换时点应以公允价值重新计量,视同以公允价值处置原三无权益投资。按照《企业会计准则第2号——长期股权投资(2014年修订)》规定,公允价值与账面价值之间的变动计入损益。但是,当企业执行新金融工具准则后,原三无权益投资在初始确认时若被指定为以公允价值计量且其变动计入其他综合收益的金融资产时,按照新金融工具准则的规定,持有期间的公允价值变动应计入其他综合收益,处置时累计的其他综合收益应结转至留存收益,即其公允价值变动永远不能循环至损益。在这种情况下,长期股权投资准则规范的“视同处置”与金融工具准则规范的“实际处置”的处理存在矛盾。问答11明确了在长期股权投资核算方法转换中,按照新金融工具准则以公允价值计量转换为权益法时,涉及到“跨越会计处理界限”,此时,视同处置应与新金融工具准则规范的实际处置时的会计处理原则保持一致。这一处理原则的明确,意味着企业执行《企业会计准则第2号——长期股权投资(2014年修订)》和《企业会计准则第33号——合并财务报表(2014年修订)》时,若该类准则的有关规定与新金融工具准则的规定存在差异,则应适用更新的新金融工具准则。涉及到的有关条款为:

640.webp (8).jpg



2.   《企业会计准则第4号——固定资产》有关实务问答


(1)此前与固定资产的弃置费用有关的规定仅提及由于预计的弃置义务支付时间较长,因此应采用其现值计入固定资产价值同时按照摊余成本与预计负债进行后续计量。但此前的规定均未提及预计负债估计金额(未折现的原值的估计值)变动的处理。问答22回应了该类问题,其处理原则与租赁负债的重新计量基本一致,即:对于预计负债的减少,以该固定资产账面价值为限扣减固定资产成本。如果预计负债的减少额超过该固定资产账面价值,超出部分确认为当期损益;对于预计负债的增加,增加该固定资产的成本。同时,问答22与《企业会计准则解释第6号》第一条的表述也是基本一致的。


需注意的是:此处问答22与《企业会计准则解释第6号》第一条所涉及的计入固定资产成本的弃置费用,均仅指企业在购置固定资产时或者在特定期间内出于生产存货以外的其他目的而使用有关固定资产时所产生的拆卸、搬运和场地清理义务等支出;企业在特定期间内由于使用有关固定资产生产存货而发生类似支出的,不属于此处所界定的弃置费用,应当计入生产当期的生产成本。


(2)对于盘盈盘亏的固定资产的会计处理,此前的规定强调了盘盈的固定资产应按其重置成本计量。此外,虽然问答10明确盘盈的固定资产作为前期差错,通过“以前年度损益调整”科目核算。但是,根据《企业会计准则第28号——会计政策、会计估计变更和差错更正》的规定,如问答41所述,对于盘盈的固定资产形成的前期差错,我们理解,也应考虑其重要性进行不同会计处理:


对于不重要的前期差错,企业不需调整财务报表相关项目的期初数,但应调整发现当期与前期相同的相关项目(即通过“营业外收入”科目核算)。


对于重要的前期差错,企业应当在其发现当期的财务报表中,调整前期比较数据(即通过“以前年度损益调整”科目核算)。


此处问答10的表述与《企业会计准则讲解(2010)》第五章第四节的相应内容一致。



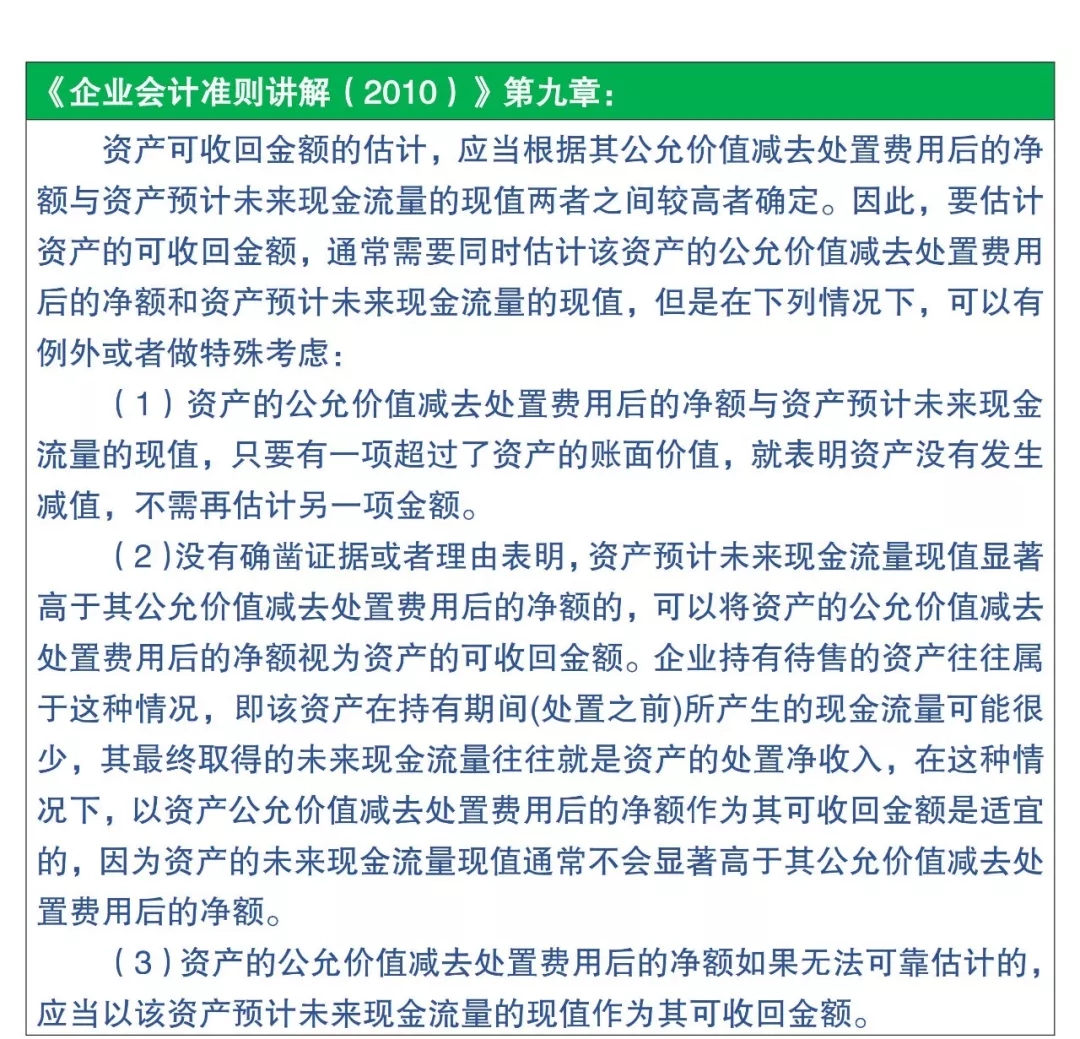
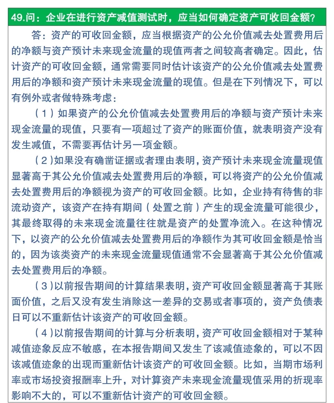
3.   企业会计准则第8号——资产减值》有关实务问答


问答49对企业在进行资产减值测试时,拓宽了可以不同时估计该资产的公允价值减去处置费用后的净额和资产预计未来现金流量的现值的例外情形,相较于此前的规定对比如下:


(1)此前与之相关的规定

640.webp (7).jpg


(2)问答49有关内容


640.webp (6).jpg


4.   《企业会计准则第12号——债务重组(2019年修订)》有关实务问答


(1)问答24对2019年修订后的债务重组的定义相较于修订前的变化的进一步明确,明确了修订后的准则规范的债务重组,不强调在债务人发生财务困难的背景下进行,也不论债权人是否作出让步。该项修订扩大了债务重组准则的适用范围。新旧准则对此规定对比如下:

1.png


(2)问答34对修订后的准则第四条规范的适用权益性交易有关规定的范围进一步释义。在《关于〈企业会计准则第12号——债务重组〉(2019年修订)的技术提示》(技术提示(2019)第13号)中,我们提示项目组:债务重组中涉及的权益性交易,可能不仅限于“债权人或债务人中的一方直接或间接对另一方持股且以股东身份进行债务重组”的情形,也可能包括同一控制下的关联方在共同的实际控制人的主导下进行的显失公允的债务重组;有时即使参与重组的双方表面上没有关联方关系,但也可能受到“关联交易非关联化”或隐蔽的关联方关系的影响,从而导致交易显失公允(实际上包含了关联方之间的利益输送因素)和不具有商业实质。对此应始终保持高度的职业谨慎和应有的关注,恰当分析交易的经济实质,以确保作出恰当的会计处理和披露。问答34与我们此前的观点一致,均强调在判断债务重组是否构成权益性交易时应当遵循实质重于形式原则,不应仅拘泥于准则第四条第(三)项提及的形式上的股权或控制关系。


(3)问答33明确了“将债务转为权益工具”这一债务重组方式中对“权益工具”的定义,与《企业会计准则第22号——金融工具确认和计量(2017年修订)》规定的在初始确认时,可以将非交易性权益工具投资指定为以公允价值计量且其变动计入其他综合收益的金融资产中“权益工具投资”的定义一致,均是指根据《企业会计准则第37号——金融工具列报(2017年修订)》分类为“权益工具”的金融工具。


(4)问答15明确了债务重组不属于企业的日常活动,因此债务重组不适用收入准则,债务人以存货清偿债务不应作为存货的销售处理。按照债务重组准则第十条的规定,所清偿债务账面价值与存货账面价值之间的差额,记入“其他收益”。


5.   《企业会计准则第17号——借款费用》有关实务问答


问答40阐述“哪些资产属于符合资本化条件的资产”,相较于《企业会计准则解释(2010年)》的表述,可以认定为符合资本化条件的资产删除了“建造合同成本”。这是与新收入准则的实施相对应的修改。一方面,新收入准则下不再有“销售商品、提供劳务、建造合同”的传统区分;另一方面,新收入准则下在一段时间内履行的履约义务的合同履约成本所形成的资产也不属于符合资本化条件的资产。

将“建造合同成本”排除出“符合资本化条件的资产”范围的修订,应自企业执行新收入准则的首次施行日起生效。



6.   《企业会计准则第21号——租赁(2018年修订)》有关实务问答


(1)有关衔接规定


母子公司未同步执行新租赁准则时,在准则应用指南(2019)中明确了:①如果母公司执行新租赁准则但子公司尚未执行新租赁准则的,母公司在编制合并财务报表时,应当按照新租赁准则规定调整子公司的财务报表;②如果母公司尚未执行新租赁准则而子公司已执行新租赁准则或《国际财务报告准则第16号——租赁》(以下简称国际租赁准则)的,母公司在编制合并财务报表时,可以将子公司的财务报表按照母公司的会计政策进行调整后合并,也可以将子公司按照新租赁准则或国际租赁准则编制的财务报表直接合并。


问答4新增了企业对联营企业或合营企业的长期股权投资采用权益法核算时投资方与被投资方未同步执行新租赁准则的,比照上述母子公司未同步时的原则进行处理,但不切实可行的除外。


(2)涉及可变租赁付款额时租赁负债的初始计量和后续计量


问答52明确了基于“某5年期租赁合同,年租金按照租赁资产当年运营收入的80%计算”这一特定背景下租赁负债的初始计量和后续计量。在该租赁合同下,租赁付款额按照租赁资产年运营收入的一定比例计算,属于可变租赁付款额,但该可变租赁付款额不取决于指数或比率的变化,而是取决于租赁资产的未来绩效,因此,初始计量时取决于指数或比率的可变租赁付款额为0。在假定不考虑其他因素的情况下,租赁负债的初始计量金额为0。该可变租赁付款额通常应当在实际发生时计入当期损益,但按照《企业会计准则第1号——存货》等其他准则规定应当计入相关资产成本的,从其规定。


除前一段外,问答52还隐含说明了这一观点:在识别租赁时,判断客户是否有权获得因使用资产所产生的几乎全部经济利益时,即使因使用资产所产生的现金流量高达80%的比例作为对价支付给资产供应方,该现金流量仍视为客户因使用资产而获得的经济利益的一部分,该条款本身并不妨碍客户拥有获得使用资产所产生的几乎全部经济利益的权利。


(3)有关租赁期的确定


问答67所强调的该2年的延长期内租赁不再可强制执行、并非不可撤销期间,其核心理念强调的是:租赁是一份合同,是对双方均有法律约束力的合同。在合同任一方均有权在未经另一方许可的情况下终止租赁,且罚款金额、预计对交易双方带来的经济损失不重大的情况下,该合同已不具备法律约束力,自然该期间也不应纳入租赁期。在《〈企业会计准则第14号——收入〉应用指南(2018)》中在阐述“识别合同”时也有类似规定(见原书第13页):合同各方均有权单方面终止完全未执行的合同,且无需对合同其他方作出补偿的,在应用本准则时,该合同应当被视为不存在。


(4)租赁保证金的处理


问答38指出,出租人在融资租赁中收到的租赁保证金,在合同约定“当承租人未能及时支付租金或出现其他违约情况时,出租人将抵扣租赁保证金;如果未发生违约,保证金用于抵扣末期租金,或期满之日予以退还”时,上述租赁保证金属于合同履约保证金,出租人不应冲减应收融资租赁款,而应当单独作为负债核算。


与出租人处理相对应,承租人对于支付的保证金也不应冲减租赁负债或直接计入使用权资产,而应当单独作为一项金融资产。


前述处理的原因是,参照《企业会计准则第37号——金融工具列报(2017年修订)》第二十八条的规定,将保证金冲抵租金的抵销权利并非现时可执行的,因此不得相互抵销,应分别列示。

二维码

扫码加我 拉你入群

请注明:姓名-公司-职位

以便审核进群资格,未注明则拒绝

全部回复
2020-1-26 20:53:14

7.   新金融工具系列准则有关实务问答


7.1 《企业会计准则第22号——金融工具确认和计量(2017年修订)》有关实务问答


(1)有关衔接规定


问答62对准则适用的明确:融资担保、信用证、信用保险等符合“财务担保合同”定义的交易,之前已按照保险合同相关会计准则进行会计处理的,在执行新金融工具确认计量准则时,可以选择适用该准则,也可以选择适用继续保险合同相关会计准则;之前未按照保险合同相关会计准则进行会计处理的,必须适用金融工具确认计量准则。


问答51对首次施行日特定情形下的处理提供了可选的简化处理方式:在新金融工具确认计量准则施行日,原准则下分类为可供出售金融资产的在新准则下指定为以公允价值计量且其变动计入其他综合收益的金融资产时,该权益工具投资原来计入损益的累计减值损失,原则上应当转入其他综合收益,实务上出于简化考虑,允许不对累计减值损失做出处理。


(2)“贷款基准利率”调整为“贷款市场报价利率”对合同现金流量特征的影响


《中国人民银行公告》([2019]第15号)公布了中国人民银行改革完善贷款市场报价利率(LPR)形成机制的决定,现行政策中涉及中国人民银行公布的贷款基准利率的,将调整为中国人民银行授权全国银行间同业拆借中心公布的贷款市场报价利率(LPR)。


问答57回应了这一政策变化对会计处理的影响:一项以“贷款基准利率”调整为“贷款市场报价利率”为基准的金融资产,除非存在其他导致不符合本金加利息的合同现金流量特征的因素,从“贷款基准利率”调整为“贷款市场报价利率(LPR)”本身不会导致相关金融资产不符合本金加利息的合同现金流量特征。


《〈企业会计准则第22号——金融工具确认和计量〉应用指南(2018)》中指出(见原书第28页):有时,出于宏观经济管理或产业政策考虑等原因,政府监管部门设定某些利率或利率调整等浮动区间。在此情形下,货币时间价值要素虽然有可能不单纯是时间流逝的对价,但如果利率所提供的对价与时间流逝大致相符且并未导致与基本借贷安排不一致的合同现金流量风险敞口或波动性敞口,那么具有该利率的金融资产应当视为符合本金加利息的合同现金流量恃征。因此,金融资产合同基准从“贷款基准利率”调整为“贷款市场报价利率(LPR)”,意味着其确定利率的基准淡化了行政监管力度、更多地基于市场价格,能更好地反映货币时间价值,显然,单就该项调整而言,不会导致相关金融资产不符合本金加利息的合同现金流量特征。


但值得注意的是:该问答明确:利率为“贷款市场报价利率+200基点”,相关贷款符合合同现金流量特征;再如,利率为“贷款市场报价利率向上浮动20%”,相关贷款不符合合同现金流量特征。对于后一种情况之所以认定“相关贷款不符合合同现金流量特征”,是因为该种利率确定方法包含了杠杆因素。该问题的明确可能会对目前商业银行的利率报价机制产生重大影响。


7.2 《企业会计准则第37号——金融工具列报(2017年修订)》有关实务问答


(1)金融负债和权益工具的区分


问答30明确了“让渡表决权”和“拖卖权”不构成间接义务,不应因存在“让渡表决权”或“拖卖权”条款认为相关金融工具符合金融负债的定义。实务中,我们仍须根据相关协议的具体条款逐一分析,并综合考量条款之间的互相影响。只有在任一条款以及各条款之间的综合影响均不会导致相关金融工具分类为金融负债的情况下,该金融工具才可分类为权益工具。


(2)发行方、发行方母公司和投资方对特殊金融工具的处理


问答55分别从发行方自身报表、发行方母公司合并报表、投资人的角度阐述了对特殊金融工具的处理:发行方在其个别财务报表中作为权益工具列报,在发行方母公司合并财务报表中对应的少数股东权益部分,应当分类为金融负债。


上述金融工具对于发行方而言不满足权益工具的定义,因此,对于投资方而言不属于权益工具投资,投资方不能将其指定为以公允价值计量且其变动计入其他综合收益的金融资产。


(3)有限寿命工具的持续经营问题


问答13回应了实务中常见的关于有限寿命工具的持续经营假设是否成立的问题:有限寿命工具按照既定用途使用资产,按照既定的合约条件清偿债务,并根据企业会计准则进行确认、计量和报告,而不是按照企业破产清算有关会计处理规定处理。因此,有限寿命本身并不影响持续经营假设的成立。


8.   《企业会计准则第30号——财务报表列报(2014年修订)》有关实务问答



(1)执行新准则时比较信息的列报


问答31:企业首次执行新金融准则、新收入准则或新租赁准则,按照上述准则的衔接规定,对因会计政策变更产生的累积影响数调整首次执行当年年初留存收益及财务报表其他相关项目金额,不调整可比期间信息的,应当对首次执行当期的财务报表的本期数或期末数按照《关于修订印发2019年度一般企业财务报表格式的通知》附件2的报表项目列报,对可比会计期间未调整的比较数据按照《关于修订印发2019年度一般企业财务报表格式的通知》附件1的报表项目列报。同时,为了提高信息在会计期间的可比性,企业可以增加列报首次执行上述各项新准则当年年初的资产负债表。


(2)资产负债表中的“一年内到期的非流动资产”项目的列报


问答56:对于按照相关会计准则采用折旧(或摊销、折耗)方法进行后续计量的固定资产、无形资产、长期待摊费用等非流动资产,折旧(或摊销、折耗)年限(或期限)只剩一年或不足一年的,无需归类为流动资产,仍在各该非流动资产项目中列报,不转入“一年内到期的非流动资产”项目列报;预计在一年内(含一年)进行折旧(或摊销、折耗)的部分,也无需归类为流动资产,不转入“一年内到期的非流动资产”项目列报。


(3)利润表中的“营业外收入”和“营业外支出”项目反映的交易内容


问答5明确的“营业外收入”和“营业外支出”项目反映的交易内容与《关于修订印发2019年度一般企业财务报表格式的通知》(财会〔2019〕6号)中内容一致,近年来基于新政府补助准则、持有待售准则、新债务重组准则等的修订,“营业外收入”和“营业外支出”的核算内容主要变化为:


①政府补助:与日常活动有关的政府补助,总额法下计入“其他收益”、净额法下冲减相关“成本费用”;与日常活动无关的政府补助,总额法下计入“营业外收入”、净额法下冲减“营业外支出”。


②非流动资产的终止确认:企业出售划分为持有待售的非流动资产(金融工具、长期股权投资和投资性房地产除外)或处置组(子公司和业务除外)时确认的处置利得或损失,以及处置未划分为持有待售的固定资产、在建工程、生产性生物资产及无形资产而产生的处置利得或损失,计入“资产处置损益”。前述非流动资产毁损报废的利得和损失,应分别计入“营业外收入”或“营业外支出”。“非流动资产毁损报废损失”通常包括因自然灾害发生毁损、已丧失使用功能等原因而报废清理产生的损失。


③债务重组:债务重组的利得或损失不计入“营业外收入”或“营业外支出”。


9.   《企业会计准则第36号——关联方披露》有关实务问答


问答50与《企业会计准则解释第13号》明确的“两方或两方以上同受一方重大影响的,不构成关联方”原则一致,但需要注意的是,企业的合营企业与企业的其他合营企业、企业的合营企业与企业的联营企业之间构成关联方。
二维码

扫码加我 拉你入群

请注明:姓名-公司-职位

以便审核进群资格,未注明则拒绝

2020-1-29 11:48:15
谢谢分享
二维码

扫码加我 拉你入群

请注明:姓名-公司-职位

以便审核进群资格,未注明则拒绝

栏目导航
热门文章
推荐文章

说点什么

分享

扫码加好友,拉您进群
各岗位、行业、专业交流群