经管之家App
让优质教育人人可得
立即打开
全部版块
我的主页
›
论坛
›
计量经济学与统计论坛 五区
›
计量经济学与统计软件
›
LISREL、AMOS等结构方程模型分析软件
Amos无法输出数据,小白,求大神解答!!
楼主
wulihaha123
636
1
收藏
2020-02-01
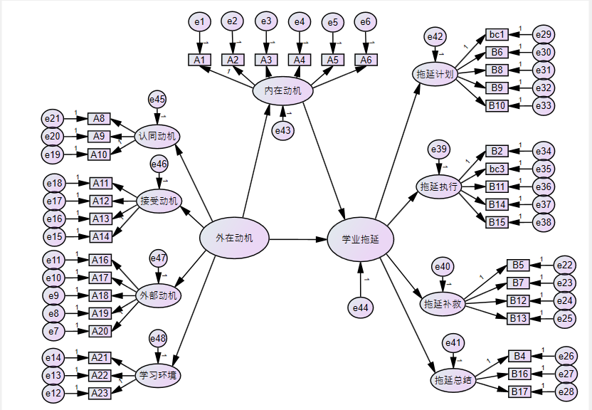
第一次接触结构方程,无法输出数据,不知道是图有问题还是其他方面有问题....
下面是我画的图。
求大神解惑,感激不尽!!!~
附件列表
捕获.PNG
原图尺寸 154.8 KB
扫码加我 拉你入群
请注明:姓名-公司-职位
以便审核进群资格,未注明则拒绝
全部回复
沙发
猎户星云
2020-2-3 07:06:55
有什么提示吗?
扫码加我 拉你入群
请注明:姓名-公司-职位
以便审核进群资格,未注明则拒绝
栏目导航
LISREL、AMOS等结构方程模型分析软件
经管文库(原现金交易版)
真实世界经济学(含财经时事)
行业分析报告
计量经济学与统计软件
金融实务版
热门文章
查找文献Digital mapping of soil organic ...
精准匹配,菁英相伴--经管之家单身俱乐部, ...
科研时间70%耗在“下载-复制-粘贴”?零代码 ...
我该如何记住你?智能体记忆系统的演化之路
CDA数据分析脱产就业班于2026年3月7日开班! ...
CDA 认证考试大纲 2025 重磅更新:一二级考 ...
表格结构数据的核心特征及具象实例解析
伍德里奇计量经济学导论第六版教材PDF
2026年Agent领域十大趋势判断
湖南统计年鉴2025(Excel版)
推荐文章
2026JG学术冬训营:从Stata初高到Python机器 ...
【必看】【本版版规,欢迎发悬赏贴求助】
26年寒假天津站|Gemini论文写作&数据分析 ...
关于如何利用文献的若干建议
关于学术研究和论文发表的一些建议
关于科研中如何学习基础知识的一些建议 (一 ...
一个自编的经济学建模小案例 --写给授课本科 ...
AI智能体赋能教学改革: 全国AI教育教学应用 ...
2025中国AIoT产业全景图谱报告-406页
关于文献求助的一些建议
说点什么
分享
微信
QQ空间
QQ
微博
扫码加好友,拉您进群
各岗位、行业、专业交流群