经管之家App
让优质教育人人可得
立即打开
全部版块
我的主页
›
论坛
›
提问 悬赏 求职 新闻 读书 功能一区
›
学道会
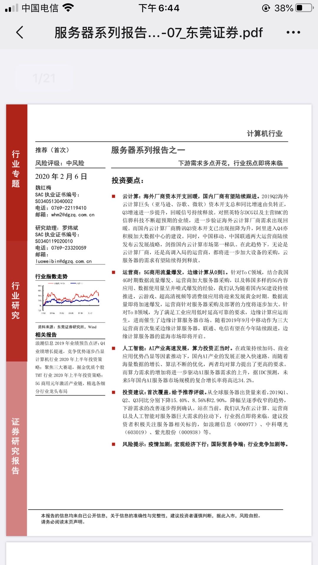
【学习笔记】天天来都是干货!
楼主
leanard55
238
2
收藏
2020-02-07
天天来都是干货!
扫码加我 拉你入群
请注明:姓名-公司-职位
以便审核进群资格,未注明则拒绝
全部回复
沙发
jessie68us
2020-2-7 18:49:49
赞
扫码加我 拉你入群
请注明:姓名-公司-职位
以便审核进群资格,未注明则拒绝
藤椅
512661101
2020-2-7 21:44:59
赞
扫码加我 拉你入群
请注明:姓名-公司-职位
以便审核进群资格,未注明则拒绝
栏目导航
学道会
经管文库(原现金交易版)
休闲灌水
SPSS论坛
经管高考
站务与外事
热门文章
《那年2003》第67章:预警信号频发?CDA老哥 ...
北美PHD,焦虑的一批~
计算方法丛书006 无约束最优化计算方法 邓乃 ...
《信用价值论》社会再生产均衡方程式 在宏观 ...
新宏观丨豆包,货币经济下新古典范式的系统 ...
《信用价值论》社会再生产方程式解读 与在宏 ...
银行业与国民经济发展相关性研究报告1948-2 ...
计算方法丛书 样条函数与计算几何 作者: 孙 ...
计算方法丛书 样条函数方法 作者: 李岳生, ...
计算方法丛书 高维数值积分 作者: 徐利治 周 ...
推荐文章
2026JG学术冬训营:从Stata初高到Python机器 ...
【必看】【本版版规,欢迎发悬赏贴求助】
【新课】26年3月|Gemini辅助论文写作与数据 ...
关于如何利用文献的若干建议
关于学术研究和论文发表的一些建议
关于科研中如何学习基础知识的一些建议 (一 ...
一个自编的经济学建模小案例 --写给授课本科 ...
AI智能体赋能教学改革: 全国AI教育教学应用 ...
2025中国AIoT产业全景图谱报告-406页
关于文献求助的一些建议
说点什么
分享
微信
QQ空间
QQ
微博
扫码加好友,拉您进群
各岗位、行业、专业交流群