全部版块 我的主页
论坛 提问 悬赏 求职 新闻 读书 功能一区 学道会
490 3
2020-02-07
今日研报打卡
emmm……
互联网云计算,大数据等等好像火了hin久,本来估值偏高加上现在的情况水涨船高,但是到底高不高呢?不知道
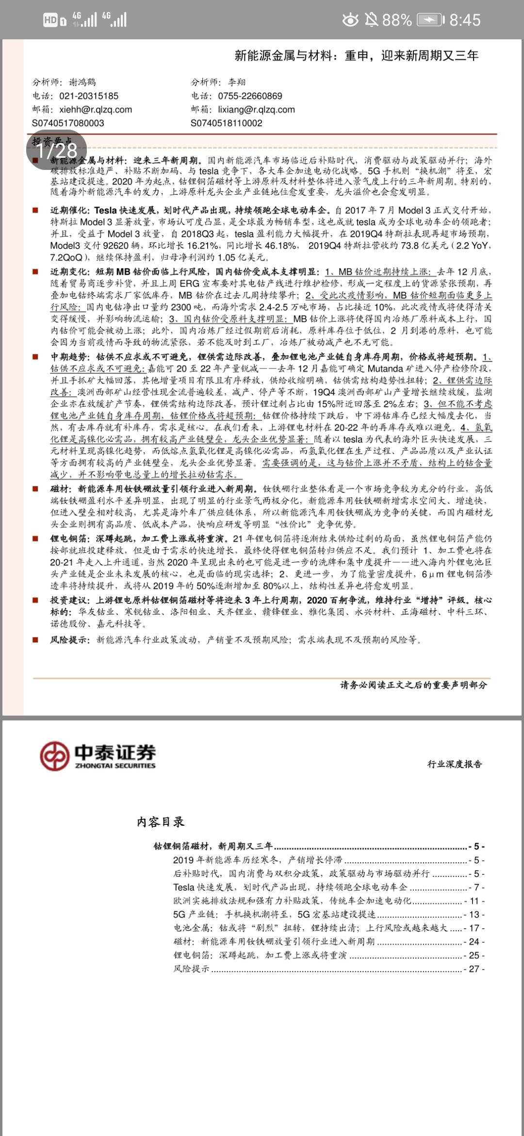
电动汽车很有意思,有人说特斯拉很会讲故事,(很会炒作)稍微实现一点自己的话股价就会疯长,现在很多传统汽车行业也都宣布要转型啦,电池原料的企业也一直被追捧
保险业感觉还有空间吧?应该还有很多农村因为各种原因不买保险,体现在了农村抵抗风险的能力相对城市弱一些所以储蓄往往更多一些,但是保险条款之类的也很难和人理清楚吧,到最后让人觉着是骗子之类的。
另外希望疫情早点结束吧,不要再夺走生命还有资产啦 tmp_38a35cd12892162cfe5531f962f3a1c01cd0acec901f273c.jpg tmp_69df1972dae0bfa26404b4bf865403758a519f1641f0d282.jpg tmp_23e4ba6070eb575a9ab813d7510887d2d387d2a779ff0802.jpg
附件列表
二维码

扫码加我 拉你入群

请注明:姓名-公司-职位

以便审核进群资格,未注明则拒绝

全部回复
2020-2-7 21:13:57
thanks for sharing
二维码

扫码加我 拉你入群

请注明:姓名-公司-职位

以便审核进群资格,未注明则拒绝

2020-2-7 21:36:26
二维码

扫码加我 拉你入群

请注明:姓名-公司-职位

以便审核进群资格,未注明则拒绝

2020-2-8 02:10:56
二维码

扫码加我 拉你入群

请注明:姓名-公司-职位

以便审核进群资格,未注明则拒绝

栏目导航
热门文章
推荐文章

说点什么

分享

扫码加好友,拉您进群
各岗位、行业、专业交流群