全部版块 我的主页
论坛 金融投资论坛 六区 金融实务版 投行专版
1873 0
2020-02-11
近年来,部分上市公司及其股东因陷入债务危机而需引进纾困基金,或为增加上市公司经营活力而拟引进其他战略投资者,由此也催生了上市公司股东转让上市公司控制权或转让大额股份的诉求。在实际情况中,为保障上市公司控制权的稳定性,企业在IPO时,往往由控股股东或5%以上股东做出除法定限售承诺外的其他限售承诺,如安德利控股股东在IPO时作出如下承诺:在其所持公司股票锁定期满后2年内,若公司股价不低于发行价,将累计减持不超过所持公司股份总数的15%,且减持不影响其对公司的控制权。

在控股股东拟转让上市公司控制权的情况下,上述承诺则可能构成股权转让的障碍,为顺利引进纾困资金或战略投资者,实务中,有上市公司通过股东大会审议相关豁免议案的方式来豁免前述承诺,以达成国资纾困、引进战投等目的。


笔者统计了近期出现的十个案例,与读者分享。



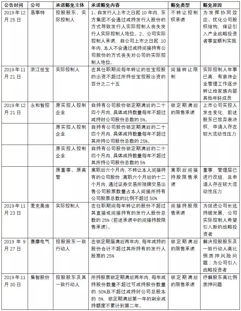
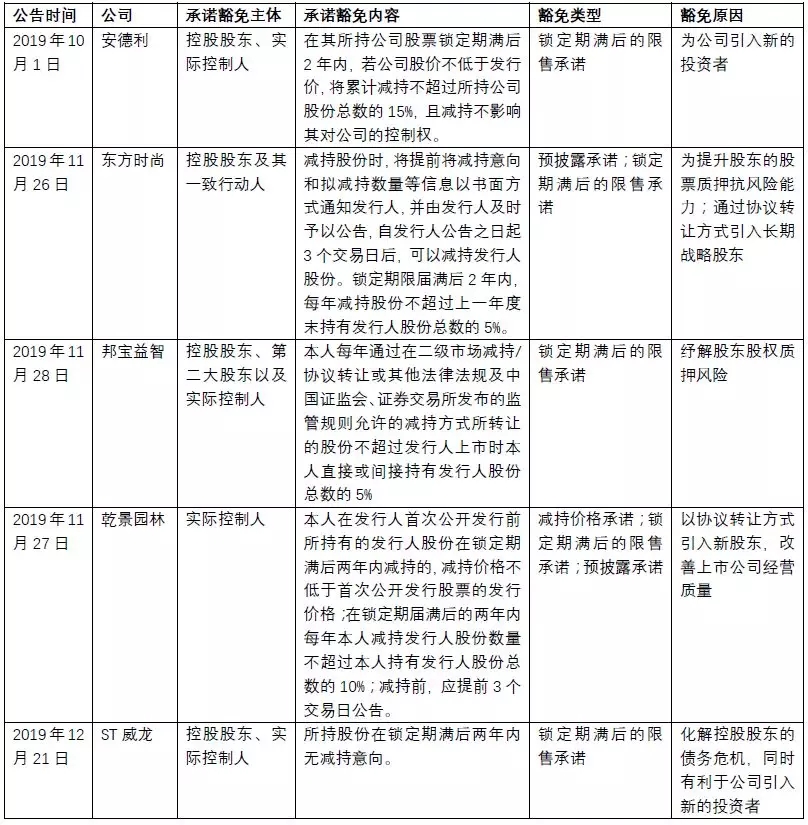
一、案例统计


(一)深交所

640.webp (1).jpg


(二)上交所

640 (1).webp.jpg



二、他山点评


由上述案例来看,在豁免承诺的原因方面,主要为引进投资者及纾解股东质押风险。仅以股东自身流动性不足为由申请豁免限售承诺的仅有永和智控一例,该案例情形也较为特殊,其背景为:原实际控制人丧失控制权后拟减持其控制企业持有的股票,为加速减持,因此申请豁免相关限售承诺,且豁免限售承诺对应的股份已放弃表决权;原董事高管豁免的则是间接持股的减持限制。


在豁免内容方面,上交所公司走得更深更远,除豁免锁定期满后的限售承诺外,还有案例豁免提前三个交易日的预披露义务、减持价格的限制。同时,笔者也注意到有上交所公司在豁免减持价格限制后披露更正公告撤销了对该承诺的豁免:

640.webp.jpg


豁免承诺的边界究竟在哪?《公司法》、《证券法》、《股票上市规则》等法律、法规、部门规章、规范性文件、自律规则中关于股份转让的限制性规定属于强制性要求,即使相关股东没有将其具体为承诺事项,该规定也需由股东严格遵守,因此,因强制性规定而做出的承诺是无法豁免的。


但根据《中国证监会关于进一步推进新股发行体制改革的意见》等文件而做出的关于减持价格、预披露的承诺能否豁免呢?现行有效的规则未予明确,前述案例也出现了不同做法,我们也希望相关规则能对可申请豁免的IPO承诺类型,可申请豁免的原因进行进一步厘清,以规范股东的承诺豁免行为。


二维码

扫码加我 拉你入群

请注明:姓名-公司-职位

以便审核进群资格,未注明则拒绝

栏目导航
热门文章
推荐文章

说点什么

分享

扫码加好友,拉您进群
各岗位、行业、专业交流群