经管之家App
让优质教育人人可得
立即打开
全部版块
我的主页
›
论坛
›
提问 悬赏 求职 新闻 读书 功能一区
›
学道会
【学习笔记】一个典型的看好利润增长而推荐买入的分析报告,但是没考虑到估值 ...
楼主
9304_1581082022
288
1
收藏
2020-02-12
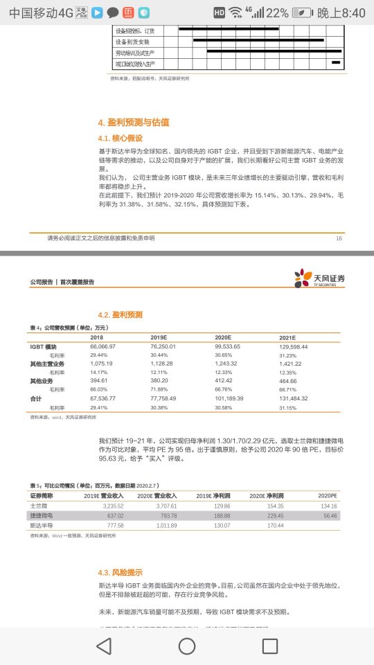
一个典型的看好利润增长而推荐买入的分析报告,但是没考虑到估值。
扫码加我 拉你入群
请注明:姓名-公司-职位
以便审核进群资格,未注明则拒绝
全部回复
沙发
512661101
2020-2-12 21:21:37
赞
扫码加我 拉你入群
请注明:姓名-公司-职位
以便审核进群资格,未注明则拒绝
栏目导航
学道会
经管在职研
经管文库(原现金交易版)
LATEX论坛
休闲灌水
宏观经济学
热门文章
2026年Stata初高级寒假班—AI赋能+原理+操作 ...
一文了解11种最常见的机器学习算法应用场景
CDA 认证考试大纲 2025 重磅更新:一二级考 ...
CDA数据分析师实战核心:假设检验的逻辑、方 ...
CDA数据分析脱产就业班于2025年12月08日开班 ...
江苏统计年鉴2025(Excel格式)
2026年中国经济展望:大国博弈,科技领航
元旦致辞:以初心,敬新岁,二十载,再启航 ...
中国企业科创力研究报告(2025)
卢麒元《韩昌黎文集》24讲文稿全
推荐文章
26年寒假天津站|Gemini论文写作&数据分析 ...
2026JG学术冬训营:从Stata初高到Python机器 ...
关于如何利用文献的若干建议
关于学术研究和论文发表的一些建议
关于科研中如何学习基础知识的一些建议 (一 ...
一个自编的经济学建模小案例 --写给授课本科 ...
AI智能体赋能教学改革: 全国AI教育教学应用 ...
2025中国AIoT产业全景图谱报告-406页
关于文献求助的一些建议
几种免费下载文献的方法----我的文献应助经
说点什么
分享
微信
QQ空间
QQ
微博
扫码加好友,拉您进群
各岗位、行业、专业交流群